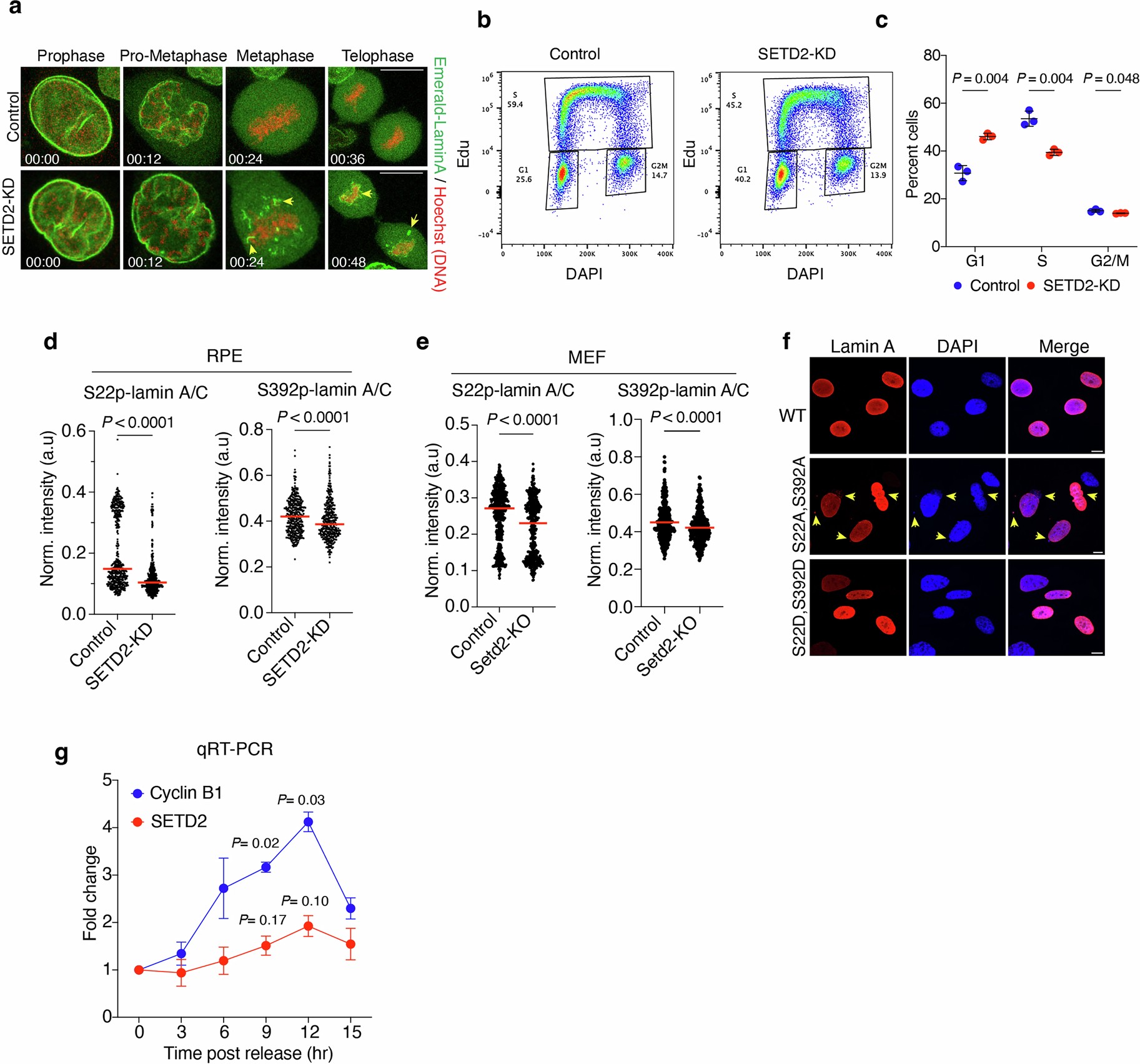
Extended Data Fig. 4: SETD2 loss impairs lamin phosphorylation during G2/M.
From: A SETD2–CDK1–lamin axis maintains nuclear morphology and genome stability

a, Representative time-lapse images of control and SETD2-depleted HKC expressing Emerald-lamin A (green). DNA was labelled with SiR-Hoechst (red). Arrowheads point to partially depolymerized lamin filaments observed throughout mitosis. b, Representative flow cytometry analysis of control and SETD2-KD cells to determine cell-cycle distribution. Y-axis is EdU intensity and x-axis DNA content. c, Quantitation of flow cytometry analysis data showing cell-cycle distribution of control and SETD2-KD cells. Two-tailed unpaired Student’s t-test was performed from three independent biological replicates; mean ± s.d. d, Quantitative analysis of immunofluorescence data from control and SETD2-KD RPE cells. Integrated fluorescence intensity of either S22ph- or S392ph-lamin A signal from mitotic cells normalized to integrated intensity of pan lamin A/C signal in control (n = 505, S22ph; n = 390, S392ph) and shSETD2 (n = 490, S22ph; n = 382, S392ph) cells from two independent biological replicates. Two-tailed non-parametric Mann–Whitney U-test was performed; medians in red. e, Quantitative analysis of immunofluorescence data from control and Setd2-KO MEF cells. Integrated fluorescence intensity of either S22ph- or S392ph-lamin A signal from mitotic cells normalized to integrated intensity of pan lamin A/C signal in control (n = 515, S22ph; n = 407, S392ph) and Setd2-KO (n = 457, S22ph; n = 327, S392ph) cells from two independent biological replicates. Two-tailed non-parametric Mann–Whitney U-test was performed; medians in red. f, Representative images of LMNA KO human fibroblasts cells expressing either WT, S- > A (S22A; S392A) or S- > D (S22D; S392D) mutant lamin A. Cells were immunostained with lamin A/C antibody (red) and DNA counterstained with DAPI. All scale bars are 10 µm. g, qRT-PCR analysis of SETD2 and Cyclin B1 mRNA levels during G2/M, normalized to Actin mRNA. X-axis is time (h) post release from a double thymidine block, similar to Fig. 3e. Y-axis is fold change relative to 0 hr timepoint. Paired Student’s t-test comparing different timepoints for each gene was performed from two independent biological replicates.