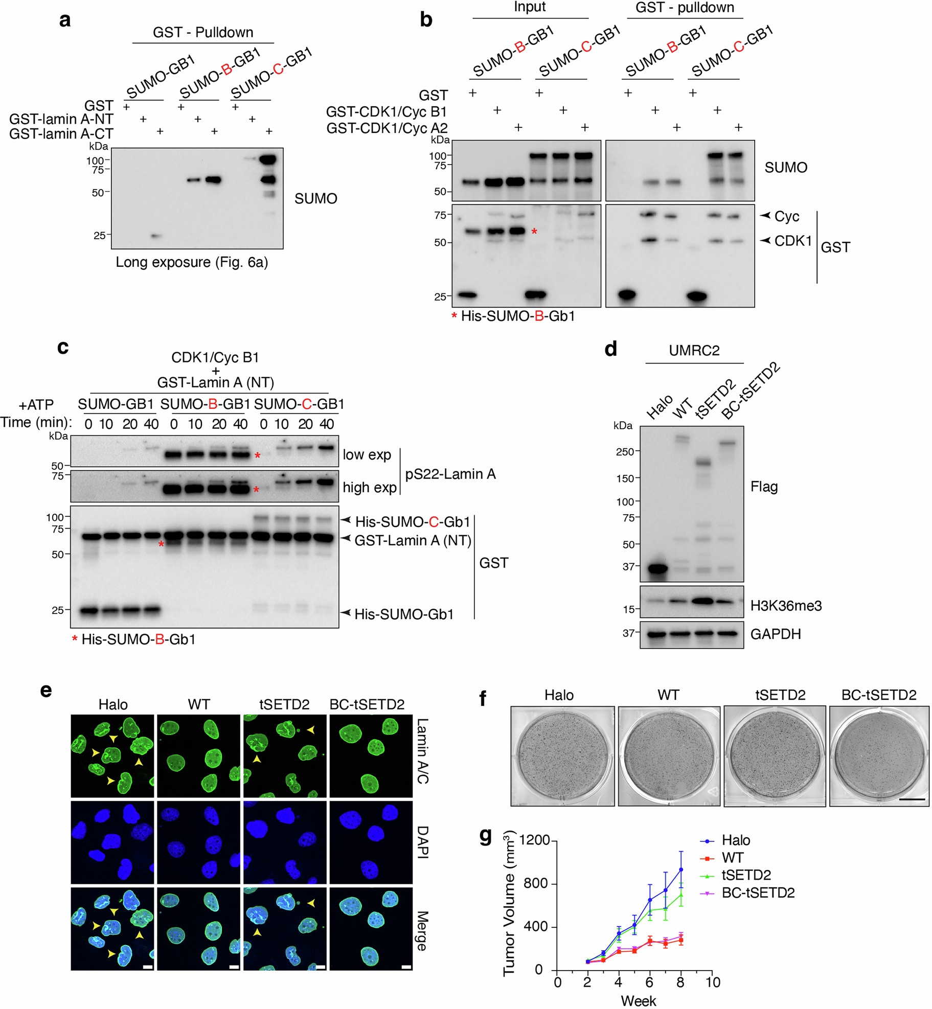
Extended Data Fig. 7: SETD2 N terminus enhances CDK1-mediated lamin phosphorylation and is required to suppress ccRCC tumour growth.
From: A SETD2–CDK1–lamin axis maintains nuclear morphology and genome stability

a, Long exposure of western blot analyses (from Fig. 6a) with anti-SUMO antibody following in vitro GST pulldown assays using either GST-tagged lamin A N-terminus (NT) or C-terminus (CT) or free GST (control). b, Immunoblot analyses using indicated antibodies following GST pulldown assays using either GST-tagged CDK1/Cyclin A2 complex or free GST (control). Anti-SUMO antibody was used to detect SUMO-tagged SETD2 (B/C) proteins. Asterisk indicates cross-reacting band of His–SUMO-B–GB1 in the anti-GST immunoblot. This is because the GB1 (B1 domain of Protein G) exhibits significant affinity towards most immunoglobulin IgG. c, Immunoblot analysis of indicated proteins following an in vitro kinase assay using lamin A-NT as substrate and CDK1/Cyclin B1 as kinase in the presence of either SETD2-B or SETD2-C or a control His–SUMO-GB1 protein. Red asterisk highlights cross-reacting band of His–SUMO-B–GB1 due to aforementioned reasons. d, Western blot with indicated antibodies from UMRC2 cells expressing either Halo (control) or Halo-3xFlag tagged WT-SETD2 or tSTED2 or BC-tSETD2. e, Representative images of UMRC2 cells expressing either Halo (control) or Halo-tagged WT SETD2 or tSETD2 or BC-tSETD2, immunostained with pan-lamin A/C antibody. DNA counterstained with DAPI; scale bar, 10 µm. f, Representative images of the full 35 mm cell culture well with 3D colony growth assay of UMRC2 cells expressing the indicated transgenes; scale bar is 10 mm. g, Xenograft tumour growth measurements (volume) of UMRC2 cells expressing the indicated transgene (n = 9). Related to Fig. 6j; mean ± s.e.m.