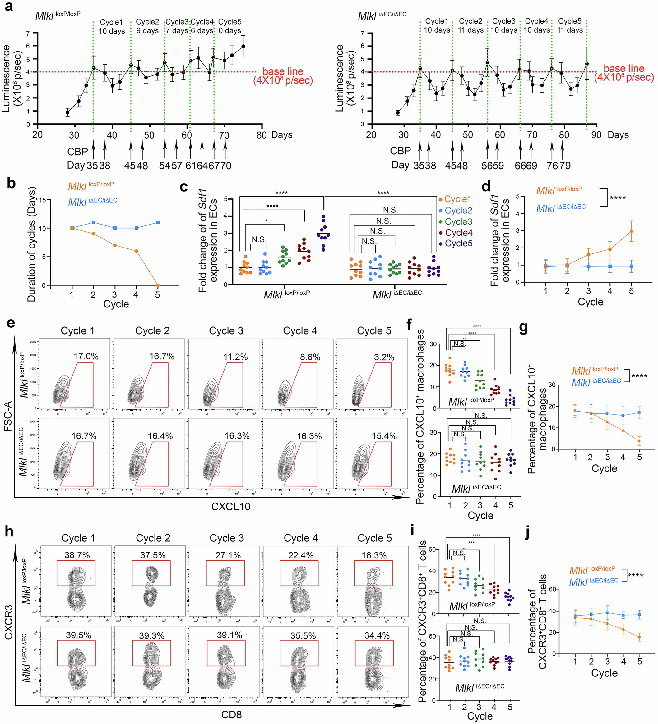
Extended Data Fig. 6: Genetic deletion of Mlkl in ECs effectively prevented the development of chemoresistance in ovarian tumor.

a, b, Genetic deletion of Mlkl in ECs (MlkliΔEC/iΔEC) attenuated the development of chemoresistance in orthotopic ovarian tumor model after repeated CBP treatments. Tumor growth curves were generated by averaging whole-body bioluminescence imaging in MlkliΔEC/iΔEC or control (MlklloxP/loxP) mice (a) (n = 13 biological replicates). The duration of each chemotherapy cycle was determined and compared between MlkliΔEC/iΔEC and control mice (b). c, d, Genetic deletion of Mlkl in ECs inhibited increased Sdf1 expression in ECs after CBP treatment. Tumor associated ECs were isolated at each chemotherapy cycle and the transcriptional levels of Sdf1 were measured by qPCR (n = 10 biological replicates). e-g, Genetic deletion of Mlkl in ECs recovered CXCL10+ macrophages that were decreased by CBP treatment. Tumor associated macrophages were isolated at the end of each chemotherapy cycle and CXCL10+ macrophage percentage was determined by flow cytometry (n = 10 biological replicates). h-j, Genetic deletion of Mlkl in ECs recovered the number of CXCR3+CD8+ T cells that were decreased by CBP. Tumor associated T cells were isolated at the end of each chemotherapy cycle and CXCR3+CD8+ T cell percentage was determined by flow cytometry (n = 10 biological replicates). The data are presented as the mean ± S.E.M. for a, d, g and j. *P < 0.05, **P < 0.01, ***P < 0.001, ****P < 0.0001 and N.S. were calculated using one-way ANOVA followed by Tukey’s test as post-hoc analysis for f and i or two-way ANOVA followed by Tukey’s test as post-hoc analysis for a, c, d, g and j.