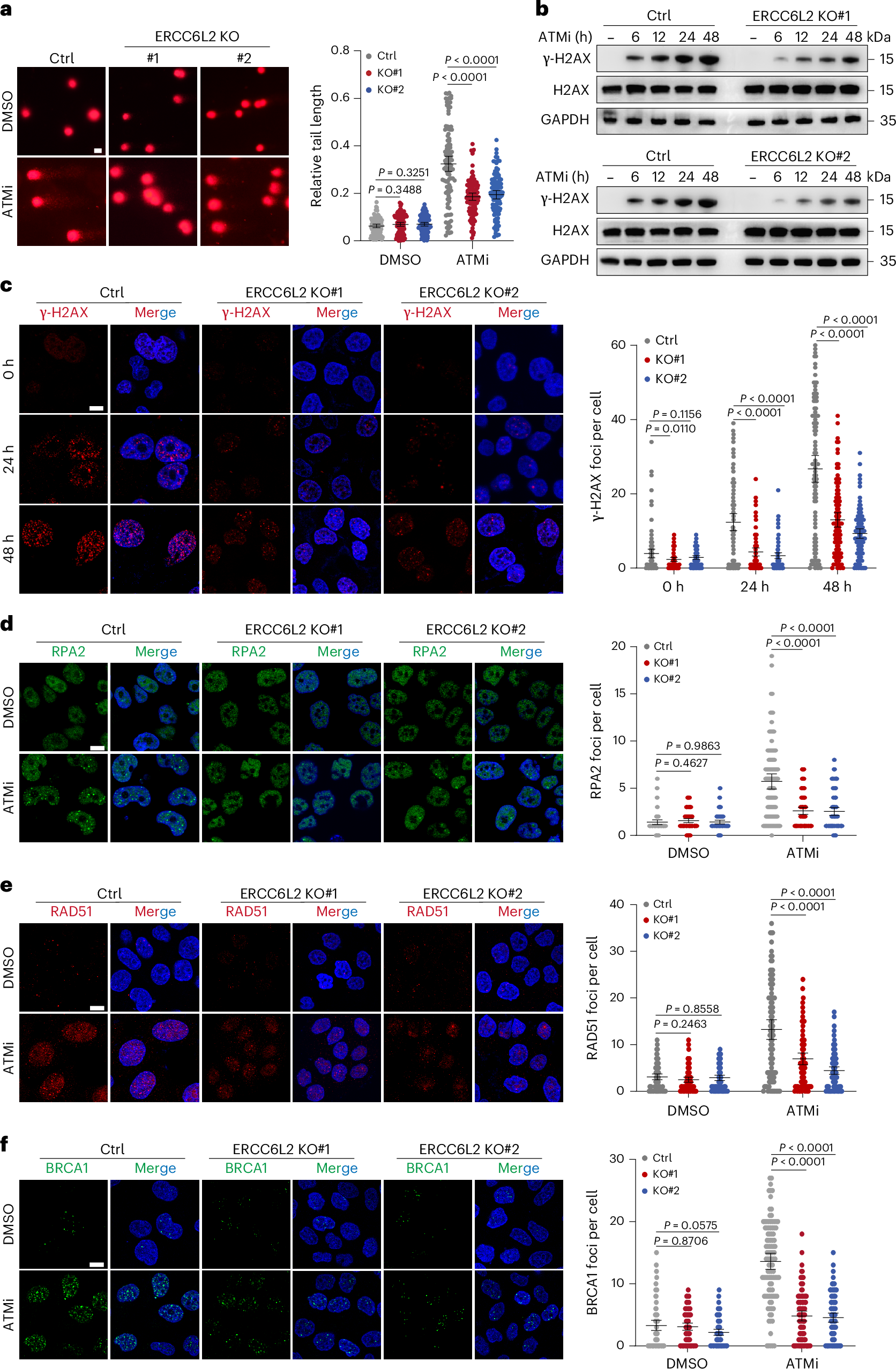
Fig. 2: KO of ERCC6L2 reduces DNA damage induced by the ATMi.
From: Phase separation of ERCC6L2–CtIP regulates the extent of DNA end resection

a, Neutral comet assays were performed using Ctrl or ERCC6L2-KO U2OS cells treated with DMSO or ATMi (KU-60019, 5 μM) for 24 h. Representative images (left) and quantification of the tail length relative to the nucleus (right). Scale bars, 25 μm. Data are presented as mean ± 95% confidence interval (CI) (DMSO, n = 103 Ctrl, 101 KO#1, 101 KO#2; ATMi, n = 105 Ctrl, 104 KO#1, 101 KO#2; one-way ANOVA). b, Immunoblot analysis of γ-H2AX levels in Ctrl and ERCC6L2-KO U2OS cells after ATMi (KU-60019, 5 μM) treatment. c–f, IF and quantification analysis of γ-H2AX (c), RPA2 (d), RAD51 (e) and BRCA1 (f) foci, merged with DAPI-stained nuclei, following 24 h or 48 h exposure to DMSO or ATMi (KU-60019, 5 μM) in Ctrl and ERCC6L2-KO U2OS cells. Scale bars, 10 μm. Data are presented as mean ± 95% CI (c, e and f, n = 100 in each group; d, DMSO, n = 106 Ctrl, 105 KO#1, 103 KO#2; ATMi, n = 101 Ctrl, 103 KO#1, 102 KO#2; one-way ANOVA). Data are representative of at least three independent experiments (a–f).