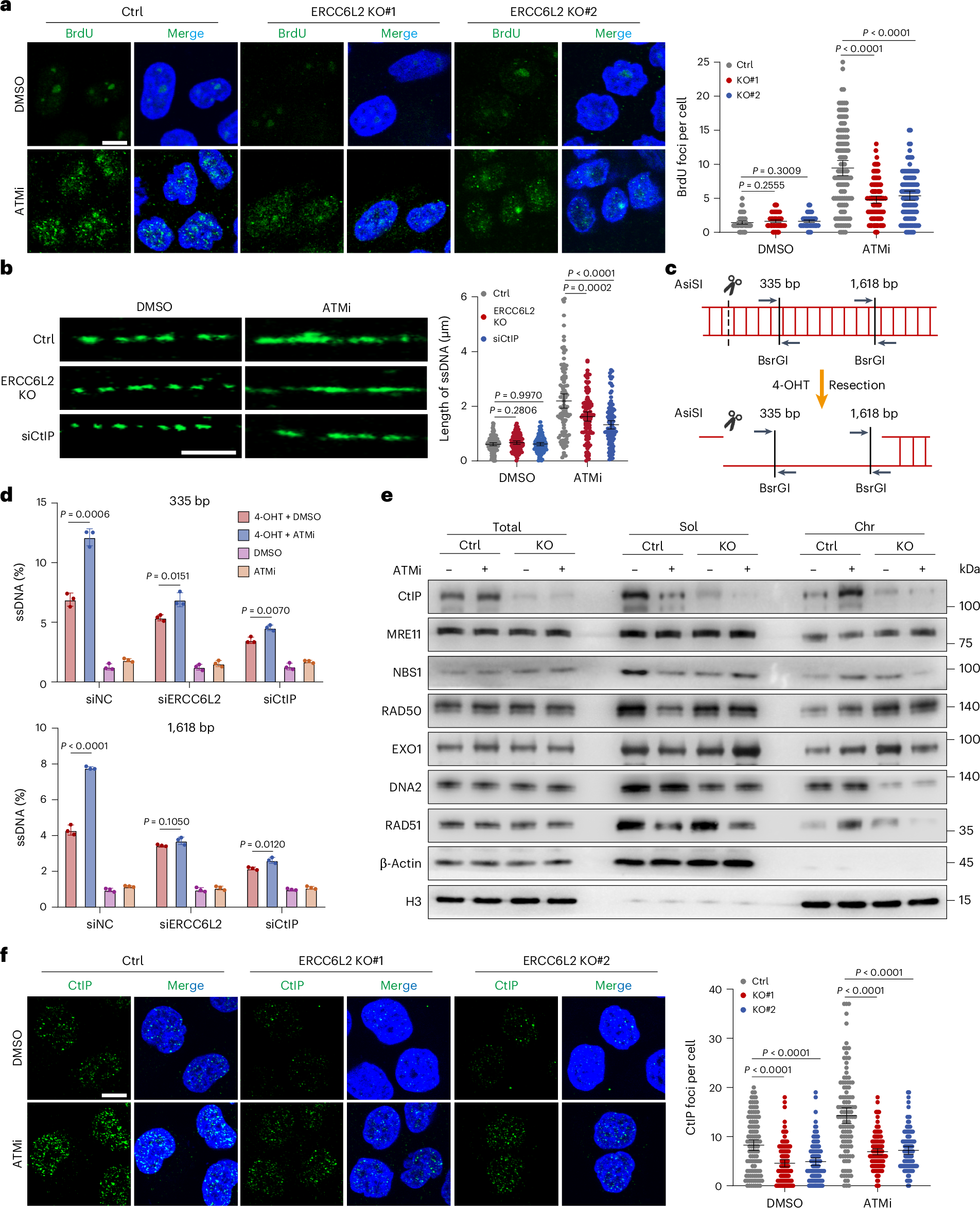
Fig. 3: ERCC6L2 deficiency reduces the excessive end resection induced by the ATMi.
From: Phase separation of ERCC6L2–CtIP regulates the extent of DNA end resection

a, IF and quantification analysis of BrdU foci, merged with DAPI-stained nuclei, following 24 h exposure to DMSO or ATMi (KU-60019, 5 μM) in Ctrl and ERCC6L2-KO U2OS cells. Scale bar, 10 μm. Data are presented as mean ± 95% CI (DMSO, n = 102 Ctrl, 101 KO#1, 100 KO#2; ATMi, n = 119 Ctrl, 125 KO#1, 106 KO#2; one-way ANOVA). b, Changes in ssDNA length in Ctrl, ERCC6L2-KO and siCtIP U2OS cells following 24 h exposure to DMSO or ATMi (KU-60019, 5 μM). Representative images of the SMART assay (left) and the quantification (right) are shown, with siCtIP serving as a Ctrl. Scale bar, 5 μm. Data are presented as mean ± 95% CI (DMSO, n = 101 Ctrl, 102 KO#1, 100 KO#2; ATMi, n = 103 Ctrl, 104 KO#1, 106 KO#2; one-way ANOVA). c,d, Schematic of DNA end-resection measurement (c). ssDNA was quantified by qPCR at 335 bp or 1,618 bp downstream of the AsiSI-induced break site in U2OS cells transfected with siNC, siERCC6L2 or siCtIP, with or without DSB induction (4-hydroxytamoxifen). siCtIP served as a Ctrl (d). Data are presented as mean ± s.d. (n = 3 biological replicates; two-tailed Student’s t-test). e, Immunoblot analysis of the indicated proteins in subcellular fractions of Ctrl and ERCC6L2-KO U2OS cells after treatment with 5 μM ATMi (KU-60019) for 24 h. β-Actin was used as the Ctrl for the total cell lysates and the nucleus-soluble proteins. Histone H3 was used as the Ctrl for the chromatin-bound proteins. ‘Sol’ refers to nucleus-soluble proteins, and ‘Chr’ refers to chromatin-bound proteins. f, IF and quantification analysis of CtIP foci, merged with DAPI-stained nuclei, following 12 h exposure to DMSO or ATMi (KU-60019, 5 μM) in Ctrl and ERCC6L2-KO U2OS cells. Scale bar,10 μm. Data are presented as mean ± 95% CI (DMSO, n = 105 Ctrl, 115 KO#1, 108 KO#2; ATMi, n = 111 Ctrl, 124 KO#1, 105 KO#2; one-way ANOVA). Data are representative of at least three independent experiments (a, b, e and f).