Fig. 4: ERCC6L2 interacts and forms dynamic condensates with CtIP.
From: Phase separation of ERCC6L2–CtIP regulates the extent of DNA end resection

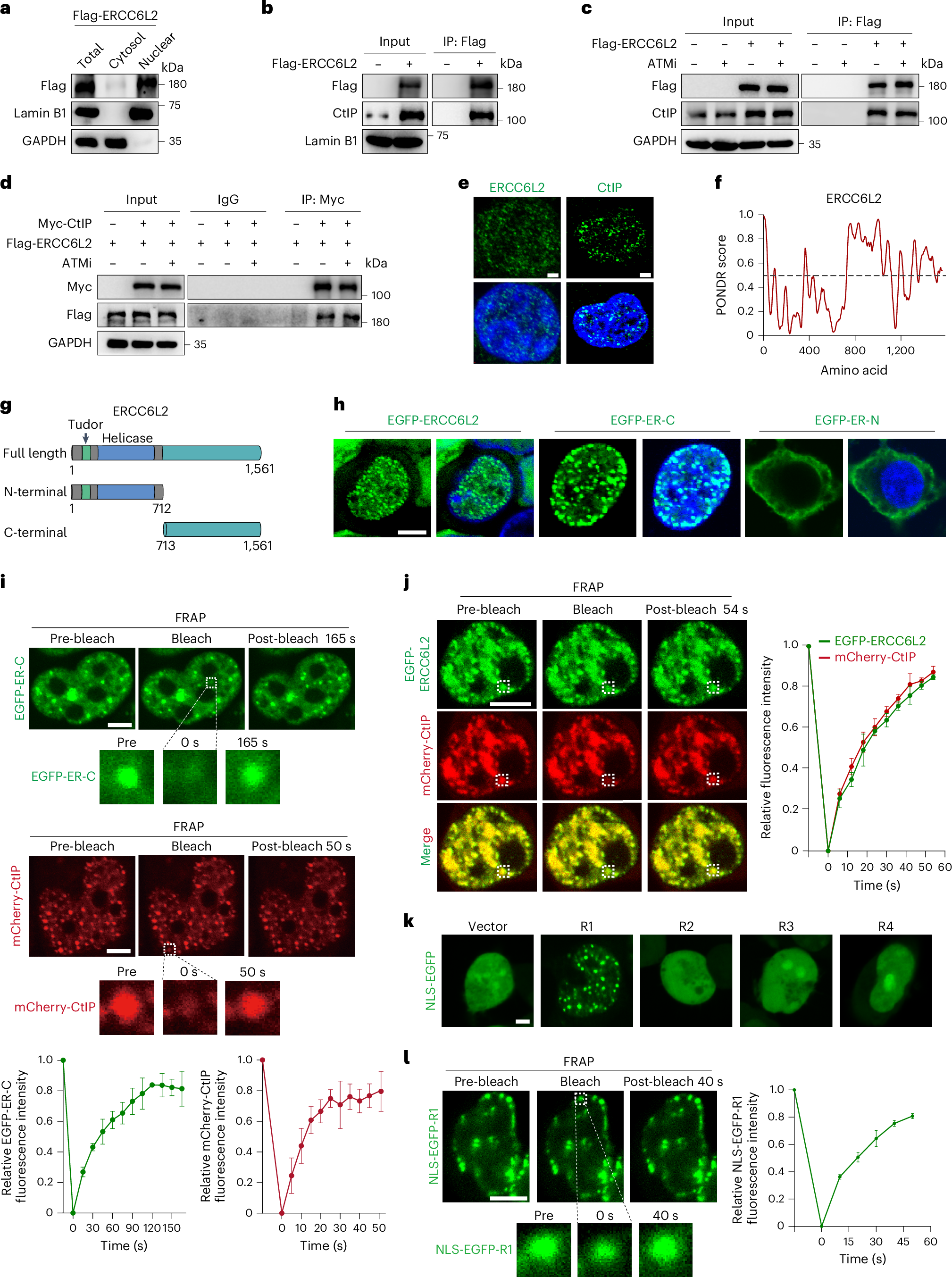
a, Immunoblot analysis of ERCC6L2 protein levels in cytoplasmic, nuclear and whole-cell lysate fractions of HEK-293T cells. Lamin B1 and GAPDH serve as nuclear and cytoplasmic markers, respectively. b, Co-IP assays showed the interaction between ERCC6L2 and CtIP in the nucleus of HEK-293T cells. c,d, Co-IP assays of the interaction between ERCC6L2 and CtIP in U2OS cells. Co-IP with anti-Flag antibody (c). Co-IP with anti-Myc antibody (d). e, IF analysis of endogenous ERCC6L2 and CtIP showed nuclear puncta in U2OS cells. Blue indicates DAPI-stained nuclei. Scale bars, 2 μm. f, The disordered region of ERCC6L2 was analysed using PONDR (https://www.pondr.com). Scores above 0.5 indicate disorder. g, A schematic diagram of truncated mutants of ERCC6L2. h, HEK-293T cells were transfected with EGFP-ERCC6L2, EGFP-ER-C or EGFP-ER-N plasmids for 48 h. EGFP-ERCC6L2 and EGFP-ER-C showed puncta in the nucleus. Blue indicates DAPI-stained nuclei. Scale bar, 5 μm. i, Representative images from the FRAP experiments of EGFP-ER-C (top) or mCherry-CtIP (middle). The dotted white square highlights the puncta undergoing targeted bleaching. Scale bars, 5 μm. Quantification of FRAP data for EGFP-ER-C (bottom left) and mCherry-CtIP puncta (bottom right). Bleaching event occurs at t = 0 s. Data are presented as mean ± s.d. n = 3 foci analysed in 3 independent experiments. j, HEK-293T cells were co-transfected with EGFP-ERCC6L2 and mCherry-CtIP. Left: representative images from the FRAP experiments of EGFP-ERCC6L2 and mCherry-CtIP. The dotted white square highlights the puncta undergoing targeted bleaching. Scale bars, 5 μm. Right: quantification of FRAP data for EGFP-ERCC6L2 and mCherry-CtIP puncta. Bleaching event occurs at t = 0 s. Data are presented as mean ± s.d. n = 3 foci analysed in 3 independent experiments. k, ERCC6L2-KO U2OS cells were transfected with NLS-EGFP-tagged constructs (vector, R1, R2, R3 or R4) for 48 h. R1 showed puncta in the nucleus. Scale bar, 2 μm. l, Representative images from the FRAP experiments of NLS-EGFP-R1 (left). The dotted white square highlights the puncta undergoing targeted bleaching. Scale bar, 5 μm. Quantification of FRAP data for NLS-EGFP-R1 (right). Bleaching event occurs at t = 0 s. Data are presented as mean ± s.d. n = 3 foci analysed in 3 independent experiments. Data are representative of at least three independent experiments (a–e, h and k).