Extended Data Fig. 1: Loss of ERCC6L2 Confers Resistance to ATM Inhibitors in Cancer Cells.
From: Phase separation of ERCC6L2–CtIP regulates the extent of DNA end resection

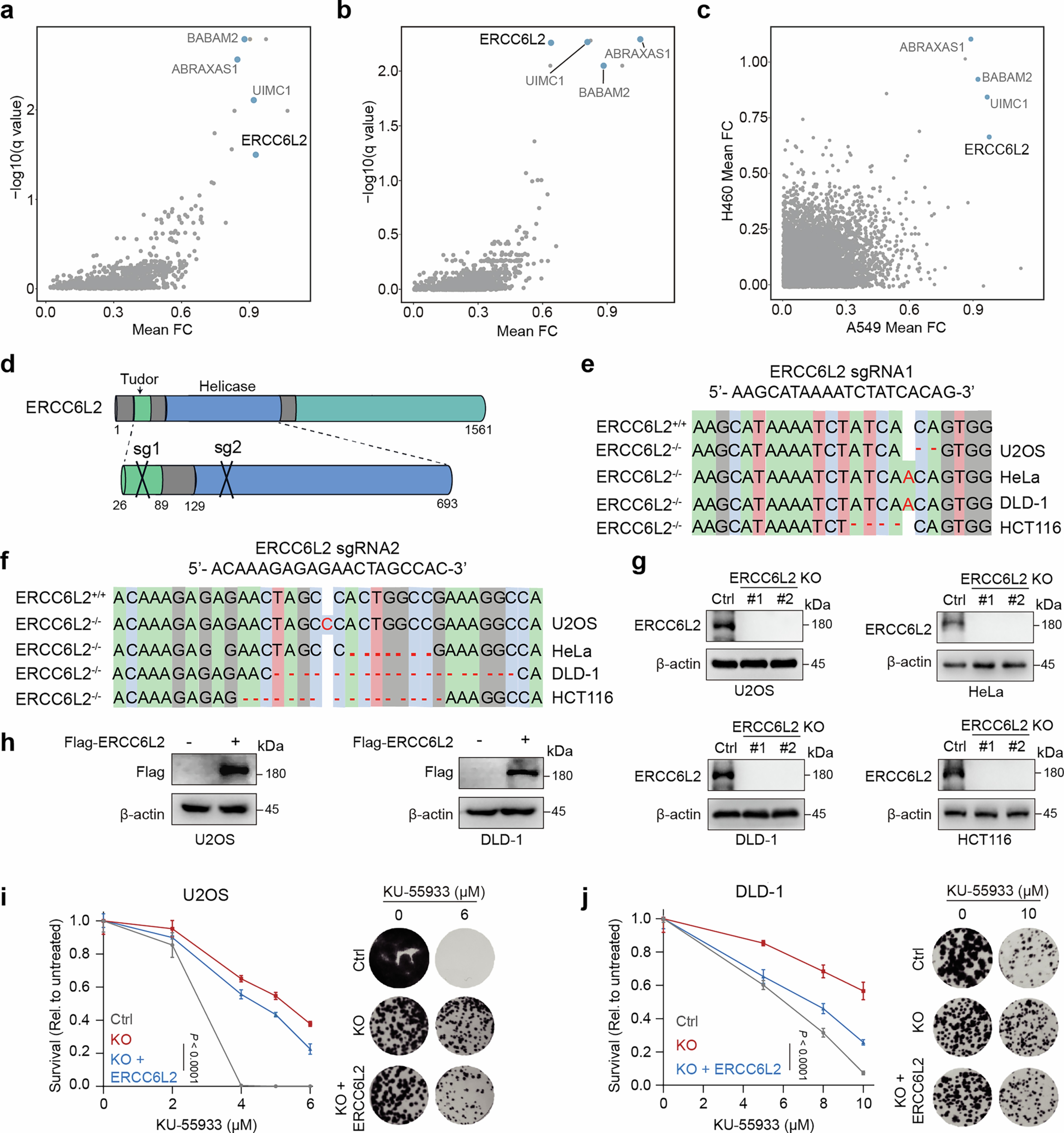
a, b. Volcano plots showing genes targeted by sgRNAs that were differentially enriched in ATMi-treated versus DMSO-treated control cells in CRISPR screens in A549 (a) and NCI-H460 (b) cells. c. Gene-centric visualization of average log2 fold change (LFC) in ATMi-treated versus DMSO-treated cell lines. d. Schematic diagram of ERCC6L2 structure. sgRNA targeting sites are shown as black colored arrows. e, f. Sanger sequencing showed that ERCC6L2 was knocked out in the indicated cells. g. Immunoblot analysis showing the KO efficiency of ERCC6L2 in U2OS, HeLa, DLD-1, and HCT116 cells. h. Immunoblot analysis of ERCC6L2 levels in ERCC6L2-KO U2OS and DLD-1 cells transfected with Flag-ERCC6L2. i, j. Clonogenic survival assays detecting the impact of ERCC6L2 rescue in ERCC6L2-KO U2OS (i) and DLD-1 (j) cells upon treatment with ATMi (KU-55933). Colony formation was quantified based on the area covered by colonies. Data are presented as mean ± SD (n = 3 biological replicates, two-way ANOVA). Data are representative of at least three independent experiments (g, h).