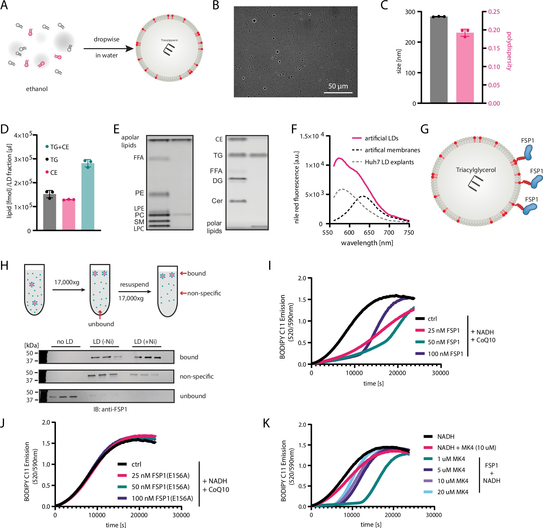
Extended Data Fig. 5: Artificial lipid droplets recapitulate cellular lipid droplets and recruitment of recombinant FSP1 prevents lipid peroxidation in vitro.
From: FSP1-mediated lipid droplet quality control prevents neutral lipid peroxidation and ferroptosis

A: Schematic of ethanolic infusion of lipids to synthesize artificial lipid droplets. B: Phase contrast microscopy of artificial lipid droplet preparations. C: Size and polydispersity of artificial lipid droplet preparations assessed by dynamic light scattering. (data are represented as mean ± SD, n = 3) D: Lipid class distribution in lipid droplet fractions extracted from U-2 OS cells treated with 200 µM oleate and 0.1% BSA for 24 h. Lipids were quantified by thin layer chromatography. (data are represented as mean ± SD, n = 3) E: Thin layer chromatograms of lipids artificial lipid droplets. F: Nile red fluorescence in liposomes, artificial lipid droplets and lipid droplets extracted from Huh7 cells. Nile red was excited at 530/10 nm and shows red-shifted fluorescence in comparison to liposomes but similar fluorescence as compared to lipid droplet fractions from cells indicating a lipid droplet like supramolecular structure. G: Schematic describing the strategy to recruit His-tagged FSP1 to nickel-phospholipid spiked artificial lipid droplets. Red phospholipids = DGS-NTA(Ni), red tail on FSP1 = His-Tag. H: Schematic describing artificial lipid droplet flotation to probe successful recruitment of His-tagged FSP1. Lower panel shows silver stained gel detecting FSP1 protein in each collected fraction indicating strong binding. I: FENIX assay in artificial lipid droplets in the presence of 100 nM FSP1, 25 µM NADH and varying concentrations of the alternative FSP1 substrate menaquinone-4 (MK4). (data are represented as mean, n = 3) Data shown are representative of two independent replicates. J: FENIX assay in artificial lipid droplets in the presence of 10 µM CoQ10, 25 µM NADH and varying concentrations of the catalytically dead FSP1 mutant FSP1(E156A). (data are represented as mean, n = 3) K: FENIX assay in artificial lipid droplets in the presence of 10 µM CoQ10, 25 µM NADH and varying concentrations of active FSP1 mutant FSP1. (data are represented as mean, n = 3).