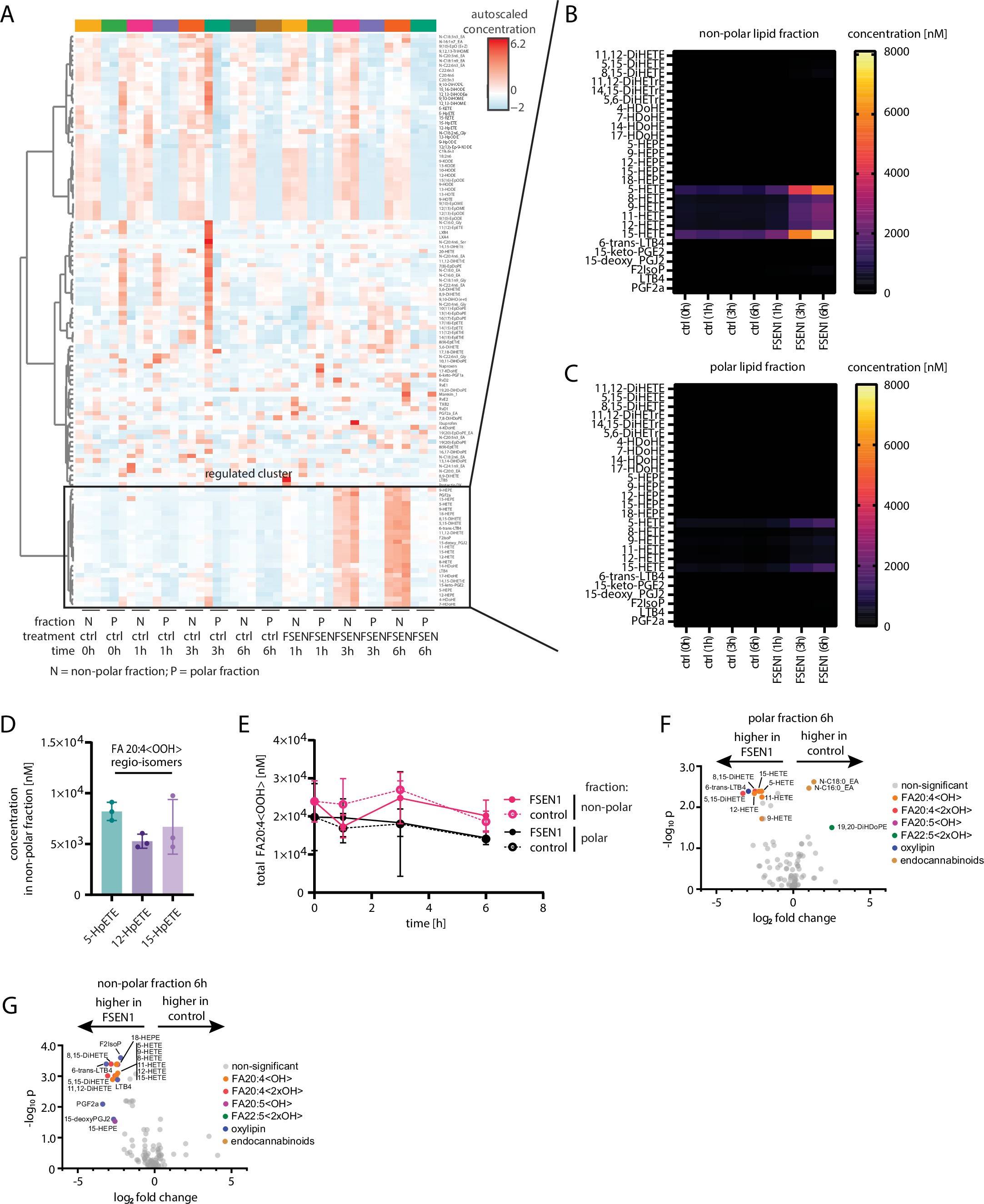
Extended Data Fig. 9: Absolute quantification of oxidized fatty acids in polar and non-polar lipid fractions of cells after induction of lipid droplet peroxidation.
From: FSP1-mediated lipid droplet quality control prevents neutral lipid peroxidation and ferroptosis

A: Hierarchical clustering of oxidized fatty acids in polar and non-polar lipid fractions as determined by targeted LC-MS/MS. U-2 OS cells were cultured in medium containing 200 µM FA 20:4 for 24 h followed by incubation with FSEN1 for 0, 1, 3, or 6 h. Quantities for individual oxidized fatty acids were autoscaled. B, C: Heatmap of oxidized fatty acids that specifically enrich in the polar (B) or non-polar (C) fraction during lipid droplet peroxidation induction. Quantities for individual oxidized fatty acids are concentrations. HETE = hydroxy-eicosa-tetra-en-oic acid, DiHETE = dihydroxy-eicosa-tetra-en-oic acid, DiHETrE = dihydroxy-eicosa-tri-en-oic acid, HDoHE = hydroxy-docosa-hexa-en-oic acid, HEPE = hydroxy-eicosa-penta-en-oic acid, LTB = leukotriene B, PGE = prostaglandin E, IsoP = isoprostane. D: Concentrations of individual hydroperoxide containing FA 20:4 regioisomers in the non-polar lipid fraction of cells cultivated for 24 h in 200 µM FA 20:4 containing medium followed by 6 h of FSEN1 treatment. (data are represented as mean ± SD, n = 3) E: All hydroperoxide containing FA 20:4 regio-isomers were summed up and the regulation of the overall levels of FA 20:4 hydroperoxides in polar and non-polar lipid fractions is displayed. (data are represented as mean ± SD, n = 3) F, G: U-2OS cells were cultured in medium supplemented with 200 µM FA 20:4 for 24 h, followed by incubation with FSEN for 6 h. Oxidized fatty acids in polar lipids (G) or non-polar lipids (H) were quantified via targeted LC-MS/MS after separation of lipid extracts into polar and non-polar lipid fractions, followed by basic hydrolysis. Data was autoscaled, thresholds for significant regulation are fold change > 2, statistical significance was assessed by two-sided t-test, values were deemed significant if p < 0.05 (FDR corrected).