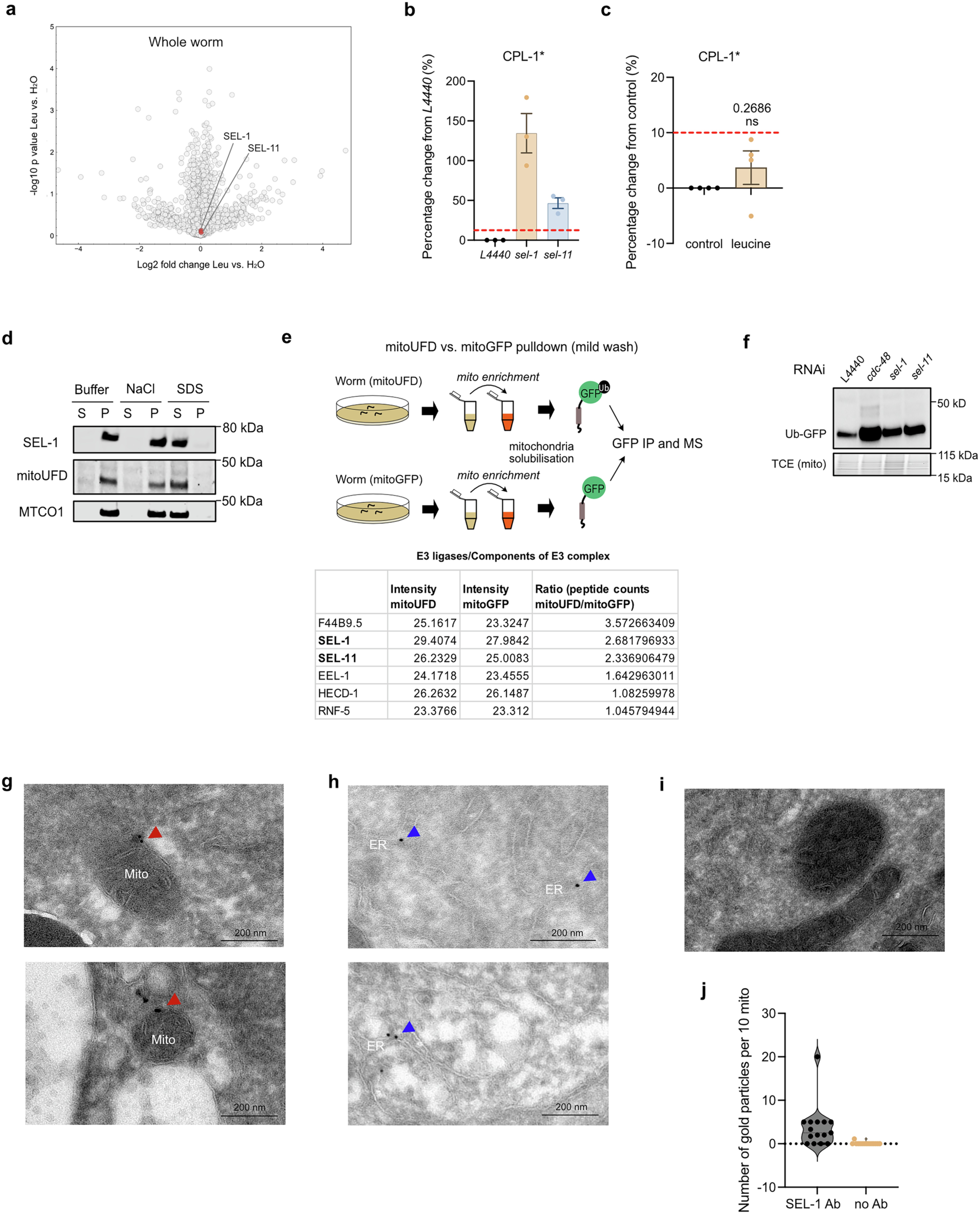
Extended Data Fig. 6: Additional evidence supporting the role of SEL-1 in OMM protein degradation.

a. Volcano plots showing proteomic analysis of leucine effect on whole worm. Different from enriched mitochondria, SEL-1 protein level was not affected by leucine treatment in whole worm samples. P values were determined by unpaired two-tailed t-test. b. SEL-1 and SEL-11 mediated the degradation of ERAD substrate CPL-1*. Mean ± sem, n = 3 independent biological replicates with total animal number of 18-24. ImageJ quantification. c. Leucine supplementation did not alter the levels of CPL-1*. Mean ± sem, n = 4 independent biological replicates with total animal number of 24-32. ImageJ quantification. Unpaired two-tailed t test. ns, p > 0.05. d. Fractionation assay in worms showed that SEL-1 is membrane bound and co-fractionate with MTCO1 and mitoUFD. e. Pulldown of mitoUFD and mitoGFP (control) showed that SEL-1 and SEL-11 bind to mitoUFD and mitoGFP, but the amount of SEL-1 and SEL-11 that binds to mitoUFD is more than two-fold compared to mitoGFP. f. Western blot analysis of mitoUFD substrate with enriched mitochondrial from worms treated with L4440, cdc-48, sel-1 and sel-11 RNAi. g-i. Immunogold analysis showing OMM (g) and ER (h) localization of SEL-1 in worms. No specific staining was observed in control sections lacking primary antibody (i). j. Quantification of gold particles on the mitochondrial surface in SEL-1 antibody-treated and no-antibody control samples. Source numerical data and unprocessed blots are available in Source data.