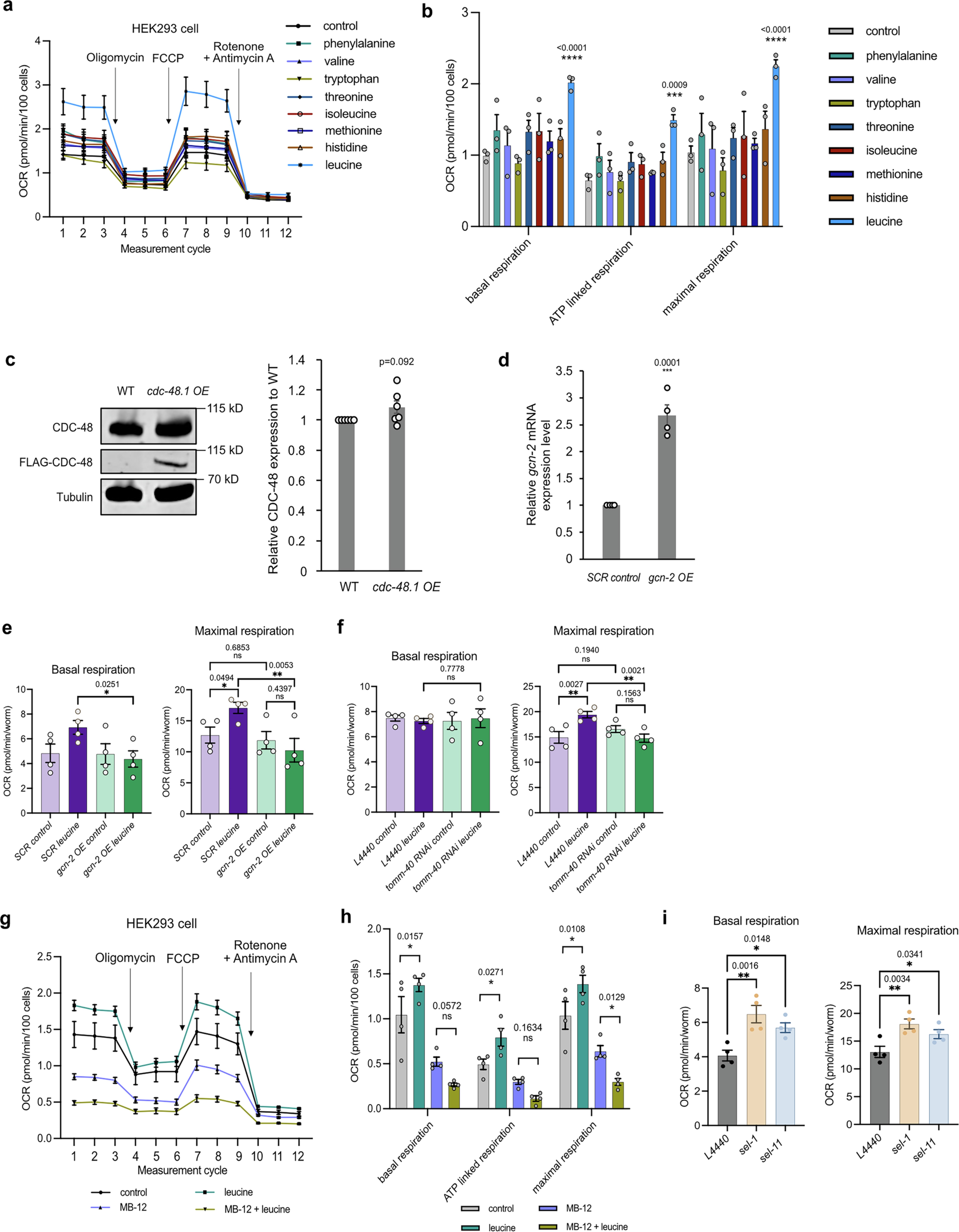
Extended Data Fig. 9: Leucine enhances mitochondrial respiration via ubiquitin-dependent remodeling of OMM proteome by SEL-1-SEL-11 and mitochondrial protein import.

a. Average O2 consumption rate by Seahorse analysis in HEK293 cells treated with essential amino acids at 1 mM for 3 hours. 3000 cells were seeded the day before assay. Mean ± sem, n = 3 independent biological replicates. b. Statistical analysis of basal respiration, ATP linked respiration and maximal respiration rates from (a). Two-way ANOVA with Fisher’s LSD test for multiple comparisons. c-d. Validation of cdc-48.1 (c) and gcn-2 (d) overexpression by western blot and/or qPCR. Mean ± sem, unpaired two-tailed t-test. e-f. Statistical analysis for Fig. 5h, i. g-h. Seahorse analysis in HEK293 cells treated with leucine or MB-12. 3000 cells were seeded the day before assay. Mean ± sem, n = 4 independent biological replicates, two-way ANOVA with Fisher’s LSD test for multiple comparisons. i. Statistical analysis for Fig. 5j. Source numerical data and unprocessed blots are available in Source data.