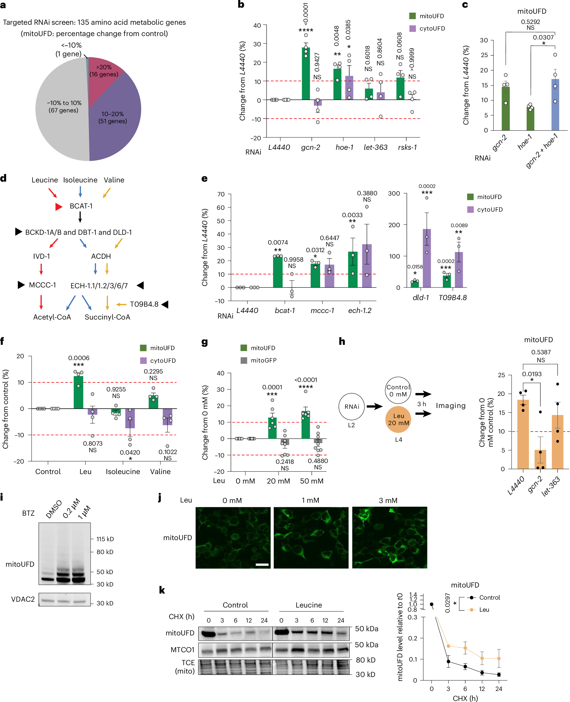
Fig. 2: Leu controls OMM protein degradation via GCN-2.

a, RNAi knockdown of amino acid metabolic genes has a broad effect on mitoUFD degradation. Fifty per cent of the amino acid metabolic genes stabilize mitoUFD by more than 10% (GFP intensity of 50–250 animals for each gene was measured). b, Changes in mitoUFD and cytoUFD levels upon RNAi knockdown of genes involved in amino acid sensing. Mean ± s.e.m., n = 4 independent biological replicates with a total of 24–32 animals. ImageJ quantification. Two-way ANOVA with Holm–Sidak correction for multiple comparisons with L4440 control within mitoUFD or cytoUFD group. c, Double knockdown of hoe-1 and gcn-2 does not show an additive effect on mitoUFD degradation. Mean ± s.e.m., n = 4 independent biological replicates with a total of 24–32 animals. ImageJ quantification. Unpaired two-tailed t-test between double knockdown and single-knockdown control. d, BCAA catabolic pathway and the key enzymes involved. The five candidates indicated with arrowhead are among the top hits from the targeted genetic screen in a. e, Changes in mitoUFD and cytoUFD levels upon RNAi knockdown of the five genes involved in BCAA catabolism in the top hits. Quantification by worm sorter. Mean ± s.e.m., n = 3 independent biological replicates with 50–250 animals in each replicate. One-way ANOVA with Fisher’s least significant difference (LSD) test for multiple comparisons was performed using L4440 as the control for both mitoUFD and cytoUFD. While the knockdown of mccc-1 and ech-1.2 did not result in statistically significant changes in cytoUFD (P > 0.05), the average percentage changes were greater than 10%. f, After Leu, isoleucine or valine supplementation for 3 h, mitoUFD and cytoUFD levels were measured. Mean ± s.e.m., n = 4 independent biological replicates (with a total of 24–32 animals). ImageJ quantification. Two-way ANOVA with Holm–Sidak correction for multiple comparisons with L4440 control within the mitoUFD or cytoUFD group. g, Leu supplementation stabilizes mitoUFD at 20 mM and 50 mM. mitoGFP was used for control. Mean ± s.e.m., n = 6 independent biological replicates for mitoUFD (with a total of 36–48 animals) and n = 8 independent biological replicates for cytoUFD (with a total of 48–64 animals). ImageJ quantification. Two-way ANOVA with Holm–Sidak correction for multiple comparisons with 0 mM Leu control. h, RNAi knockdown of gcn-2 but not let-363 followed by 3 h Leu supplementation abolished Leu-induced increases in mitoUFD levels. Mean ± s.e.m., n = 4 independent biological replicates with a total of 24–32 animals. ImageJ quantification. One-way ANOVA with Holm–Sidak correction for multiple comparisons with L4440 control. i, Western blot showing polyubiquitylated mitoUFD substrate expressed in HEK293 cells. Cells treated with BTZ at 0.2 or 1 µM showed stabilization of mitoUFD compared with control treatment. j, Confocal imaging of HEK293 cells expressing mitoUFD after treatment with 0, 1 or 3 mM Leu for 3 h. Scale bar, 20 µm. k, CHX chase assay showing the increased stability of human mitoUFD upon 1 mM Leu treatment. Mean ± s.e.m., n = 4 independent biological replicates. Two-way ANOVA; the P value indicates Leu treatment effect. NS, not significant.