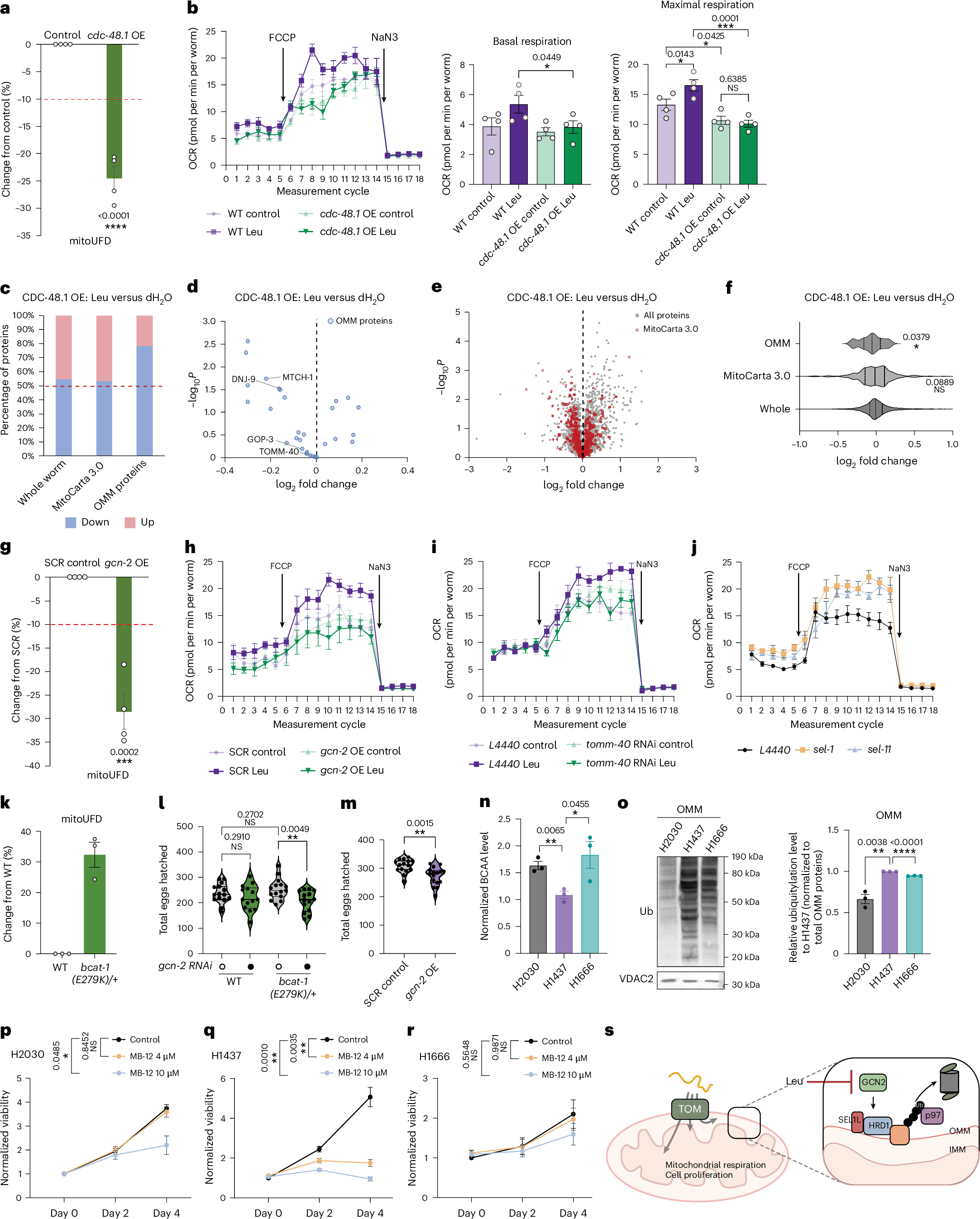
Fig. 5: Leu–OMM proteostasis axis boosts mitochondrial respiration and influences fertility and cell proliferation.

a, cdc-48.1 overexpression (OE) reduces mitoUFD levels. Mean ± s.e.m., n = 4 independent biological replicates. Unpaired two-tailed t-test. b, Seahorse OCR measurement for WT and cdc-48.1 OE animals with/without 50 mM Leu supplementation. Two-way ANOVA with Fisher’s LSD test for multiple comparisons. Mean ± s.e.m., n = 4 independent biological replicates. c, The percentage of proteins increased or decreased in whole-worm proteome, MitoCarta 3.0 proteins and OMM proteins in Leu-treated cdc-48.1 OE animals. d, A volcano plot showing changes of OMM proteins upon Leu treatment. P values were determined by an unpaired two-tailed t-test. e, A volcano plot showing changes of whole-worm and MitoCarta 3.0 proteins upon Leu treatment. P values were determined by an unpaired two-tailed t-test. f, The log2 fold change of whole-worm proteome, MitoCarta 3.0 proteins and OMM proteins upon Leu treatment. Two-tailed Mann–Whitney U test between whole-worm proteins and other protein groups. g, gcn-2 OE reduces mitoUFD levels. Mean ± s.e.m., n = 4 independent biological replicates. Unpaired two-tailed t-test. h, Seahorse OCR measurement for control SCR OE and gcn-2 OE animals with or without 50 mM Leu supplementation. Two-way ANOVA with Fisher’s LSD test for multiple comparisons. Mean ± sem, n = 4 independent biological replicates. Statistical analysis in Extended Data Fig. 9e. i, Seahorse OCR measurement for control L4440 RNAi and tomm-40 RNAi animals with or without 50 mM Leu supplementation. Two-way ANOVA with Fisher’s LSD test for multiple comparisons. Mean ± s.e.m., n = 4 independent biological replicates. Statistical analysis in Extended Data Fig. 9f. j, Seahorse OCR measurement for control L4440 RNAi and sel-1, sel-11 RNAi animals. One-way ANOVA with Fisher’s LSD test for multiple comparisons. Mean ± s.e.m., n = 4 independent biological replicates. Statistical analysis in Extended Data Fig. 9i. k, bcat-1(E279K)/+ worms showed higher mitoUFD levels compared with WT animals. Mean ± s.e.m., n = 3 independent biological replicates with a total of 18–24 animals. ImageJ quantification. l, Brood size of WT and bcat-1(E279K)/+ animals with gcn-2 RNAi knockdown from L4 stage compared with L4440 control knockdown. One-way ANOVA with Fisher’s LSD test for multiple comparisons. m, Brood size of animals with gcn-2 OE from L4 stage. Unpaired two-tailed t-test. n, BCAA levels in H2030, H1437 and H1666. Unpaired two-tailed t test. Mean ± s.e.m., n = 3 independent biological replicates with 3 technical replicates each biological replicate. o, Ubiquitylation of OMM proteins in H2030, H1437 and H1666. Mean ± s.e.m., n = 3 independent biological replicates. Ubiquitylation levels were normalized to total OMM protein amount. Unpaired two-tailed t-test. p–r, The cell viability of H2030 (p), H1437 (q) and H1666 (r) over 4 days with 0 µM, 4 µM and 10 µM MB-12 treatment. Two-way repeated ANOVA; the P value indicates the MB-12 treatment effect. Mean ± s.e.m., n = 3 independent biological replicates with 3 technical replicates each day each condition. s, A model showing the regulation of OMM protein degradation by the Leu–GCN-2–SEL1L axis. High levels of Leu inhibit GCN-2 and reduce SEL1L–HRD1-dependent degradation of OMM proteins, stabilizing key components of the protein import machinery such as TOMM40. This leads to mitochondrial proteome expansion for respiratory chain, TCA cycle, metabolism and metabolite transport, thereby enhancing mitochondrial respiratory capacity and cell viability.