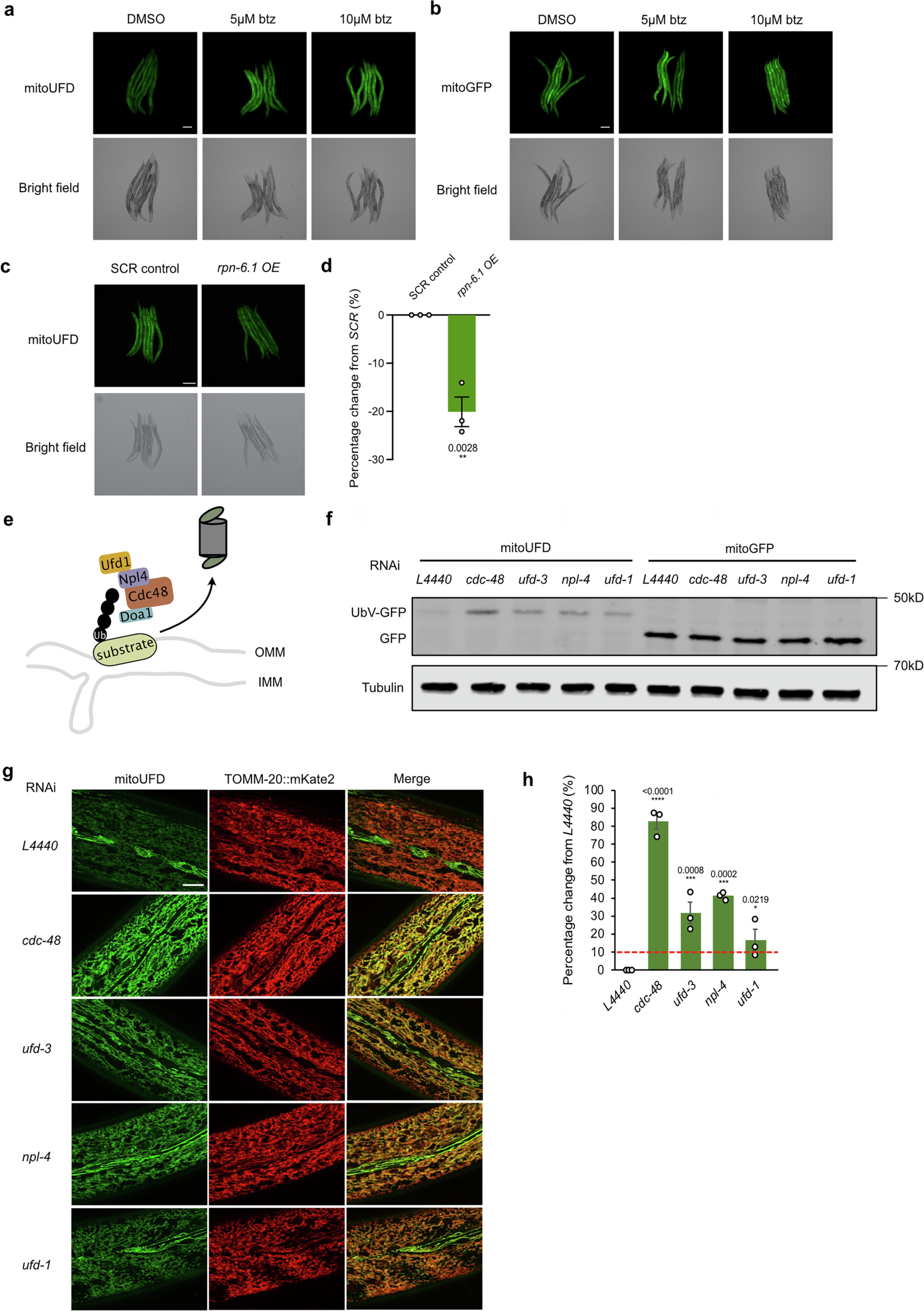
Extended Data Fig. 1: Inhibition of UPS and CDC-48 complex impairs mitoUFD degradation.

a-b. Whole worm images showing that inhibition of proteasome by bortezomib (btz) treatment increases GFP level in worms expressing mitoUFD (a) but not mitoGFP (b). c. Whole worm images showing that rpn-6.1 OE enhances mitoUFD degradation. d. ImageJ quantification showing that rpn-6.1 OE enhances the degradation of mitoUFD. Mean ± SEM, n = 3 independent biological replicates with a of 18-24 animals. ImageJ quantification. Unpaired two-tailed t-test. e. Model of Cdc48 dependent OMM protein degradation by the 26S proteasome as described in yeast. f. Western blot analysis showing that RNAi knockdown of cdc-48 as well as its cofactors ufd-3, npl-4 or ufd-1 stabilizes mitoUFD but not mitoGFP. g. Confocal images showing that RNAi knockdown of cdc-48 as well as its cofactors ufd-3, npl-4, or ufd-1 stabilizes mitoUFD at OMM. Scale bar = 10 µm. h. Worm sorter quantification showing that RNAi knockdown of cdc-48 as well as its cofactors ufd-3, npl-4, or ufd-1 increases mitoUFD levels. Mean ± SEM, n = 3 independent biological replicates with 50-250 animals in each replicate. One-way ANOVA with Holm-Sidak correction for multiple comparisons with L4440 control. Source numerical data and unprocessed blots are available in Source data.