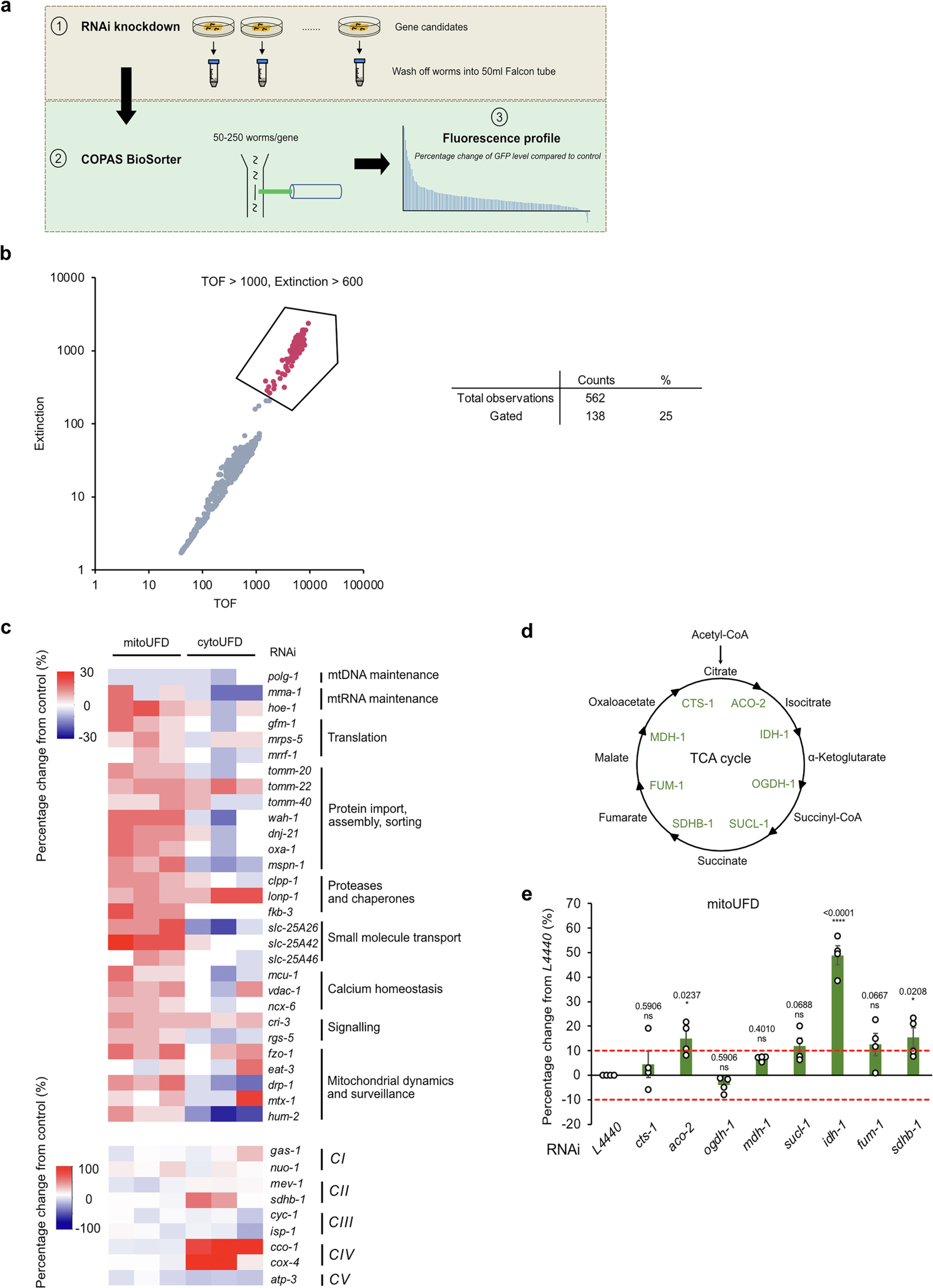
Extended Data Fig. 2: TCA cycle affects OMM proteostasis.

a. Experimental procedure of BioSorter quantification of GFP levels in worms following RNAi knockdown of genes of interest. b. Representative profile of BioSorter quantification of whole worm fluorescence intensity. The red dots were gated for day 1 adults for fluorescence quantification based on TOF > 1000 and Extinction > 600. c. Changes in mitoUFD and cytoUFD levels after RNAi knockdown of mitochondrial genes quantified by BioSorter. n = 3 independent biological replicates with 50-250 animals in each replicate. d. TCA cycle and the C. elegans orthologues of key enzymes. e. RNAi knockdown of enzymes in TCA cycle in worms expressing mitoUFD. Mean ± sem, n = 4 independent biological replicates with total animal number of 24-32. ImageJ quantification. One way ANOVA with Holm-Sidak correction for multiple comparisons. Source numerical data are available in Source data.