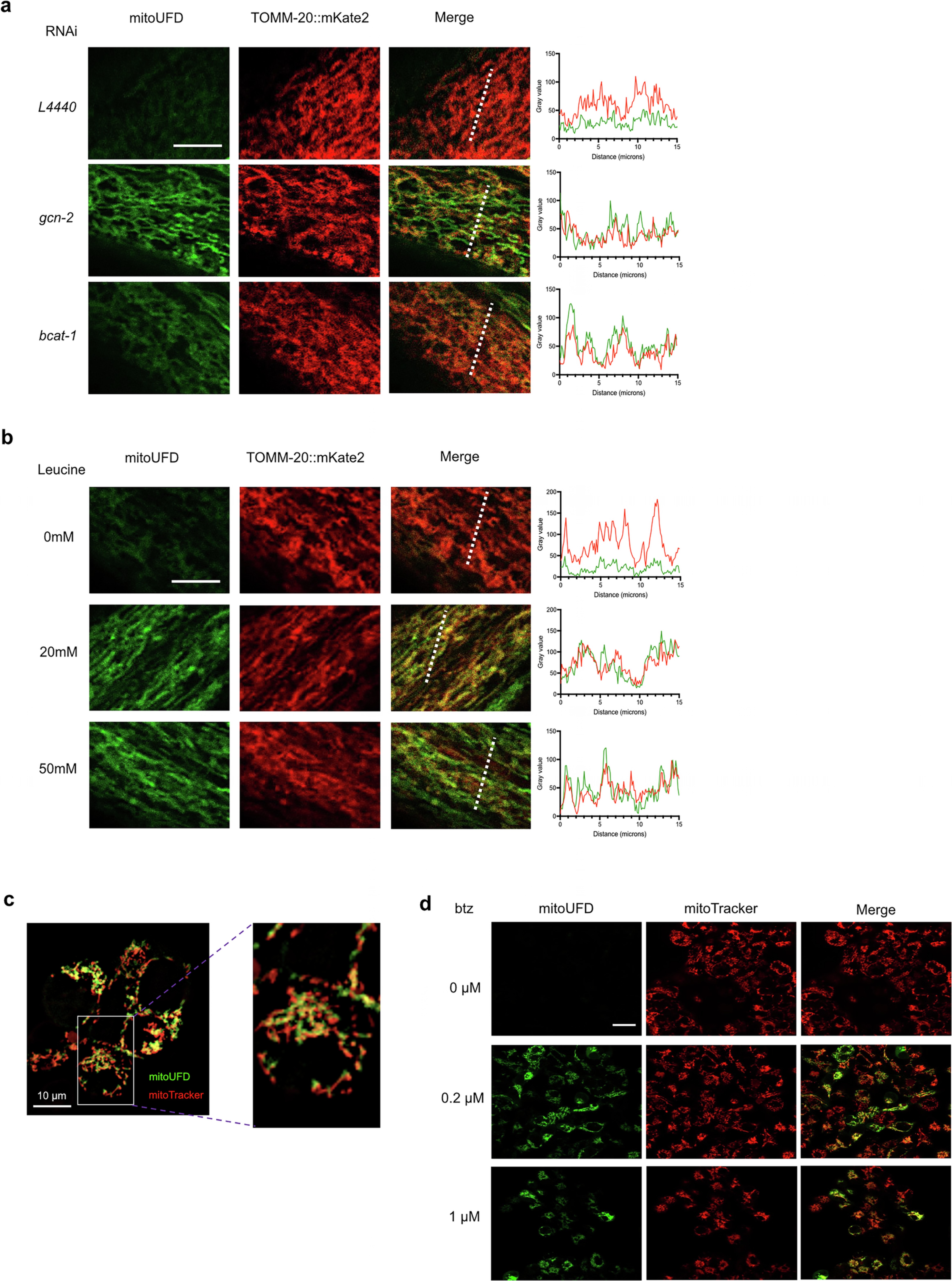
Extended Data Fig. 4: Leucine affects mitoUFD degradation.

a. Confocal imaging showing mitoUFD stabilisation upon RNAi knockdown of gcn-2 and bcat-1. Scale bar = 10 µm. b. Confocal imaging showing mitoUFD stabilization after 3 h leucine treatment at 20 mM and 50 mM. Scale bar = 10 µm. c. Confocal imaging showing mitoUFD expression in HEK293 cells. mitoUFD in green and mitoTracker in red. Scale = 10 µm. d. Confocal imaging showing that bortezomib treatment at 0.2 µM and 1 µM stabilise mitoUFD.