Extended Data Fig. 1: Establishing and characterising the hTLS model.
From: Modelling co-development between the somites and neural tube in human trunk-like structures

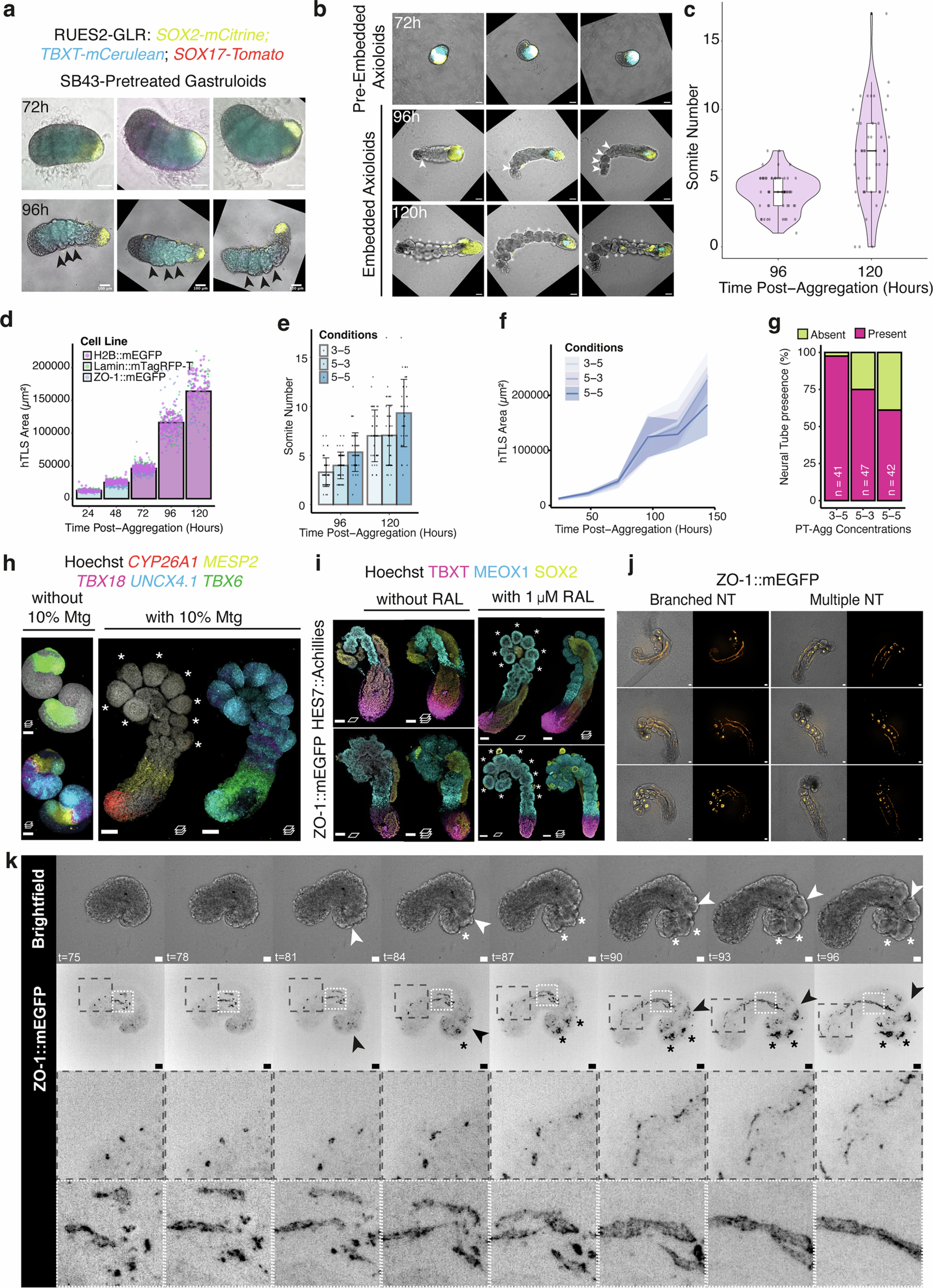
(a) Human gastruloids pretreated with the Nodal signalling inhibitor, SB43 (SB431542), show a typical ‘striped’ pattern at 72 h (top), and sequential somite-like structures upon embedding in Matrigel (bottom). Black arrowheads indicate somite-like structure boundaries. (b) Morphology of RUES2-GLR axioloids over time. Three representative images are shown. Scale bars, 100 µm. White arrowheads indicate segmenting boundaries, * indicates individual segments. (c) Number of somites in ZO-1::mEGFP hTLS over time (mean±standard deviation(sd)) (n = 47-55 per timepoint). (d) Change in size of ZO-1::GFP, LaminB1::mTagRFP-T, and H2B::mEGFP hTLSs over time (bar indicates mean average). (e–g) hTLS morphology quantifications following varied exposure to Chi (CHIR99021) at pretreatment (PT) and aggregation (Agg) stages. Cultures were pre-treated with 3 µM Chi, and aggregated with 5 µM Chi (‘3-5’), pre-treated with 5 µM Chi, and aggregated with 3 µM Chi (‘5-3’), or pre-treated with 5 µM Chi, and aggregated with 5 µM Chi (‘5-5’). (e) Change in somite number over time (bar indicates mean±standard deviation(sd)). (n = 38-55 per condition and per timepoint). (f) Change in hTLS size across time (thick line indicates mean, shaded area represents standard deviation(sd). (g) Proportion of structures with neural tube present or absent. (h) Projected images of 120 h HES7::Achilles hTLS with and without embedding in Matrigel (Mtg). Scale bars, 100 μm. * indicates somites. (i) Immunostained optical slice (left) and projections (right) of 120 h ZO-1::mEGFP or HES7::Achilles hTLS with and without exposure to retinal (RAL) from 72-120 h. These hTLS were generated from HES7::Achillies (top) and ZO-1::mEGFP (bottom) cell lines. Scale bars, 100 μm. * indicates somites. (j) Representative images of ZO-1:mEGFP hTLSs, showing multiple and branched neural tubes (NT). Scale bars, 50 μm. (k) Representative brightfield (top) and confocal images (bottom) of live imaging of ZO-1:mEGFP hTLS at 3 h intervals. White arrows indicate segmenting somite boundaries and * indicates formed somites. Dashed boxes highlight enlarged regions. Scale bars, 50 μm.