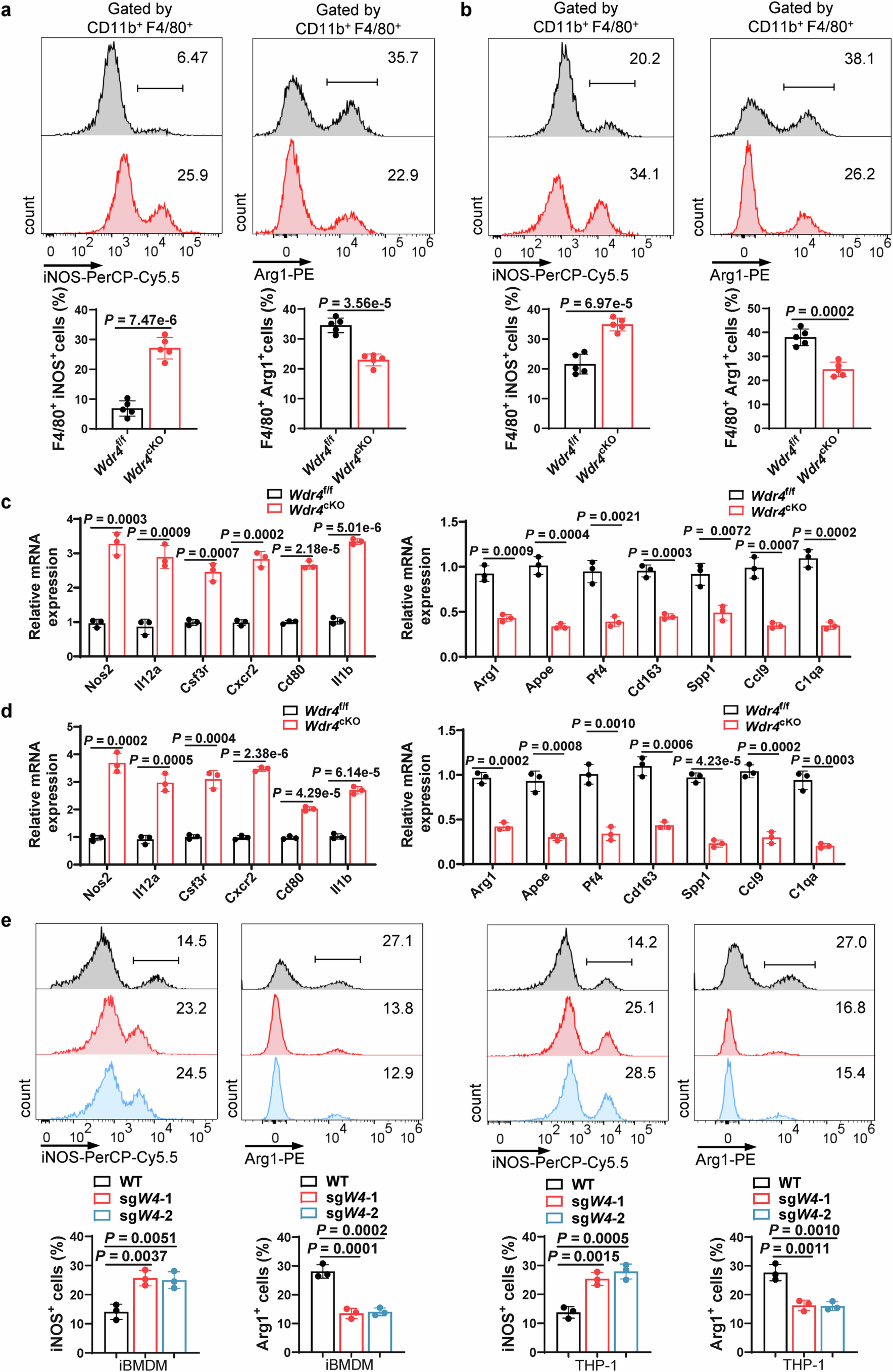
Extended Data Fig. 4: WDR4 modulates macrophage polarization in HCC models.

a,b, Flow cytometry analysis of CD11b+F4/80+iNOS+ antitumoral macrophages and CD11b+F4/80+Arg1+ pro-tumoral macrophages in hydrodynamically induced primary liver tumours (a) and subcutaneous Hepa1-6 tumours (b) from Wdr4f/f and Wdr4cKO mice (n = 5 biological replicates). c,d, qPCR analysis of antitumoral markers (Nos2, Il1b, Il12a, Csf3r, Cxcr2, Tnf, Fpr1, and Cd80) and pro-tumoral markers (Arg1, Apoe, Pf4, Mrc1, Spp1, Ccl9, C1qa, and Cd163) in F4/80+ TAMs sorted from hydrodynamically induced primary liver tumours (c) and subcutaneous Hepa1-6 tumours (d) (n = 3 biological replicates). e, Flow cytometry analysis of iNOS and Arg1 expression in iBMDM-derived and THP-1-derived TAMs with or without WDR4 knockout (KO) (n = 3 biological replicates). All data are presented as mean ± s.d. Statistical significance was determined by two-tailed unpaired Student’s t-test (c,d; quantifications in a,b) or one-way ANOVA with Dunnett’s post-hoc test (quantifications in e).