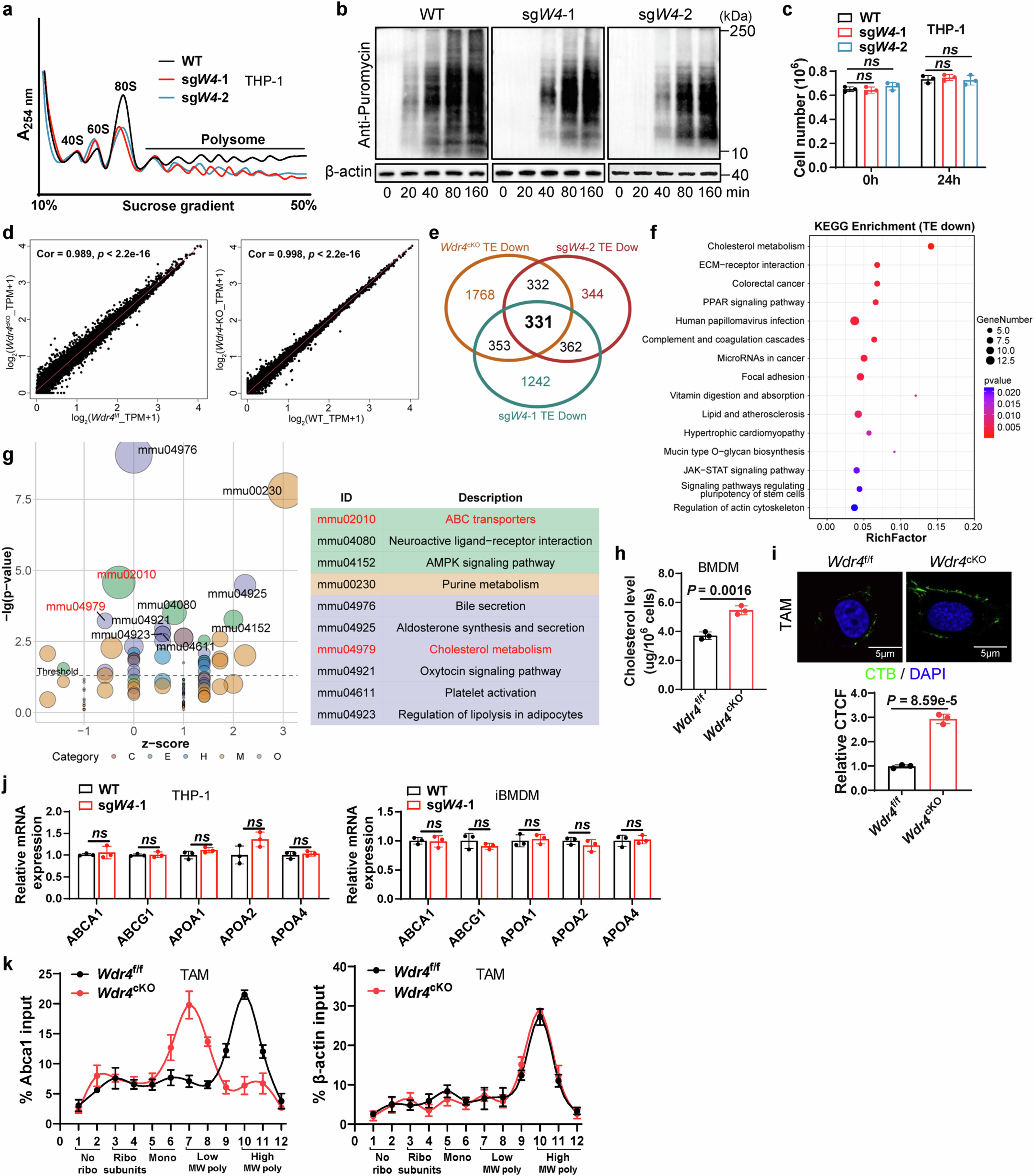
Extended Data Fig. 6: Loss of WDR4 reduces translational efficiency and alters cholesterol efflux in TAMs.

a, Representative polysome profiles of WT and WDR4-KO THP-1-derived TAMs obtained by sucrose density gradient fractionation. b, Representative immunoblotting image from SUnSET assays quantifying nascent (puromycin-labelled) peptides in THP-1-derived TAMs with or without WDR4 KO. c, Cell numbers of wild-type (WT) and WDR4-KO THP-1-derived TAMs at 0 h and 24 h (n = 3 biological replicates). d, Scatter plot showing the correlation of average read counts from input RNA between Wdr4-KO and control TAMs, based on RNA sequencing (RNA-seq). e, Venn diagram showing overlap of transcripts with reduced translational efficiency (TE) upon Wdr4 deletion across experimental replicates. f, KEGG pathway enrichment analysis of genes with decreased TE following Wdr4 KO. g, Bubble plot of KEGG enrichment analysis for differentially abundant metabolites in TAMs from Wdr4f/f and Wdr4cKO mice bearing orthotopic Hepa1-6 tumours. Bubble size indicates the number of metabolites associated with each pathway. h, Total cholesterol levels in BMDMs from tumour-bearing Wdr4f/f and Wdr4cKO mice. i, Membrane cholesterol in TAMs from tumour-bearing Wdr4f/f and Wdr4cKO mice as detected by cholera toxin B (CTB) staining (n = 3 biological replicates). j, qPCR analysis of key cholesterol efflux-related genes in WDR4-KO TAMs derived from THP-1 or iBMDMs (n = 3 biological replicates). k, qPCR analysis of polysomal mRNA distribution showing the localization of Abca1 and β-actin transcripts in TAMs from tumour-bearing Wdr4f/f and Wdr4cKO mice (n = 3 biological replicates). Ribo, Ribosome; Mono, Monosomes; low MW poly, low molecular weight polysomes; high MW poly, high molecular weight polysomes. For a,b, data shown represent 3 independent experiments with similar results. All data are presented as mean ± s.d. Statistical significance was determined by two-tailed Pearson correlation analysis (d), two-tailed unpaired Student’s t-test (h–j) or two-way ANOVA with Tukey’s post-hoc test (c).