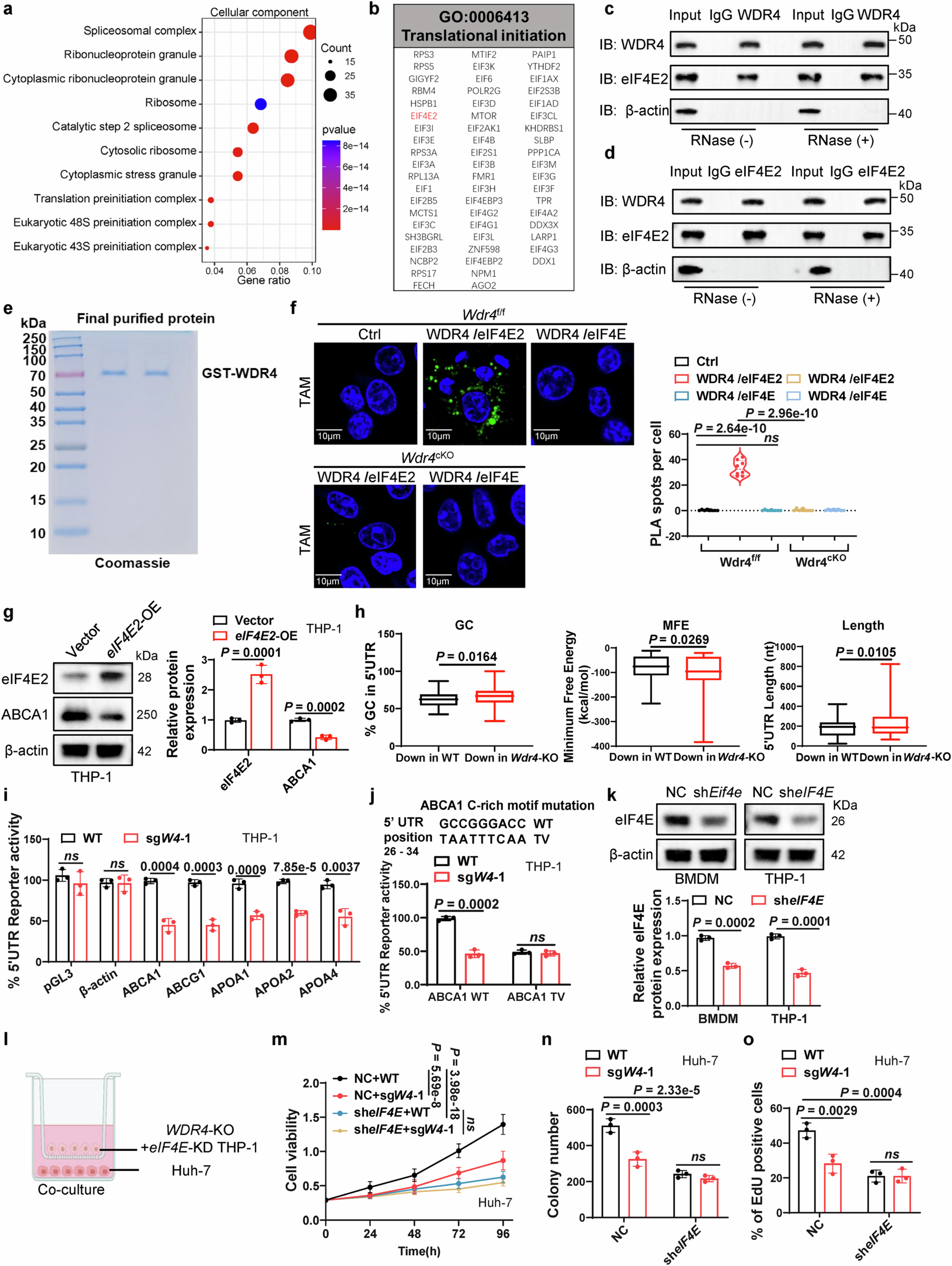
Extended Data Fig. 9: WDR4 interacts with eIF4E2 to regulate cholesterol efflux gene translation and drive HCC progression.

a, GO enrichment analysis of the cellular component (CC) category for WDR4-interacting proteins in TAMs derived from THP-1 cells. b, Translation initiation-related genes identified by WDR4 immunoprecipitation and mass spectrometry. c,d, Co-immunoprecipitation (Co-IP) (c) and reciprocal Co-IP (d) assays examining the interaction between WDR4 and eIF4E2 in THP-1-derived TAMs, with or without RNase treatment. Data shown represent 3 independent experiments. e, Coomassie blue-stained gel showing purified GST-tagged WDR4 fusion proteins (GST–WDR4). f, Proximity ligation assay (PLA) showing the in situ interaction of WDR4 with eIF4E2 and eIF4E in TAMs isolated from tumour-bearing WT C57BL/6 mice (n = 8 biological replicates). Scale bar, 10 μm. g, Immunoblotting analysis of eIF4E2 and ABCA1 protein expression in eIF4E2-OE TAMs derived from THP-1 (n = 3 biological replicates). h, GC content, minimum free energy (MFE), and length of the 5′ UTRs of translationally downregulated genes in WT and WDR4- KO TAMs. i, Luciferase reporter assay measuring 5′ UTR-mediated translation of target mRNAs (ABCA1, ABCG1, APOA1, APOA2, and APOA4) and the housekeeping gene β-actin in control and WDR4-KO TAMs derived from THP-1. pGL3 refers to the empty luciferase vector lacking a 5′ UTR insert (n = 3 biological replicates). j, Luciferase reporter assay showing the effect of transversion (TV) mutations in the C-rich motif of the APOA1 5′ UTR (nucleotides 147–155) on reporter activity in WT and WDR4-KO TAMs derived from THP-1 (n = 3 biological replicates). ns, not significant. k, Immunoblotting analysis of eIF4E expression in TAMs with or without eIF4E knockdown (KD) (n = 3 biological replicates). l–o, eIF4E KD and control THP-1-derived TAMs with or without WDR4 KO, were co-cultured with Huh-7 cells (l). CCK8 assay (m), colony formation assay (n), and EdU assay (o) were used to evaluate the proliferation of Huh-7 cells (n = 3 biological replicates). All values are presented as mean ± s.d. Statistical significance was calculated using a two-tailed unpaired Student’s t-test (h,i; quantifications in f,g,k) or two-way ANOVA with Tukey’s post-hoc test (j,m–o). Panel l created with BioRender.com.