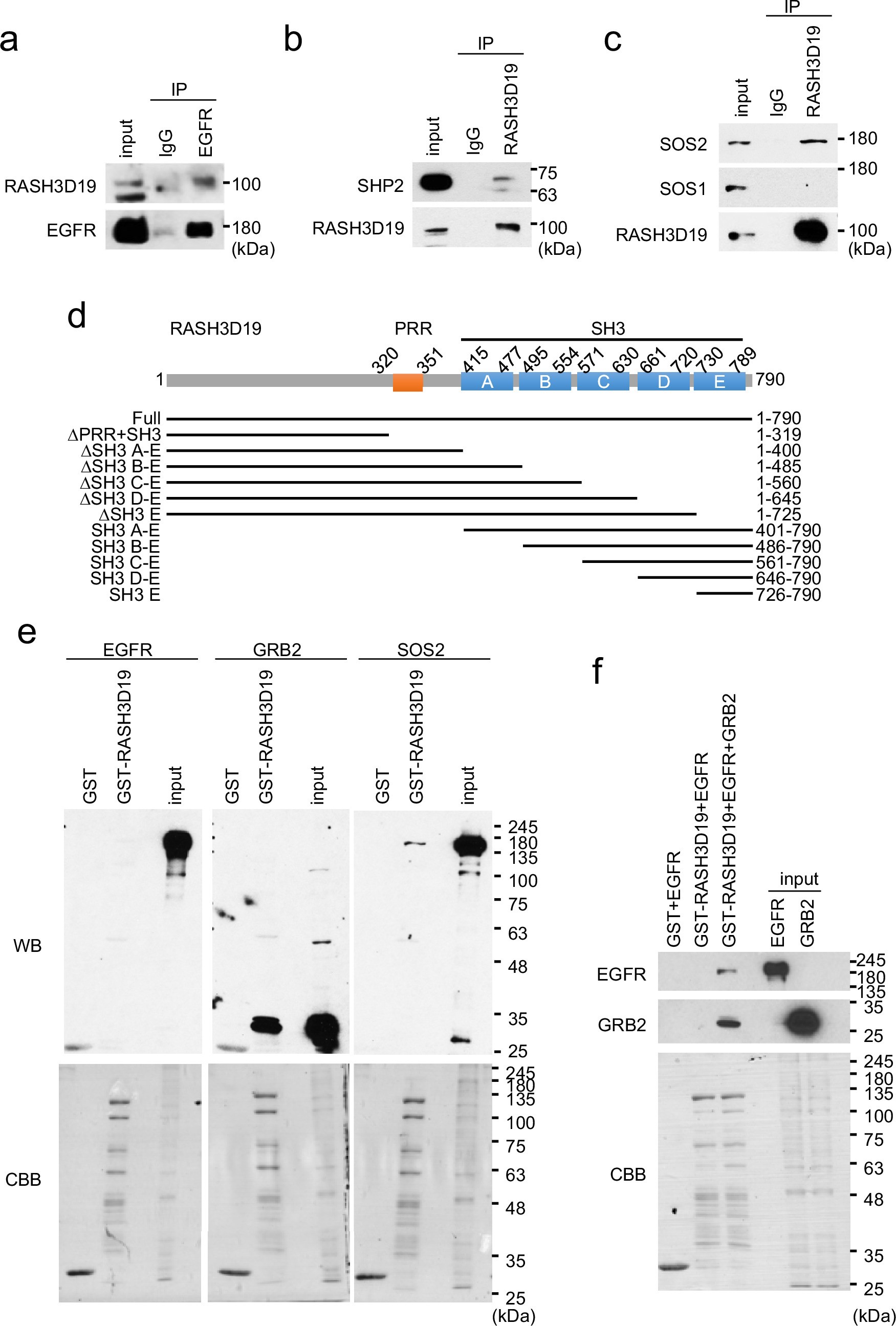
Extended Data Fig. 3: RASH3D19 interacts with RAS regulatory proteins.
From: RASH3D19 mediates RAS activation through a positive feedback loop in KRAS-mutant cancer

a,b,c, Immunoprecipitation (IP)/western blot analysis of RASH3D19 with EGFR, SHP2, SOS2 and SOS1 in PANC1 cells. d, Schematic representation of RASH3D19 full length and deletion mutants. Constructs were GST-tagged. Proline-rich region (PRR) and 5 SH3 domains (Domains A to E) are represented by orange and blue boxes, respectively. e, GST pull-down assay. Extract of 293T cells expressing EGFR, SOS2 or GRB2 was incubated with GST or GST-RASH3D19 full length immobilized on glutathione beads. Binding protein was detected with respective antibody. GST proteins were visualized by Coomassie brilliant blue (CBB) stain. f, GST pull-down assay. EGFR prepared in (e) was incubated with GST or GST-RASH3D19 full length in the presence or absence of GRB2. Binding protein was detected by western blot.