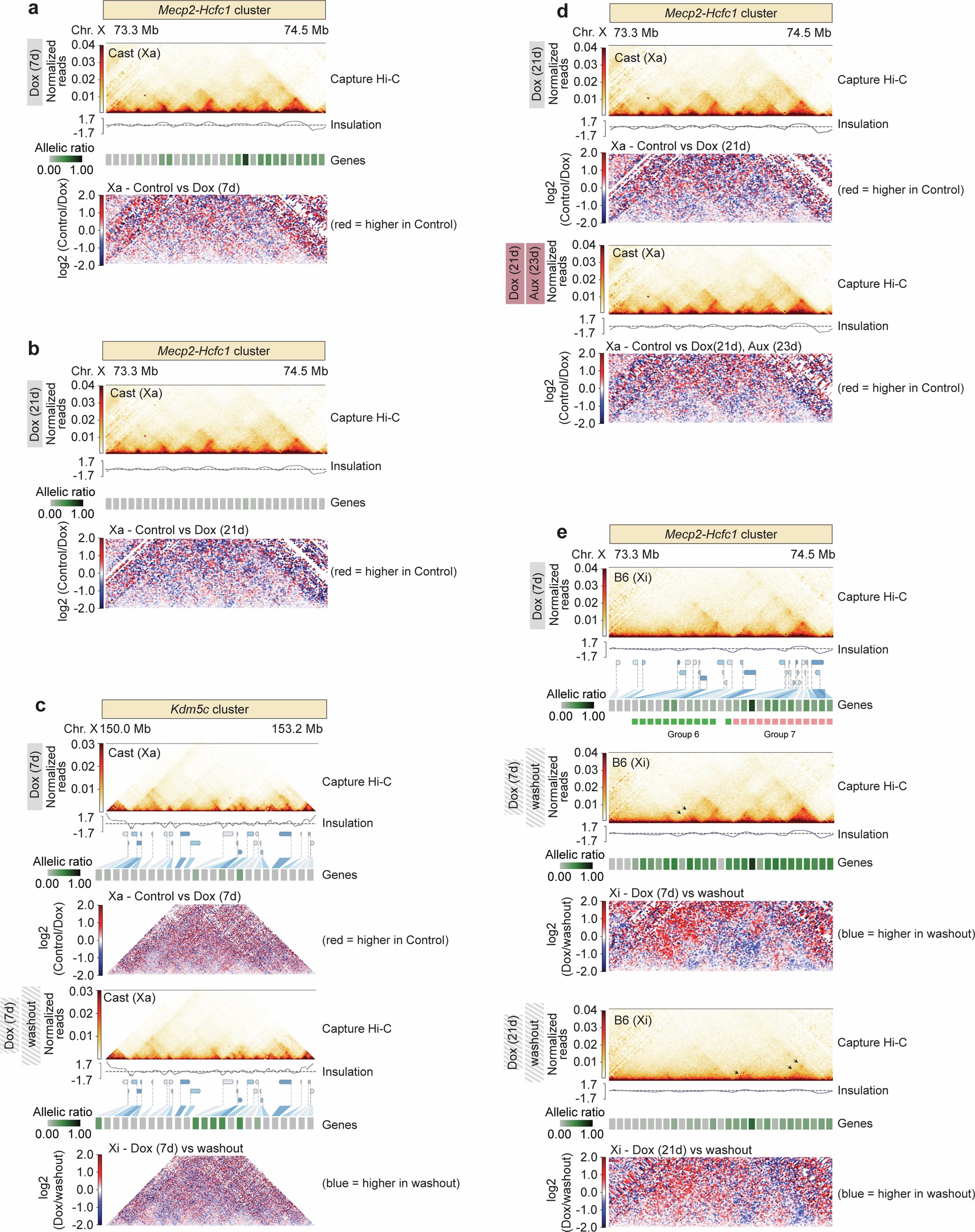
Extended Data Fig. 6: Changes in 3D topology at the Mecp2-Hcfc1 and Kdm5c clusters across different Dox treatment conditions.
From: Escape from X inactivation is directly modulated by Xist noncoding RNA

a, Capture Hi-C interactions and insulation score for the active (Xa) X chromosome at the Mecp2-Hcfc1 cluster in clone E6 upon 7 days of Dox treatment. Capture Hi-C data is shown at 10 kb resolution. Heatmaps showing the allelic ratios for 29 X-linked genes included in the captured regions are shown. Differential map (bottom) shows changes in genome topology between 7 day Dox treated samples and control samples. b, as in (a) but for 21 days of Dox treatment. c, Capture Hi-C interactions and insulation score for the active (Xa) X chromosome at the Kdm5c cluster in clone E6 upon 7 days of Dox treatment (top) and washout (bottom). Capture Hi-C data is shown at 10 kb resolution. Heatmaps showing the allelic ratios for 25 X-linked genes included in the captured regions are shown. Differential maps show changes in genome topology between the indicated samples. d, Capture Hi-C interactions and insulation score at the Mecp2-Hcfc1 cluster for Xa in clone CL30.7. Top to bottom: 21 days of Dox treatment; 23 days of Auxin treatment in combination with 21 days of Dox treatment. Capture Hi-C data is shown at 10 kb resolution. Differential maps show changes in genome topology between 21 days Dox treated samples and control samples (top) and 23 days of Auxin and 21 days of Dox treated samples compared to control (bottom). e, Capture Hi-C interactions and insulation score at the Mecp2-Hcfc1 in clone E6 upon Dox treatment and washout. Capture Hi-C interactions are shown for the inactive (Xi) X chromosome upon Dox treatment for 7 days (top) and upon Dox washout following 7 (middle) and 21 days of Dox treatment (bottom). Capture Hi-C data is shown at 10 kb resolution. Heatmaps showing the allelic ratios for 29 X-linked genes included in the captured regions are shown. Differential maps show changes in genome topology between the indicated treated samples and control samples.