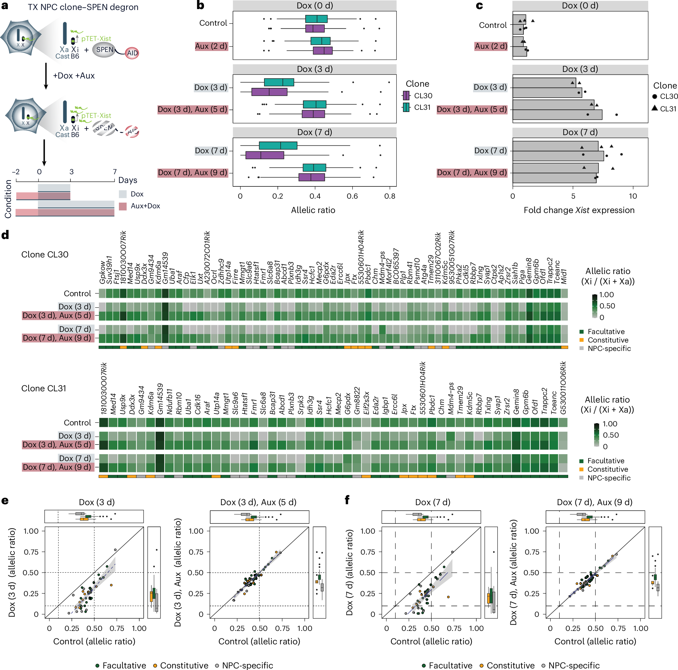
Fig. 3: Xist-mediated silencing in NPCs is SPEN dependent.
From: Escape from X inactivation is directly modulated by Xist noncoding RNA

a, Experimental outline showing that Xist RNA levels were increased in NPC clones carrying a SPEN–AID degron2. SPEN was depleted by adding auxin (indole-3-acetic acid) to the culture media for 2 days before inducing Xist upregulation with Dox for 3 or 7 days in the presence of auxin. b, Box plots showing the changes in allelic ratios of escapees across the time course of Dox and auxin treatment. Both CL30 and CL31: control and Dox (7 d): n = 3, others: n = 2 biological replicates. The data across 67 (CL30) and 50 (CL31) genes show a significant increase in allelic ratios between control and auxin treatment (P value < 0.05) and a significant decrease in allelic ratios upon Dox (3 d) (CL30: adjusted P value (Padj) = 5.7 × 10−28, CL31: Padj = 4.6 × 10−17) and 7 d (CL30: Padj = 3.3 × 10−37, CL31: Padj = 1.7 × 10−21) compared with control but no significant differences between control and Dox-treated samples in the absence of SPEN (that is, +Dox, +Aux) after 3 d (CL30: Padj = 1, CL31: Padj = 1) and 7 d (CL30: Padj = 1, CL31: Padj = 1). The data also show significant changes in allelic ratios upon Dox treatment in the presence of SPEN compared with its absence (that is, +Dox, −/+Aux) after 3 d (CL30: Padj = 2.3 × 10−21, CL31: Padj = 5 × 10−13) and 7 d (CL30: Padj = 5.2 × 10−25, CL31: Padj = 6 × 10−15). P values are calculated using Wilcoxon rank sum tests and adjusted using the Benjamini–Hochberg procedure. All box plots show the median, 25th and 75th percentiles as well as 1.5× the interquartile range. c, RNA-seq data showing the fold change in Xist expression compared with untreated cells following Dox treatment for 3 and 7 days and in combination with auxin treatment for 5 and 9 days, respectively. d, Heat map showing allelic ratios of escapees (67 (CL30) and 50 (CL31)) upon Xist induction for 3 days (Dox (3 d)) and 7 days (Dox (7 d)) and in combination with auxin treatment (Dox (3 d), Aux (5 d) and Dox (7 d), Aux (9 d)). Data from NPC clones CL30 and CL31 are shown. The escape category for each gene is indicated below the heat map. The four genes Gm14539, Gm8822, G6pdx and Mdm4-ps show either an unchanged or increased (rather than decreased) allelic ratio upon Dox treatment. Gm14539, Gm8822 and Mdm4-ps are pseudogenes with homologues on other chromosomes, and the annotation of SNPs at these loci is likely to be subjected to misannotations. The G6pdx locus in the CL30 and CL31 clones is tagged with a GFP/Tomato Hygro/Blasticidin resistance cassette, which may influence the transcriptional status of this particular gene on both alleles. The allelic changes observed for G6pdx are therefore difficult to interpret in these clones. e–f, Dot plots representing changes in allelic ratios upon Dox and auxin treatments for the 3-day (e) and 7-day timepoints (f). The average allelic ratios of 42 genes escaping in both CL30 and CL31 clones are shown. The diagonal dashed line represents no change compared with an untreated cell line. The error band depicts 95% confidence intervals. All box plots show the median, 25th and 75th percentiles and 1.5× the interquartile range. Averaged data from individual biological replicates per timepoint (control and Dox (7 d): n = 3, Aux (2 d), Dox (3 d), Dox (3 d), Aux (5 d) and Dox (7 d), Aux (9 d): n = 2 biological replicates) (b and d–f). Data from 67 (CL30) and 50 (CL31) genes (b, d and e).