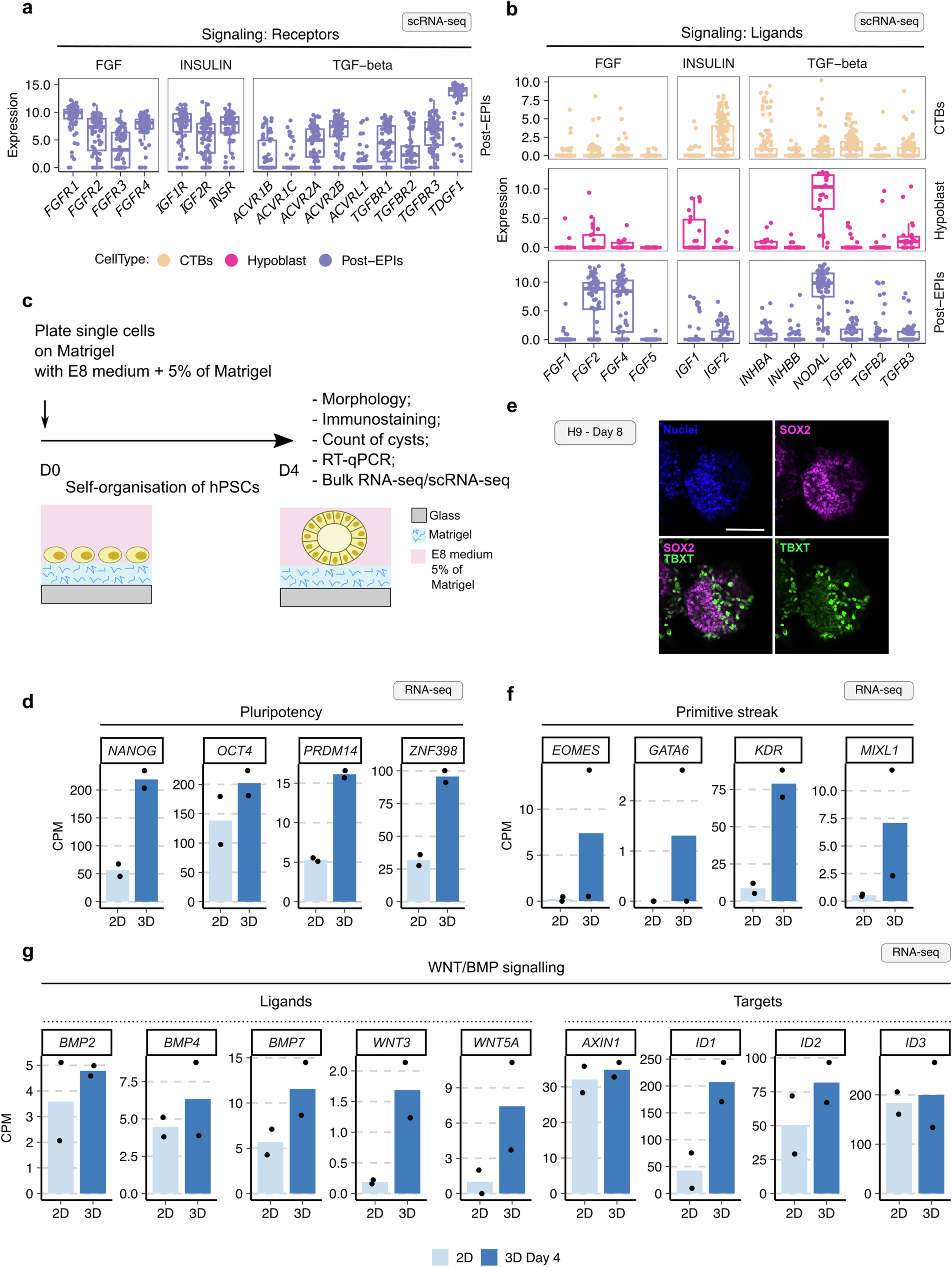
Extended Data Fig. 1: Ligand and receptor expression analyses in human embryos and 3D models.

a, Box and dot plots showing the expression levels of receptors of the FGF, INSULIN and TGF-beta signalling pathways in the post-EPIs cell population of the embryo dataset48 (72 cells). Expression is reported as log-normalized counts. Horizontal line indicates median, box indicates the interquartile range (IQR) and whiskers denote the 1.5 × IQR. b, Box and dot plots showing the expression levels of ligands of the FGF, INSULIN and TGF-beta signalling pathways in the post-EPIs (72 cells), CTBs (159 cells) and Hypoblast (25 cells) cell population of the embryo dataset. Expression is reported as log-normalized counts. Horizontal line indicates median, box indicates the interquartile range (IQR) and whiskers denote the 1.5 × IQR. c, Optimised protocol to mimic epiblast self-organisation in vitro. Single hPSCs were seeded on a Matrigel layer with E8 medium + 5% of Matrigel (v/v). After 4 days, 3D structures were analysed as indicated. See also Method details. d, Bar plots showing gene expression levels measured by RNA-seq of KiPS cultured in the conventional 2D system or in 3D after 4 days of self-organisation for selected marker genes of pluripotency. Expression is reported as CPM after TMM normalization. Bars indicate the mean of 2 experiments, shown as dots. e, Representative image of immunostaining for SOX2 and TBXT of H9 after 8 days of self-organisation. On day 8, the 3D structures still express pluripotency markers, such as SOX2, but they also express the anterior primitive streak marker, T. Note that SOX2 and T markers are mutually exclusive (see merge SOX2/T). Images are representative of 2 experiments. Scale bars: 50 µm. f,g, Bar plots showing gene expression levels measured by RNA-seq of KiPS cultured in the conventional 2D system or in 3D after 4 days of self-organisation for selected marker genes of primitive streak (f) and Wnt/BMP signalling (g). Expression is reported as CPM after TMM normalization. Bars indicate the mean of 2 experiments, shown as dots.