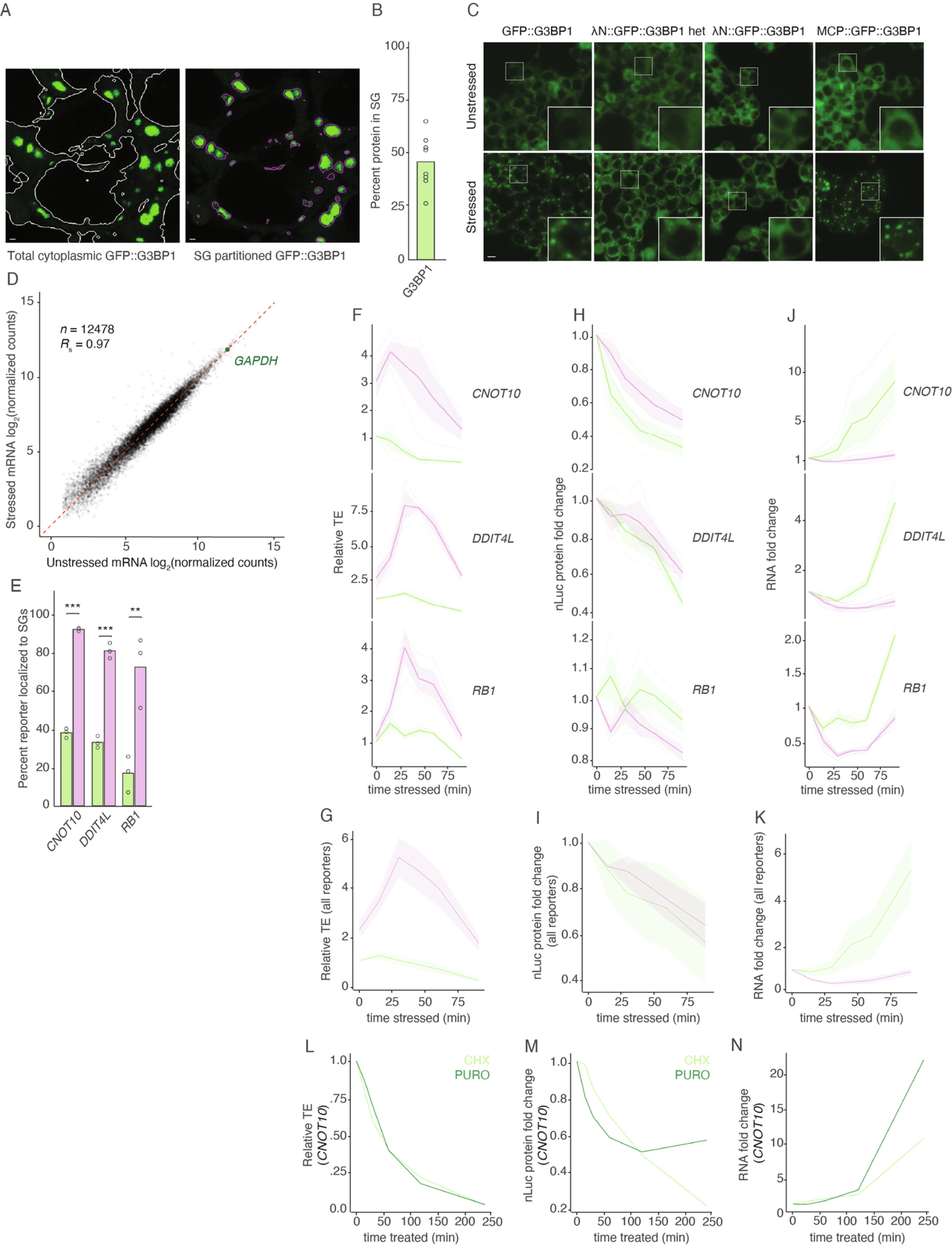
Extended Data Fig. 8: G3BP1-tethered preferential translation occurs across multiple reporters and correlates with translation-dependent mRNA destabilization.
From: The G3BP stress-granule proteins reinforce the integrated stress response translation programme

(A) G3BP1 partitioning to SGs. HCT116 cells expressing G3BP1 endogenously tagged with GFP were stressed with 500 µM sodium arsenite for 90 min. Images show localization of G3BP in green. White outlines show cell boundaries as determined by Imaris software based on cytosolic fluorescence. Purple outlines show SG boundaries as determined by Imaris software (scale bars, 1 µm). (B) Quantification of G3BP1 partitioning to SGs. Points show the amount of fluorescence from SGs as a percent of total fluorescence, for eight independent replicates each containing at least three cells. (C) Effects of tagging G3BP with λN and MCP. HCT116 cells expressing endogenous G3BP tagged with the indicated GFP fusion protein were either unstressed (top) or treated with 500 µM sodium arsenite for 1 h (bottom) to assess SG formation (scale bar, 10 µm). White boxes highlight insets that are expanded on the right. (D) mRNA changes during stress. Plotted for each mRNA is its abundance in arsenite-stressed HCT116 cells (500 µM sodium arsenite for 1 h) as a function of its abundance in unstressed HCT116 cells. The GAPDH mRNA, which was used as a control for RT-qPCR, is highlighted in green. The red dashed line indicates unchanged abundance. n indicates total number of unique mRNAs. (E) SG localization for each reporter. Percent of cytoplasmic reporter molecules localized to SGs in untethered cells (green) and in tethered cells (pink) is shown for each reporter with 5’ and 3’ UTR sequences labeled below. Points show values for at least three biological replicates (** p \(\le\) 0.01, *** p \(\le\) 0.001, Welch’s two-sample t-test). The average SG tethering efficiency for the three different reporters was 30% for untethered cells and 82% for tethered cells, with standard deviations of 11% and 10%, respectively. (F) G3BP1-tethered ISR translation response for all reporters, plotted as in Fig. 6d. For comparison, results from Fig. 6d are replotted. (G) Average ISR translation response across all G3BP1-tethered reporters. Plotted are the average TE values across all three reporters shown in (F). (H) G3BP1-tethered ISR protein response for all reporters. Plotted is the fold change in luciferase protein in untethered cells (green) and tethered cells (pink) during a time course of treatment with arsenite stress (500 µM sodium arsenite). Luciferase levels are reported relative to those of unstressed cells from the same biological replicate; otherwise as in (F). (I) Average ISR protein response across all G3BP1-tethered reporters. Plotted are the average luciferase values across all three reporters shown in (H). (J) G3BP1-tethered ISR RNA response for all reporters. Plotted is the fold change in reporter mRNA in untethered cells (green) and tethered cells (pink) during a time course of treatment with arsenite stress (500 µM sodium arsenite). RNA levels are reported relative to those of unstressed cells from the same biological replicate; otherwise as in (F). (K) Average ISR RNA response across all G3BP1-tethered reporters. Plotted are the average mRNA fold changes across all reporters shown in (J). (L) Reporter translation response to translational inhibitors. Plotted is the TE of the CNOT10 reporter in untethered cells treated with 100 µg/ml cycloheximide (light green) or 100 µg/ml puromycin (dark green) in a time course. Time points were taken at 0, 15, 30, 60, 120, and 240 min; otherwise as in (F). (M) Reporter protein response to translational inhibitors. Plotted is the fold change in luciferase protein of the CNOT10 reporter during the time course shown in (L); otherwise as in (G). (N) Reporter mRNA response to translational inhibitors. Plotted is the mRNA fold change of the CNOT10 reporter during the time course shown in (L); otherwise as in (H).