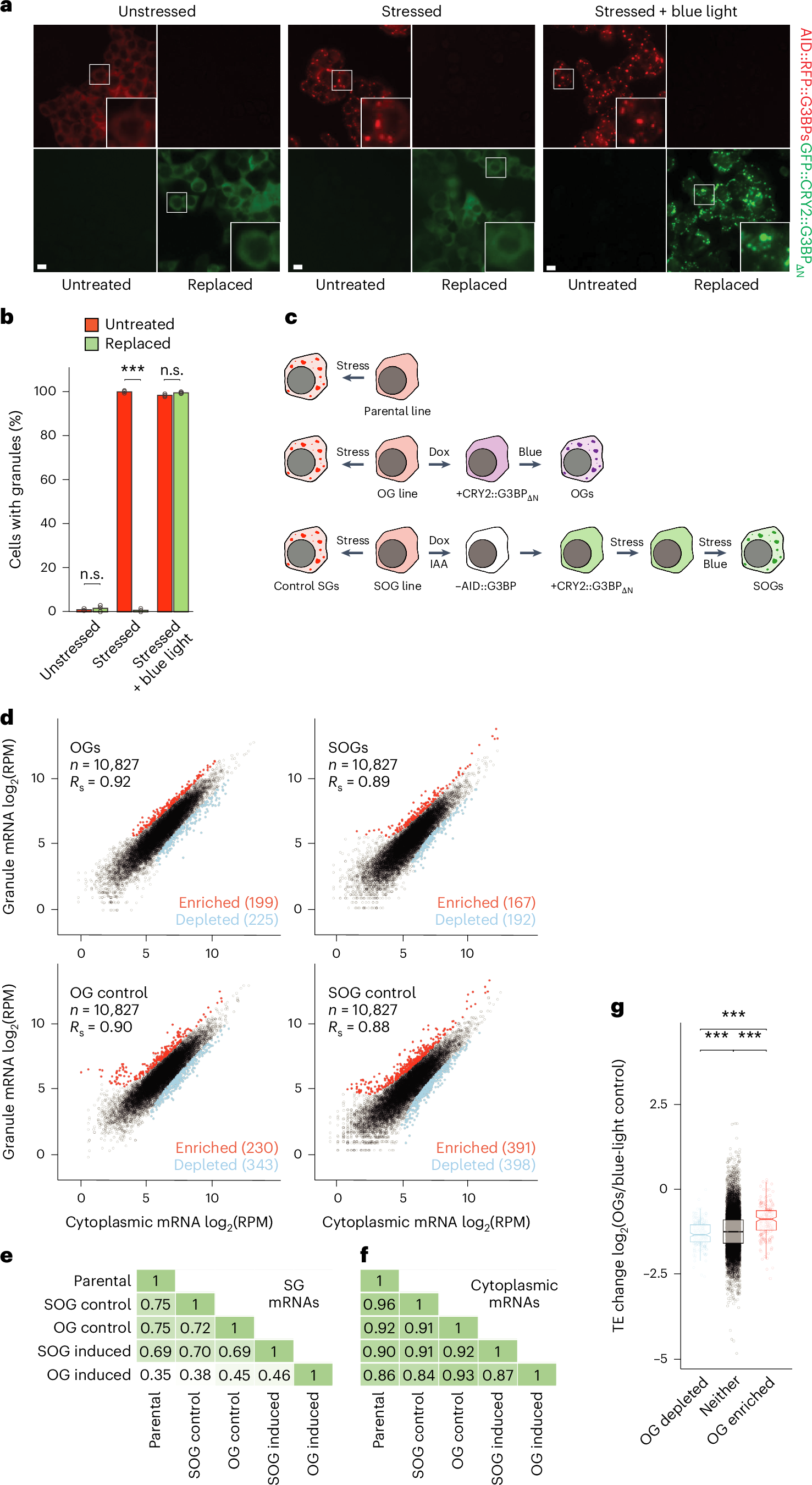
Fig. 5: OGs require stress to recruit the SG transcriptome.
From: The G3BP stress-granule proteins reinforce the integrated stress response translation programme

a, The replacement of G3BP with GFP::CRY2::G3BPΔN to induce SOGs. HCT116 cells expressing endogenously tagged AID::RFP::G3BPs were either untreated or treated with 1 µM doxycycline (dox) and 500 µM IAA for 18 h, leading to turnover of endogenous G3BP (red) and expression of GFP::CRY2::G3BPΔN (green) (left). Cells were treated as on the left, but were subsequently stressed with 500 µM sodium arsenite for 1 h in the absence of blue light (middle). Cells were treated as in the middle, but were also exposed to blue light, beginning 30 min after the start of the arsenite treatment (right) (scale bars, 10 µm). White boxes highlight insets that are expanded on the right. b, The quantification of granule formation in a. Error bars represent the s.d. for three biological replicates (n.s., P = 0.48; ***P = 5.9 x 10−9; and n.s., P = 0.071 (left to right) Welch’s two-sample, two-tailed t-test). c, A schematic representation of the granule purification experiment. Three cell lines were used: the parental HCT116 line expressing endogenous G3BPs; an OG HCT116 line expressing endogenous G3BPs and doxycycline-inducible GFP::CRY2::G3BPΔN; and an SOG line expressing endogenous G3BP fused to AID and RFP (RFP::AID::G3BP), doxycycline-inducible OsTIR1 and doxycycline-inducible GFP::CRY2::G3BPΔN. Control SGs were purified from each cell line by treating them with 500 µM sodium arsenite for 1 h. In addition, OGs were purified from the OG line treated with doxycycline for 18 h, followed by 3 h of blue light, and SOGs were purified from the SOG line treated with both doxycycline and IAA for 18 h, followed by exposure to arsenite stress for 30 min in the absence of blue light and then an additional 30 min of stress in the presence of blue light. d, mRNAs enriched and depleted in the indicated types of granules, otherwise as in Fig. 3a. e, Comparisons of granule enrichments. The heat map depicts the pairwise correlations (RS values) observed between the enrichments of granules from Figs. 3a and 5d. f, Comparisons of cytoplasmic transcriptomes of cells used to determine granule enrichments in e. g, A comparison of OG-dependent translation and OG enrichment. Plotted are distributions of TE changes caused by the induction of OGs for mRNAs in each of three OG enrichment categories, ***P = 9.5 × 10−9, 1.5 × 10−17 and 9.5 x 10−11 (left to right), otherwise as in Fig. 4f.