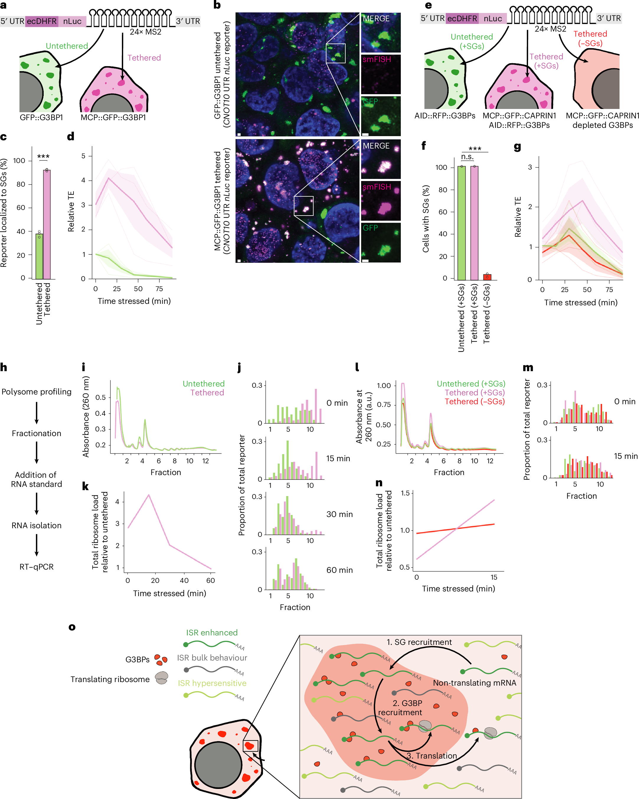
Fig. 6: Tethering to SGs imparts resistance to ISR translation shutdown.
From: The G3BP stress-granule proteins reinforce the integrated stress response translation programme

a, A schematic representation of G3BP1 tethering. b, Tethering a luciferase reporter to SGs via G3BP1. HCT116 cells expressing a NanoLuc reporter bearing 5′ and 3′ UTRs from CNOT10 and endogenous G3BP1, tagged with either GFP or MCP::GFP, were stressed with 500 µM sodium arsenite for 90 min. The images show G3BP1 (green) and smFISH of NanoLuc reporter molecules (magenta) (scale bars, 1 µm). White boxes highlight insets on the right. n = 3 replicates with similar results. c, The G3BP1 tethering efficiency. The percentage of SG-localized reporter molecules in either untethered cells (green) or tethered cells (pink) are shown. The points show values for biological replicates (***P = 3.6 × 10−6 Welch’s two-sample, two-tailed t-test; n = 3 biological replicates). d, G3BP1-tethered ISR translation. Plotted is the TE of the reporter in untethered cells (green) or tethered cells (pink) during a time course of arsenite stress (500 µM sodium arsenite). The bold line shows average values from at least three biological replicates (shown as thin lines). Light-coloured ribbons report the s.e.m. TE is reported relative to that of untethered, unstressed cells from the matched biological replicate. e, A schematic representation of CAPRIN1 tethering. f, The quantification of SG formation in cells treated as depicted in e. Error bars represent the s.d. for three biological replicates (n.s., P = 1; ***P = 5.9 × 10−8 Welch’s two-sample, two-tailed t-test). g, CAPRIN1-tethered ISR translation. Plotted is the relative TE of the reporter in untethered cells (green), tethered cells with SGs (+SGs; pink), and tethered cells without SGs (–SGs; red), otherwise as in d. h, A schematic representation of the polysome profiling experiment. We performed polysome fractionation on cells treated with 500 µM sodium arsenite, added an in vitro transcribed RNA standard to each fraction, isolated the total RNA and performed RT–qPCR to measure the abundance of the reporter relative to the standard. i, The polysome profile analysis of MCP::GFP::G3BP1-expressing cells. Plotted are the polysome traces produced by the workflow depicted in h. The x axis shows 12 equal-volume fractions that were taken with boundary points between fractions marked as ticks. j, Reporter distributions across G3BP1-tethered polysome profile fractions. Plotted are the proportions of total reporter mRNA in each polysome fraction as measured in h and i by RT–qPCR, otherwise as in i. k, The relative ribosome loading of the G3BP1-tethered reporter. Plotted is the total ribosome load as determine by polysome profiling of the G3BP1-tethered reporter relative to its untethered counterpart. l, The polysome profile analysis of MCP::GFP::CAPRIN1-expressing cells. Plotted are the polysome traces for untethered cells expressing endogenous G3BPs (green), tethered cells expressing MCP::GFP::CAPRIN1 along with endogenous G3BPs (pink) and tethered cells expressing MCP::GFP::CAPRIN1 with endogenous G3BPs depleted (red), otherwise as in i. m, Reporter distributions across CAPRIN1-tethered polysome profile fractions. Plotted are the proportions of total reporter mRNA in each polysome fraction of conditions shown in l. Plots are shown for stress timepoints of 0 and 15 min, otherwise as in j. n, The relative ribosome loading of the CAPRIN1-tethered reporter. Plotted is the total ribosome load as determine by polysome profiling of the CAPRIN1-tethered reporter in the presence of G3BPs (pink) and in their absence (red) relative to their untethered counterpart (green), before and during arsenite stress, otherwise as in k. o, A plausible model of SG translation control: (1) ISR-enhanced transcripts are preferentially recruited to SGs between cycles of translation, when they lack ribosomes; (2) as a consequence of being recruited to SGs, these transcripts are licensed for translation, possibly through the recruitment of G3BPs; and (3) after this licensing, this model is agnostic to whether the transcript diffuses out to the cytosol or remains inside the SG to be translated. Once these transcripts complete their translation, they would be available to, once again, be preferentially recruited to (or retained in) the granule.