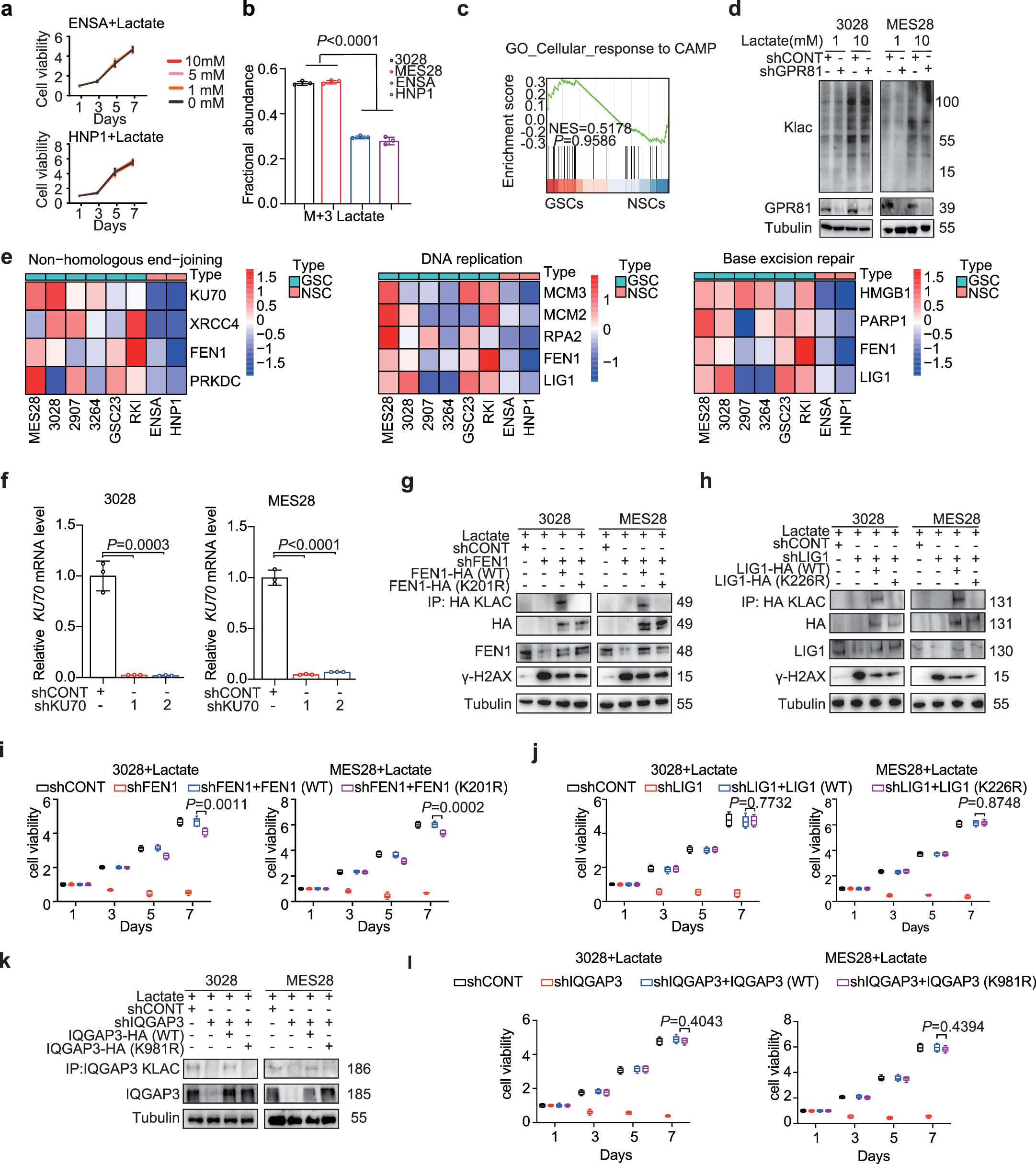
Extended Data Fig. 4: TAMs-derived lactate induced the lactylation of DNA damage repair protein KU70 K317 leads to GSC proliferation.

a, Cell viability detections after different concentrations (0-10 mM) of lactate stimulated NSCs (n = 6). b, Fractional abundance of M + 3 lactate in GSCs and NSCs when stimulated with 10 mM 13C3-labelled lactate (n = 3). c, Gene Set Enrichment Analysis (GSEA) scores calculated for RNA sequencing data using Gene Ontology (GO) gene sets showing the correlation between GSCs and NSCs with the Cellular response to CAMP signaling pathway. d, Immunoblot analysis of the pan-lactylation level of 3028 (left) and MES28 (right) after transduction with control shRNA and shGPR81 by stimulating with 1 mM or 10 mM lactate. e, Heatmaps showing lactylated proteins involved in non-homologous end joining, DNA replication, and base excision repair pathways in GSCs. f, KU70 mRNA levels were assayed by qRT-PCR in GSCs with KU70 knockdown using two independent shRNAs. A shCONT was used as the control (n = 3). g, Immunoblot analysis of GSCs γ-H2AX level with the stimulation of 10 mM lactate combined transduced with shCONT, shFEN1, shFEN1 rescued with FEN1-WT or FEN1-K201R. h, Immunoblot analysis of GSCs γ-H2AX level with the stimulation of 10 mM lactate combined transduced with shCONT, shLIG1, or shLIG1 rescued with LIG1-WT or LIG1-K226R. i, Cell viability detections of GSCs under the stimulation of 10 mM lactate combined transduced with shCONT, shFEN1, shFEN1 rescued with FEN1-WT or FEN1-K201R. Results were measured using the CellTiter-Glo assay (n = 6). j, Cell viability detections of GSCs under the stimulation of 10 mM lactate combined transduced with shCONT, shLIG1, or shLIG1 rescued with LIG1-WT or LIG1-K226R. Results were measured using the CellTiter-Glo assay (n = 6). k, Immunoblot analysis of IQGAP3 and IQGAP3 lactylation levels combined transduced with shCONT, shIQGAP3, or shIQGAP3 rescued with IQGAP3-WT or IQGAP3-K981R by stimulating with 10 mM lactate. l, Cell viability detections of GSCs under the stimulation of 10 mM lactate combined transduced with shCONT, shIQGAP3, or shIQGAP3 rescued with IQGAP3-WT or IQGAP3-K981R. Results were measured using the CellTiter-Glo assay (n = 6). Data are presented as mean ± SD (a, b, f), box plots show the median (centre), the 25th and 75th percentiles (bounds of box), and whiskers indicate the minimum and maximum values (i, j, l). Statistical significance was determined by a two-tailed Student’s t-test.