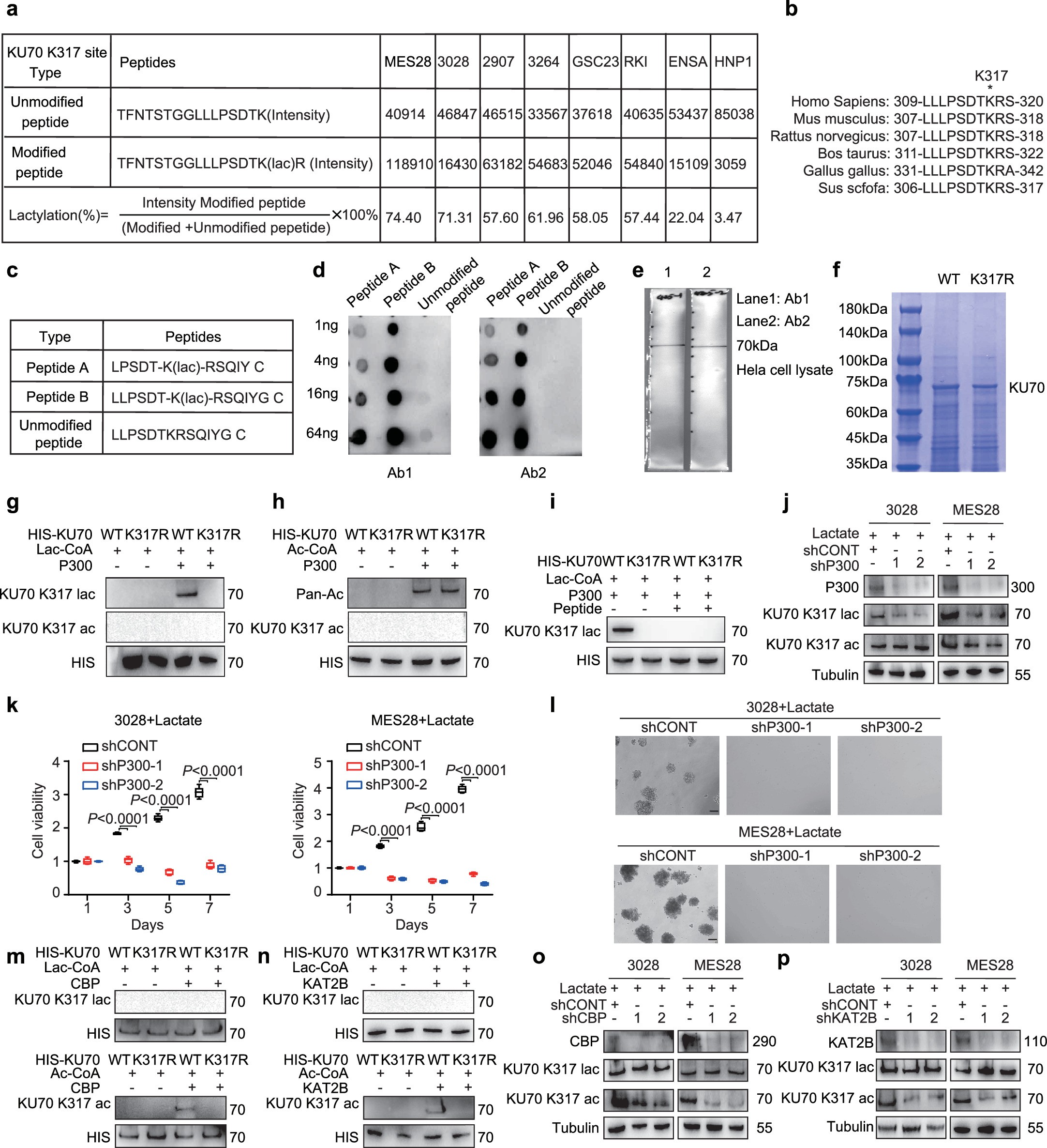
Extended Data Fig. 5: TAMs-derived lactate induced the lactylation of DNA damage repair protein KU70 K317 leads to GSCs proliferation.

a, Quantification of lactylation percentage for KU70 K317 by intensity values of LC/MS. b, Sequence alignment of KU70 in various species. *Lactylation site. c, The synthetic KU70 peptides spanning lactylation K317 and non-modified peptide. d, Dot-blot results validated the efficiency of the KU70 K317lac specific antibodies when detecting modified peptides. e, Immunoblot results showed the KU70 K317lac specific antibodies when detecting the lysate of Hela cell line. f, Coomassie blue staining shown the purified His-KU70 WT and His-KU70 K317R. g, Purified His-KU70 WT or K317R were incubated with or without P300 for 30 min. Lac-CoA was added. Immunoblot analysis were performed. h, Purified His-KU70 WT or K317R were incubated with or without P300 for 30 min. Ac-CoA was added. Immunoblot analysis were performed. i, KU70 K317 lactylation-specific antibody was validated by experiments of the purified His-KU70 WT or K317R incubated with or without the modified peptide (Peptide A). P300 and Lac-CoA were added. j, KU70 K317 lactylation and KU70 K317 acetylation-specific antibody were used to detect the modification level after P300 knockdown in GSCs. k, Cell viability detections of 3028 and MES28 GSCs after deletion of P300 under the stimulation of lactate (n = 6). l, Representative images of neurospheres of 3028 (top) and MES28 (bottom) under the stimulation of 10 mM lactate combined transduced with shCONT, shP300-1 and shP300-2 (n = 6). Scale bar, 100 mm. m, Purified His-KU70 WT or K317R were incubated with or without CBP for 30 min. Lac-CoA (top) or Ac-CoA (bottom) was added. Immunoblot analysis were performed. n, Purified His-KU70 WT or K317R were incubated with or without KAT2B for 30 min. Lac-CoA (top) or Ac-CoA (bottom) was added. Immunoblot analysis were performed. o, KU70 K317 lactylation and KU70 K317 acetylation-specific antibody were used to detect the modification level after CBP knockdown in GSCs. p, KU70 K317 lactylation and KU70 K317 acetylation-specific antibody were used to detect the modification level after KAT2B knockdown in GSCs. The experiments were performed three times independently (d-j, m-p). Box plots show the median (centre), the 25th and 75th percentiles (bounds of box), and whiskers indicate the minimum and maximum values. Statistical significance was determined by a two-tailed Student’s t-test.