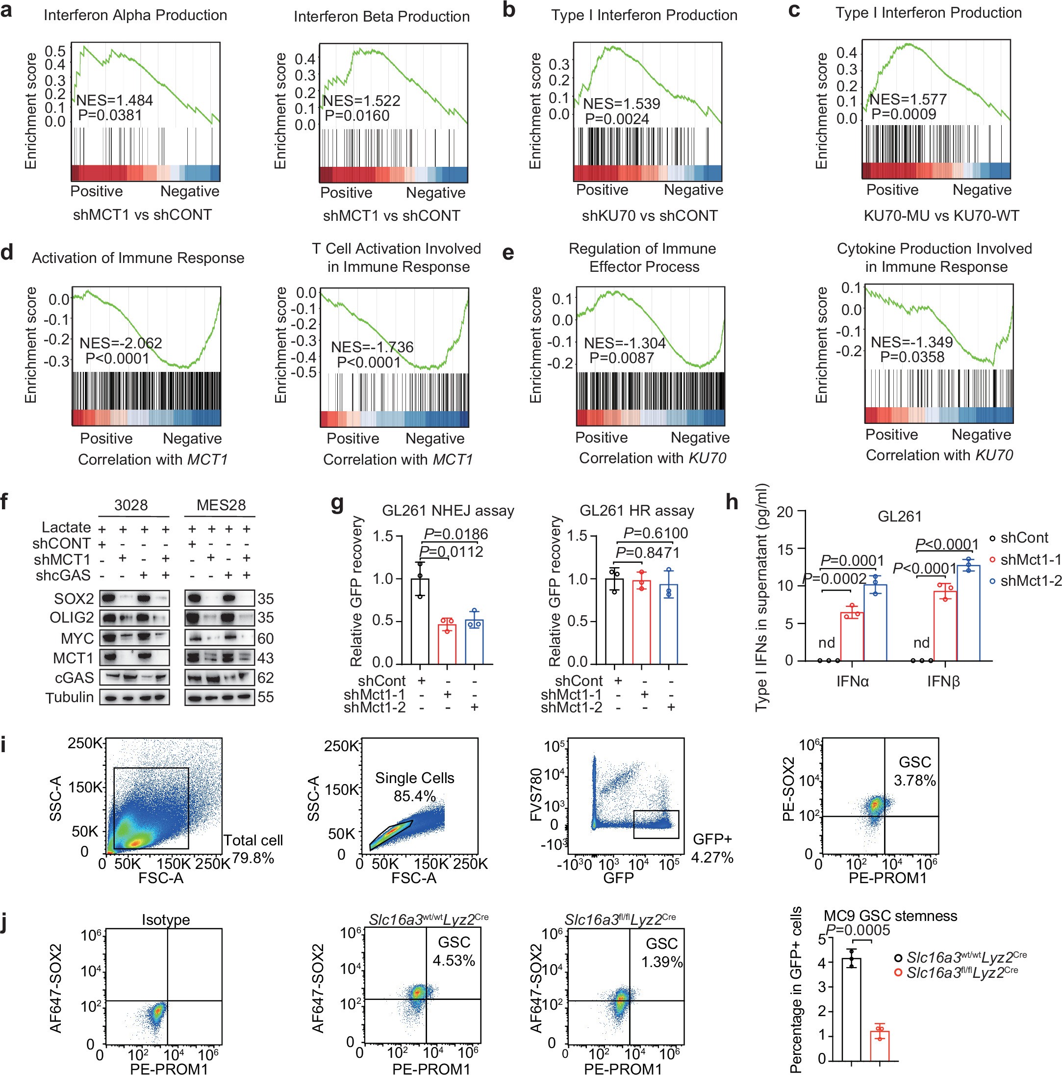
Extended Data Fig. 8: Lactylation of KU70 K317 inhibits cGAS-STING signaling and maintains the immunosuppressive TME.

a, Gene Set Enrichment Analysis (GSEA) scores calculated for RNA sequencing data using Gene Ontology (GO) gene sets showing MCT1 expression correlates with a transcriptional signature of Interferon Alpha production signaling (left) and Interferon Beta production signaling (right) in MES28 GSC. b, GSEA scores calculated for RNA sequencing using GO gene sets showing KU70 expression correlates with type I interferon production signaling in MES28 GSC. c, GSEA scores calculated for RNA sequencing using GO gene sets showing KU70 K317lac level correlates with type I interferon production signaling in MES28 GSC. d, e, GSEA using GO gene sets showing MCT1 (d) and KU70 (e) expression correlate with immune response related signals in TCGA GBM dataset. f, Immunoblot analysis of stemness marker level of 3028 (left) and MES28 (right) after transduced with control shRNA, shcGAS and shMCT1 by stimulating with lactate. g, Diagram of the NHEJ and HR reporter assay. Effects of Mct1 knockdown on the efficiency of NHEJ and HR in mouse glioma cell line GL261 under the stimulation of lactate (n = 3). h, ELISA experiments detecting the levels of type I interferon (IFNα and IFNβ) while GL261 expressing shCont and shMct1 (n = 3). i, The gating strategy of GSCs in flow cytometric analysis. j, Flow cytometry plots and quantification of Sox2+ Prom1+ GSCs in GFP+ cells as indicated (n = 3 biologically independent mice). Data are presented as mean ± SD. Statistical significance was determined by a two-tailed Student’s t-test.