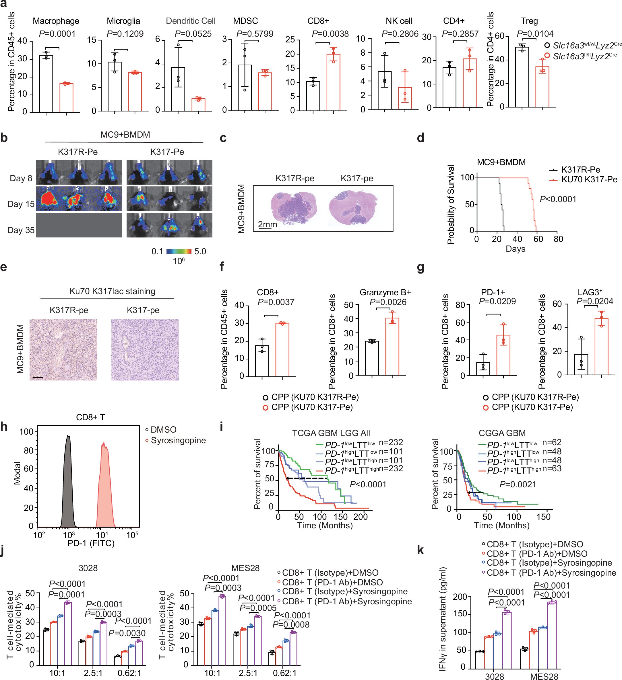
Extended Data Fig. 9: Lactylation of KU70 K317 inhibits cGAS-STING signaling and maintains the immunosuppressive TME.

a, Flow cytometry percentage of macrophage, microglia, MDSC, Dendritic cell, CD8 + T cell, NK cell and CD4 + T cell from CD45+ cells and Treg from CD4 + T cells in Lyz2-Cre with Slc16a3wt/wt and Lyz2-Cre with Slc16a3fl/fl C57BL/6 J mice groups bearing 5 × 104 mouse glioma stem cell MC9 (n = 3 biologically independent mice). b, In vivo bioluminescent imaging of tumour growth was performed in immunocompetent mice bearing 5 × 104 mouse glioma stem cell MC9 and 5 × 104 BMDMs using KU70 K317-Peptide or KU70 K317R-Peptide on days 8, 15, 35. c, Representative images of hematoxylin and eosin staining of mouse brains collected on day 25 after transplantation of MC9 and BMDMs treated with KU70 K317-Peptide or KU70 K317R-Peptide. Scale bar, 2 mm. Each image is representative of at least three similar experiments. d, Kaplan-Meier survival curves of immunocompetent mice after being treated with KU70 K317-Peptide or KU70 K317R-Peptide (n = 10). e, Representative images showing immunohistochemically stained with KU70 K317lac in as indicated brain sections of the indicated mice on day 25 after treated with KU70 K317-Peptide or KU70 K317R-Peptide. Scale bar, 50 μm. f, Flow cytometry analysis of CD8 + T cells and granzyme B + CD8 + T cells in BMDMs and treated MC9-derived tumours at day 25 after injection (n = 3 biologically independent mice). g, Flow cytometry analysis of exhaustion markers in CD8 + T cells in BMDMs and treated MC9-derived tumours at day 25 after injection (n = 3 biologically independent mice). h, Expression of PD-1 on CD8 + T cells after the cytotoxic experiments with or without the syrosingopine treatment. i, Kaplan-Meier survival analysis of lactate transmembrane transport signature combined with PD-1 expression level by the median of TCGA GBM LGG and CGGA GBM datasets. j, After co-cultured with the supernatant of PBMC-derived macrophages, cytotoxicity experiments of 3028 and MES28 GSCs with activated CD8 + T cells. The ratios between CD8 + T cells and GSCs are indicated (n = 3). k, ELISA experiments detecting the levels of IFNγ in the supernatant of co-cultured system of activated T cells and GSCs (n = 3). Data are presented as mean ± SD. Statistical significance was determined by a two-tailed Student’s t-test (a, f, g, j, k) or two-tailed log-rank test (d, i).