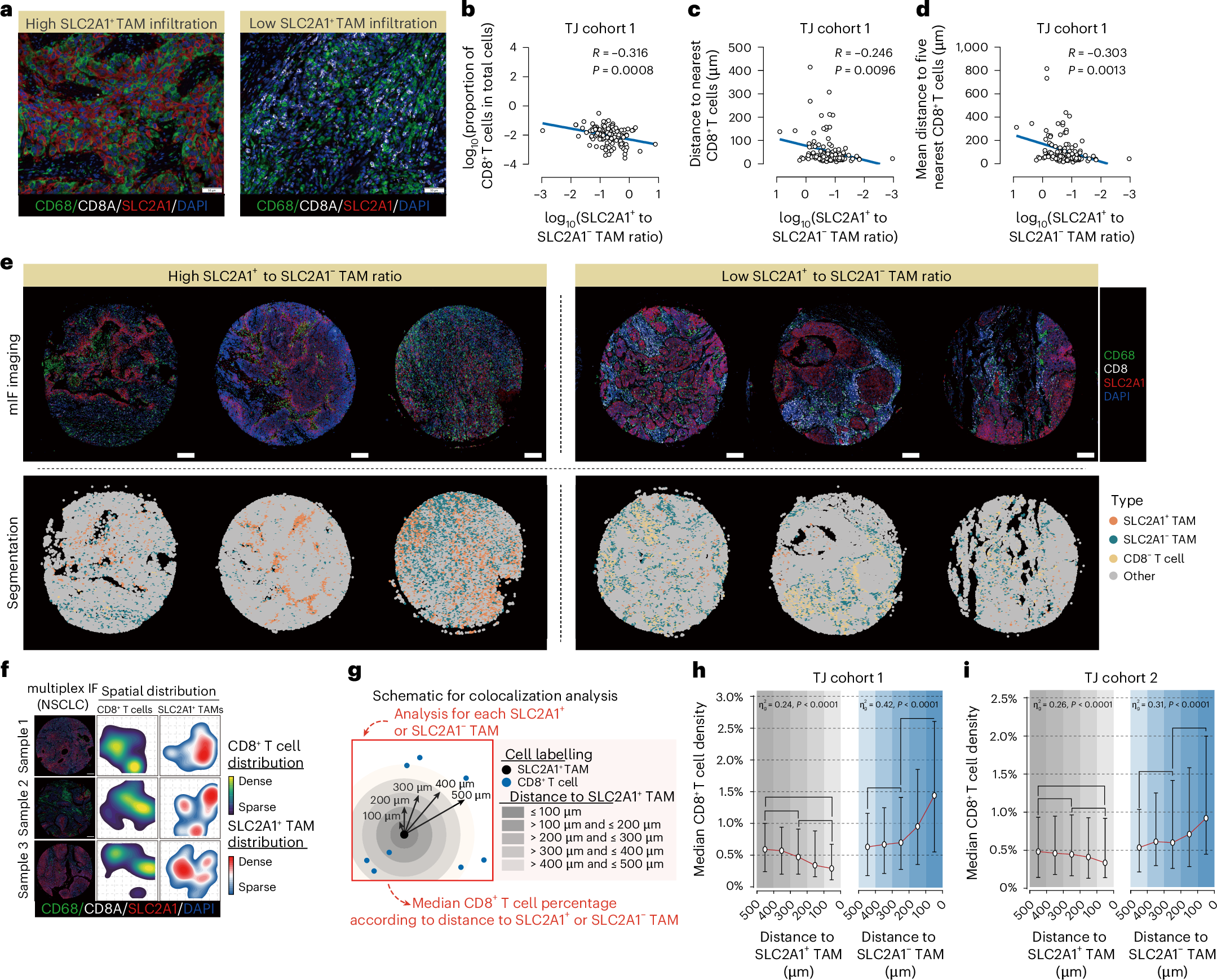
Fig. 5: Spatially dependent distributions between CD8+ T cells and SLC2A1+ TAMs in NSCLC cohorts.

a, Representative multiplex immunofluorescence (mIF) images of CD8+ T cells and SLC2A1⁺ TAMs in tissue microarray dots from TJ cohort 1 tumours with high or low SLC2A1⁺ TAM infiltration. Blue, DAPI; white, CD8A; red, SLC2A1; green, CD68. Scale bar, 50 μm. b, Scatter plots of CD8⁺ T cell proportions in total cells by the SLC2A1⁺ TAM/SLC2A1⁻ TAM ratio with Pearson correlation analysis in tumours from TJ cohort 1 (n = 110). c,d, Spatial analysis of CD8⁺ T cells in TJ cohort 1 (n = 110), including nearest-neighbour distances between CD8⁺ T cells (c) and mean distance to five nearest CD8⁺ T cells (d). Pearson correlation analysis demonstrated associations between the SLC2A1⁺/SLC2A1⁻ TAM ratio and these two spatial indices. e, Representative multiplex immunofluorescence images and spatial analysis of SLC2A1⁺ TAM/SLC2A1− TAM versus CD8+ T cells in the tumour samples from TJ cohort 2. Scale bar, 200 μm. f, Contour maps of CD8+ T cell and SLC2A1+ TAM spatial distribution patterns in tumours from TJ cohort 1. Scale bar, 200 μm. g, Schematic of the experimental workflow for colocalization analysis between SLC2A1⁺ TAMs and CD8+ T cells. h,i, Median CD8+ T cell density plotted by distance to SLC2A1+ TAMs (left) and SLC2A1− TAMs (right) in TJ cohort 1 (h) (n = 110) and TJ cohort 2 (i) (n = 127). Error bars indicated the 33rd and 67th percentile. The strength and P values of the correlation in b–d were assessed using a two-sided Pearson’s correlation coefficient. Statistical analysis was performed using repeated measures analysis of variance in h and i.