Extended Data Fig. 8: Validation of α-synuclein pre-formed fibrils.
From: Glucosylceramide-induced ectosomes propagate pathogenic α-synuclein in Parkinson’s disease

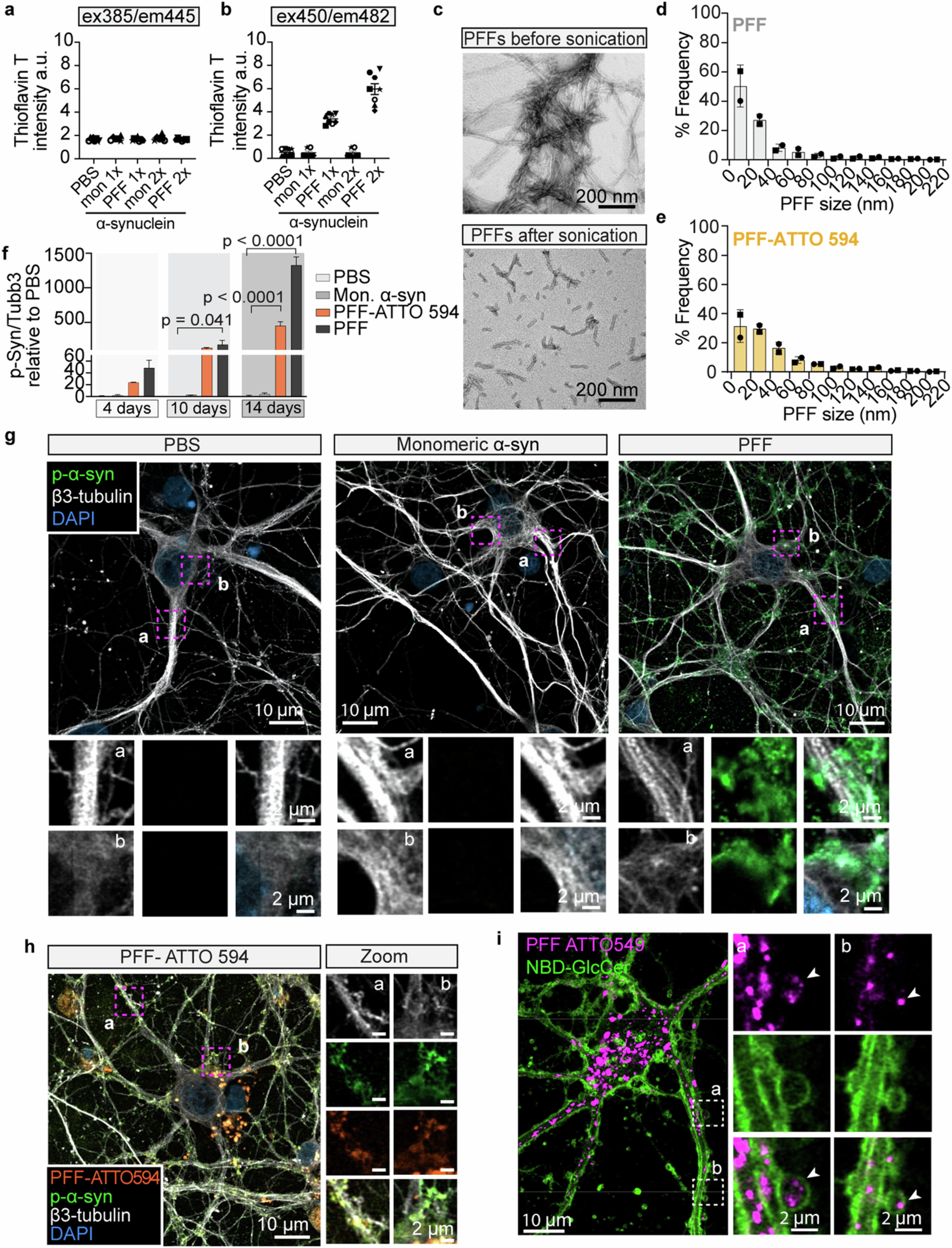
a-b, Thioflavin T increases emission at 482 nm with pre-formed fibrils (PFFs) generated from monomeric α-synuclein indicating the presence of beta sheet-rich structures which are absent from monomeric or PBS controls. 2x, double concentration. n = 6-8 independent experiments; mean ± SEM. c, Transmission electron micrographs of α-synuclein PFFs before and after sonication. d-e, Length distribution of fluorescently labeled and unlabeled PFFs after sonication. f, Percent area of pS129-α-synuclein relative to β3-tubulin in primary cortical neurons over time. n = 4 independent experiments; mean ± SEM; two-way ANOVA with Dunn’s multiple comparison test. g-h, Images of cortical cultures at DIV14 treated with PBS, monomeric α-synuclein, tagged PFFs (Atto-594) or untagged PFFs stained for β3-tubulin and pS129-α-synuclein. Boxed areas are magnified below and on the right. i, Representative live-cell image of ATTO594-α-synuclein fibrils in ectosomes formed upon addition of NBD-GlcCer in cortical neurons. Boxed areas are magnified on the left. 4 independent experiments were performed.