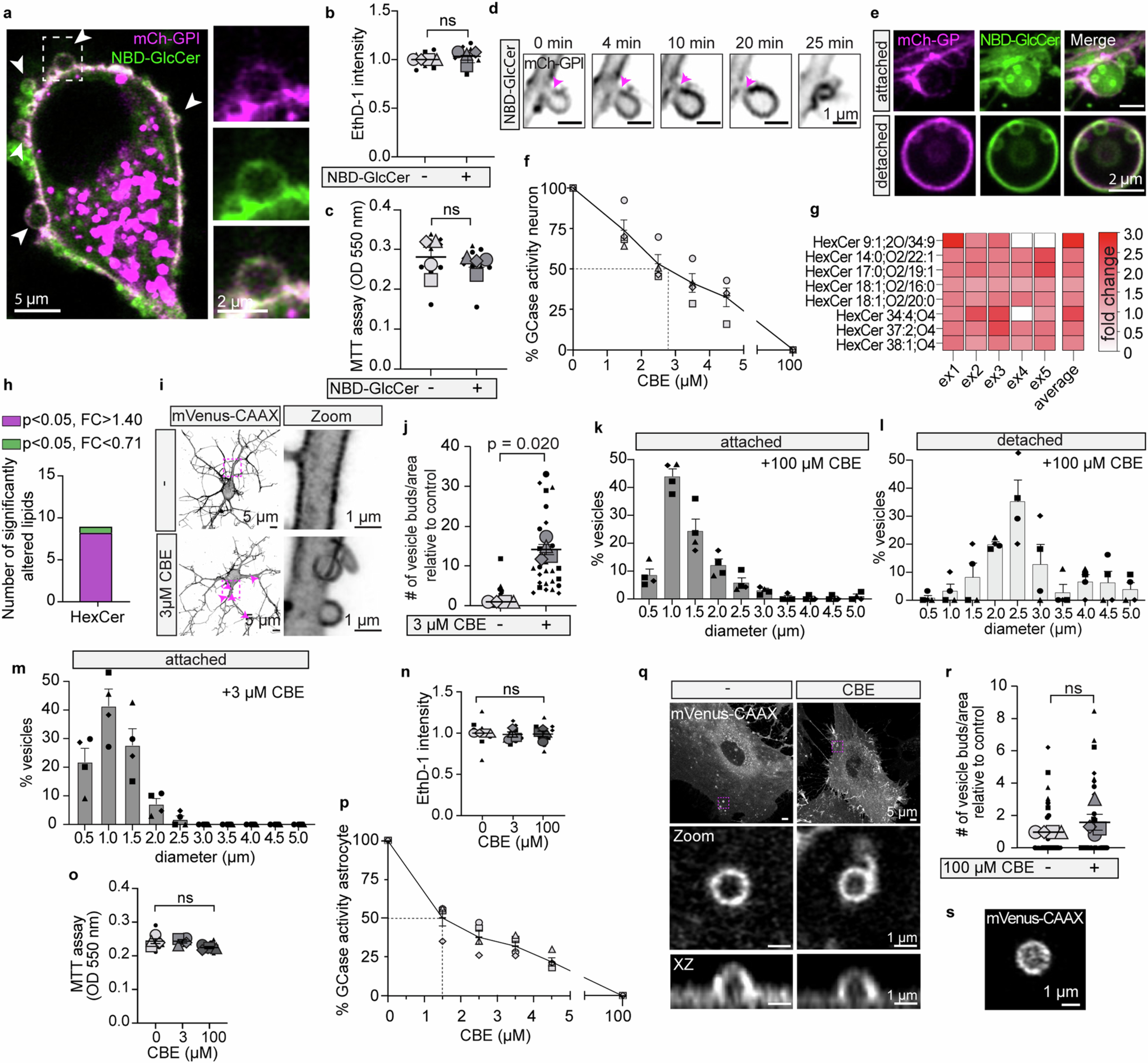
Extended Data Fig. 1: Increased glucosylceramide and reduced GCase activity induces ectosome formation in neurons.
From: Glucosylceramide-induced ectosomes propagate pathogenic α-synuclein in Parkinson’s disease

a, Live-cell image of cortical neuron expressing mCh-GPI treated with NBD-glucosylceramide (NBD-GlcCer). Boxed area highlighting vesicles budding from soma and magnified on the left. b, Intensity of ethidium homodimer-1 (EthD-1) staining of neurons treated with NBD-GlcCer relative to control. n = 4 independent experiments; mean ± SEM; Two-tailed one sample t-test. c, Cytotoxicity assessment of NBD-GlcCer on cortical neurons by MTT assay. n = 4 independent experiments; 3 technical replicates/experiment; mean ± SEM; Two-tailed Mann-Whitney test. d, Time-lapse imaging showing mCh-GPI positive ectosome biogenesis with NBD-GlcCer treatment. e, Images of attached and detached ectosomes containing intraluminal vesicles labeled with mCh-GPI and NBD-GlcCer from the neuron-conditioned media. f, GCase activity of cortical neurons treated with CBE. The plotted line is a non-linear fit of values. n = 4 independent experiments. g, Heatmap showing fold change of significantly altered HexCer (galactosylceramides and glucosylceramides) of neuron treated with 100 µM CBE. n = 5 independent experiments. h, Average fold change of HexCer species with CBE treatment. n = 5 independent experiments. P values calculated using unpaired two-tailed t-test with false discovery rate adjusted using Benjamini-Hockberg method. i, Live-cell image of cortical neuron expressing mVenus-CAAX treated with 3 µM CBE, to induce 50% activity reduction. The arrows highlight vesicles budding from the plasma membrane along the neurites. Boxes show magnified images on the right. j, Amount of mVenus-CAAX ectosome buds per cell area relative to control. n = 4 independent experiments; 10 cells/coverslip/treatment; mean ± SEM; Two-tailed one sample t-test. k-m, Size distribution of attached and detached mCh-GPI and mVenus-CAAX-positive vesicles from neurons treated with 3 and 100 µM CBE. n = 4 independent experiments; for 3 and 100 µM CBE a total of 111 attached, 231 attached and 64 detached were analyzed respectively; mean ± SEM. n-o, Neurons were treated with CBE and stained with ethidium homodimer-1 (EthD-1) and assessed for cytotoxicity by MTT assay. n = 4 independent experiments; mean ± SEM; One-way ANOVA with Dunn’s multiple comparisons test. p, GCase activity of cortical astrocytes treated with CBE. The plotted line is a non-linear fit of values. n = 4 independent experiments; mean ± SEM. q, Live-cell image of cortical astrocytes expressing mVenus-CAAX treated with 100 µM CBE. Boxes show magnified images with orthogonal views on the right confirming ectosome budding from plasma membrane. r, Amount of mVenus-CAAX ectosome buds per astrocyte area relative to control. n = 4 independent experiments; 10 cells/coverslip/treatment; mean ± SEM; Two-tailed one sample t-test. s, Representative image of detached mVenus-CAAX positive ectosome from the astrocyte-conditioned media. 4 independent experiments were performed. Graphs are depicted as superplots where biological replicates are shown in large shapes, and technical replicates are shown as small shapes.