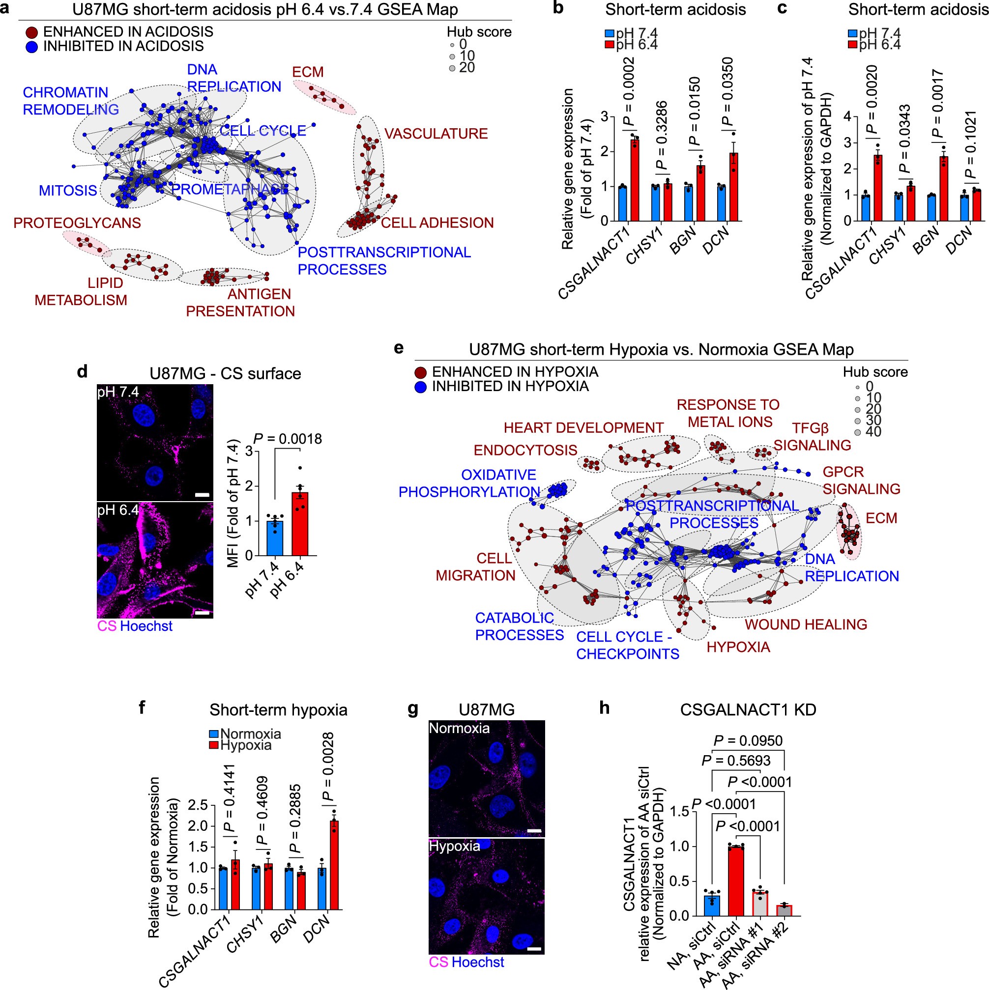
Extended Data Fig. 4: CS-glycocalyx encapsulation in short-term acidosis.
From: Tumour acidosis remodels the glycocalyx to control lipid scavenging and ferroptosis

a, GSEA enrichment mapping of significantly enhanced gene sets ( ≥ 5 gene sets/cluster with adjPv < 0.001) in U87MG cells after short-term acidosis (pH 6.4, 48 h) versus Ctrl (pH 7.4) (n = 3 biological replicates). b and c, Relative expression of key genes involved in CS-glycocalyx formation by mRNA array (b), and real-time qPCR analyses (c), from cells treated as in (a) (mean fold of pH 7.4 ± s.e.m., n = 3 biological replicates). d, Confocal imaging of CS surface signal in cells treated as in (a) (left; representative of ≥3 independent experiments), and corresponding quantification by flow cytometry (right; mean fold of pH 7.4 ± s.e.m., n = 6, 2 independent experiments). Scale bars: 10 μm. e, GSEA enrichment mapping of significantly enhanced gene sets ( ≥ 5 gene sets/cluster with adjPv < 0.001) in U87MG cells after short-term hypoxia (1% O2, 48 h) versus normoxia (21% O2) (n = 3 biological replicates). f, Relative expression of key genes involved in CS-glycocalyx formation by mRNA array analyses in cells treated as in (e) (mean fold of normoxia ± s.e.m., n = 3 biological replicates). g, Confocal imaging of CS surface signal in cells treated as in (e) (representative of 2 independent experiments). Scale bars: 10 μm. h, Real-time qPCR analysis of CSGALNACT1 mRNA expression in U87MG AA and NA cells after siRNA CSGALNACT1 KD for 96 h (mean fold of AA siCtrl ± s.e.m., n = 2 (siRNA#2) and n = 5 (all other groups) biological replicates, each with 3 technical replicates). GSEA employed Hallmark, Reactome, KEGG, and GO databases (a and e), node size represents influence within the topology. CS surface signal was visualized via CS-56 antibody (d and g) and quantified via CS-56-AF488 (d). Significance was determined by two-sided t-test (b-d and f) or one-way ANOVA (h).