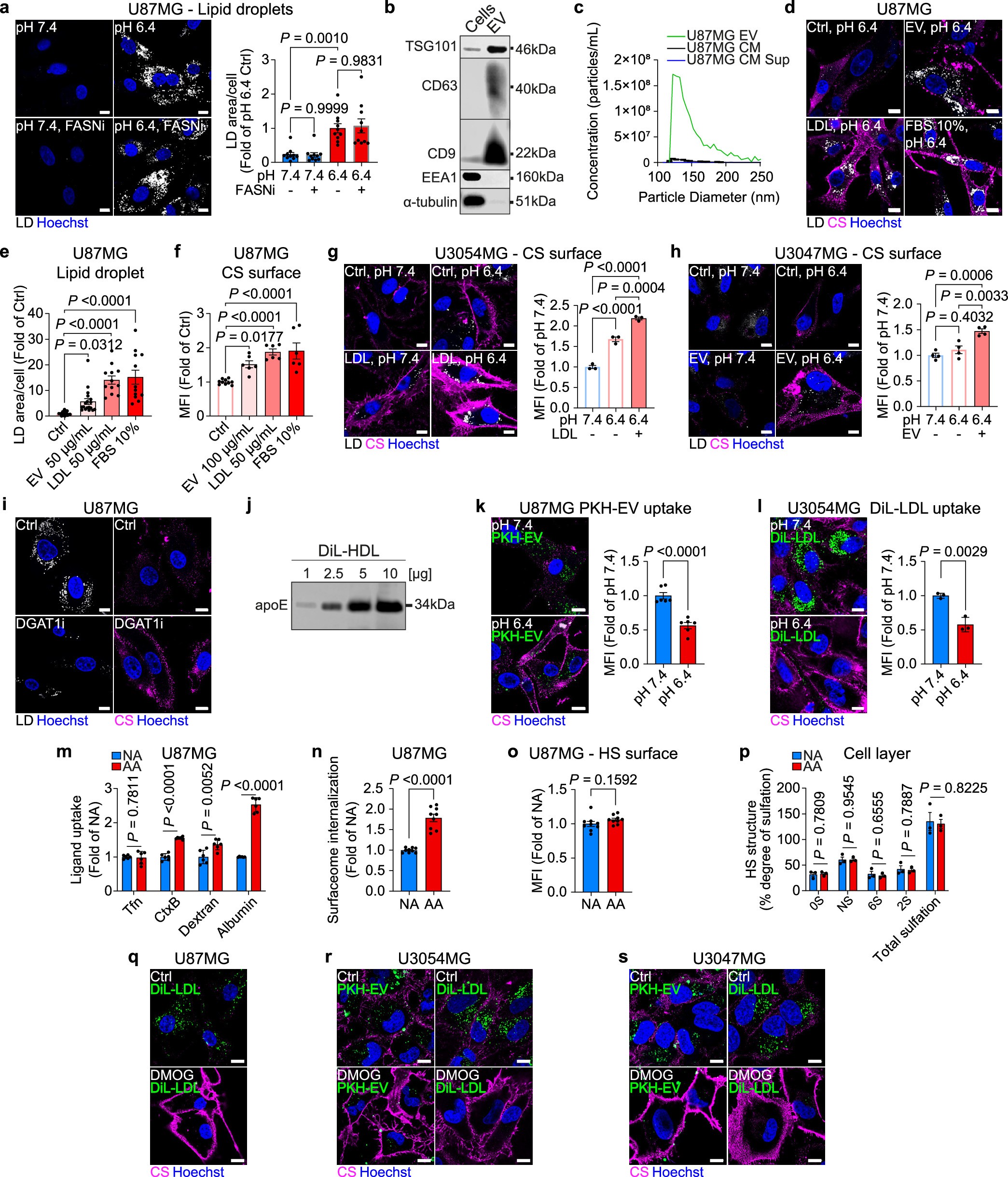
Extended Data Fig. 6: CS-Glycocalyx is induced in response to exogenous lipid particles and prevents their uptake under acidic conditions.
From: Tumour acidosis remodels the glycocalyx to control lipid scavenging and ferroptosis

a, Confocal imagining of LDs in U87MG cells after treatment with/without FASNi (50 μM, 72 h, at pH 6.4 or 7.4) (left; representative of 2 independent experiments), and corresponding quantification (right; mean fold of pH 6.4 Ctrl ± s.e.m., n = 10 images/condition, representative of 2 independent experiments). Scale bars: 10 μm. b, Immunoblotting of EV markers (TSG101, CD63 and CD9), and cellular proteins (EEA1 and α-tubulin) in isolated EVs and corresponding cell lysates from U87MG cells (from 1 experiment). c, Nanoparticle analyses by Exoid-IZON of isolated EVs, conditioned medium (CM), and supernatant from EV-depleted CM (CM Sup) isolated from U87MG cells, show typical EV size distribution (50-200 nm). d, Confocal imaging of LDs and CS surface signal in U87MG cells grown in serum-free medium (Ctrl) or with exogenous lipids (48 h, at pH 6.4), as indicated (representative of ≥2 independent experiments). Scale bars: 10 μm. e, Corresponding quantification of LDs from (d) (mean fold of Ctrl ± s.e.m., n = 24 (Ctrl), n = 18 (EVs) and n = 12 (LDL and FBS 10 %) images/condition, 2-4 independent experiments). f, Flow cytometry quantification of CS surface signal in U87MG cells treated as in (d) (mean fold of Ctrl ± s.e.m., n = 10 (Ctrl) and n = 6 (EVs, LDL and FBS 10 %), 3 or 2 independent experiments, respectively). g and h, Confocal imaging of LDs and CS surface signal (left; representative of ≥2 independent experiments), and corresponding flow cytometry quantification of CS surface signal (right), in U3054MG (g) and U3047MG (h) cells after short-term treatment with/without exogenous lipids (48-72 h, at pH 6.4 or pH 7.4) (mean fold of pH 7.4 ± s.e.m., n = 3 (U3054MG) and n = 4 (U3047MG) biological replicates). Scale bars: 10 μm. i, Confocal imaging of LDs and CS surface signal in U87MG cells treated with LDL (50 μg ml−1, 48 h, at pH 6.4) with/without DGAT1i (10 μM) (representative of 2 independent experiments). Scale bars: 10 μm. j, Immunoblotting of DiL-HDL particle lysates (1-10 μg) confirms the presence of apoE (from 1 experiment). k, Confocal imaging of CS surface signal and PKH67-EV uptake (50 μg ml−1, 1 h) in U87MG cells after short-term treatment at pH 6.4 or pH 7.4 (left; representative of 2 independent experiments), and corresponding flow cytometry quantification of PKH67-EV uptake (15 μg ml−1, 1 h) (right; mean fold of pH 7.4 ± s.e.m., n = 6, 2 independent experiments). Scale bars: 10 μm. l, Confocal imaging of CS surface signal and DiL-LDL uptake (20 μg ml−1, 1 h) in U3054MG cells after 1 week treatment at pH 6.4 or pH 7.4 (left; representative of 2 independent experiments), and corresponding flow cytometry quantification of DiL-LDL uptake (20 μg ml−1, 1 h) (right; mean fold of pH 7.4 ± s.e.m., n = 3 biological replicates). Scale bars: 10 μm. m, Flow cytometry quantification of endocytosis marker uptake (Tfn 10 μg ml−1, CtxB 5 μg ml−1, Dextran 0.5 mg ml−1, and Albumin 0.5 mg ml−1; 2 h) in U87MG AA and NA cells (mean fold of NA ± s.e.m., n = 6, 2 independent experiments). Tfn, Transferrin; CtxB, Cholera toxin-B. n, Flow cytometry quantification of biotinylated surfaceome internalization (2 h) in U87MG AA and NA cells (mean fold of NA ± s.e.m., n = 9, 3 independent experiments). o, Flow cytometry quantification of HS surface signal in U87MG AA and NA cells (mean fold of NA ± s.e.m., n = 9, 3 independent experiments). p, HS disaccharide analysis of cell lysates from U87MG AA and NA cells (mean % degree of sulphation ± s.e.m., n = 3 biological replicates). q, Confocal imaging of CS surface signal and DiL-LDL uptake (50 μg ml−1, 1 h) in U87MG pre-treated with/without DMOG (0.5 mM, 72 h, at pH 7.4) (representative of 2 independent experiments). Scale bars: 10 μm. r and s, Confocal imaging of CS surface signal and PKH67-EV or DiL-LDL uptake (50 μg ml−1, 1 h) in U3054MG (r) or U3047MG (s) cells pre-treated with/without DMOG (1 mM, 72 h, at pH 7.4) (representative of 2 independent experiments). Scale bars: 10 μm. CS surface signal was visualized via CS-56 antibody (d, g-i, k, l, q-s) and quantified via CS-56-AF488 (f and g) or scFv GD3G7-AF488 (h). Surface HS was quantified via scFv AO4BO8-AF488 (o). Significance was determined by one-way ANOVA (a, e-h) or two-sided t-test (k-p).