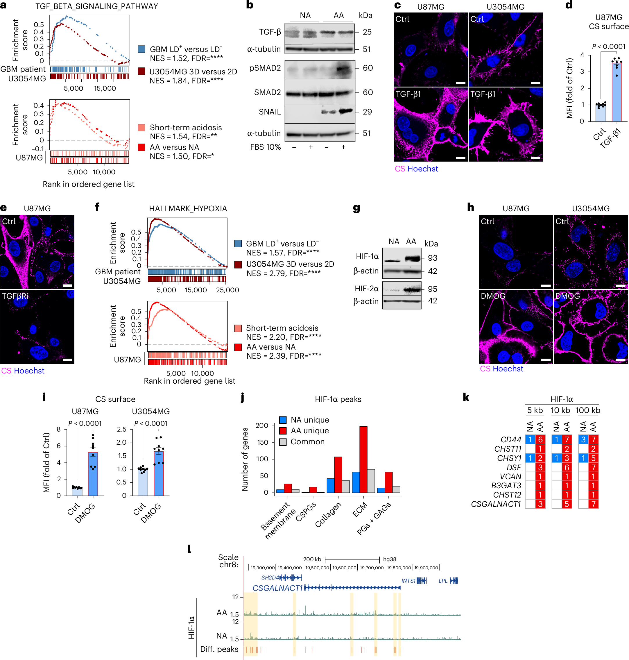
Fig. 3: Cooperative TGF-β and HIF signalling induces CS-glycocalyx remodelling during acidosis adaptation.
From: Tumour acidosis remodels the glycocalyx to control lipid scavenging and ferroptosis

a, Enrichment of ‘TGF-β signalling pathway’ genes in LD+ versus LD− GBM tumour areas and U3054MG 3D versus 2D cultures (top), or in U87MG AA versus NA and short-term (48 h) pH 6.4 versus pH 7.4 conditions (bottom) (n = 3 biological replicates). b, Immunoblotting for active TGF-β, phosphorylated (Ser465/467)/total SMAD2, and SNAIL in U87MG AA and NA cells with (10% FBS) or without (serum-free, SF) exogenous lipids (representative of one or two independent experiments). α-tubulin was used as a loading control. c, Confocal imaging of the CS surface signal in U87MG and U3054MG cells treated with/without TGF-β1 (4 ng ml−1, 48 h, pH 7.4) (representative of ≥2 independent experiments). Scale bars: 10 μm. d, Flow cytometry quantification of the CS surface signal in U87MG treated as in c (mean fold of Ctrl ± s.e.m., n = 9, three independent experiments). e, Confocal imaging of CS surface signal in U87MG cells following short-term acidosis treatment with/without TGFβRi (15 μM, 48 h, pH 6.4) (representative of three independent experiments). Scale bars: 10 μm. f, Enrichment of ‘hypoxia hallmark’ genes in LD+ versus LD− GBM tumour areas and U3054MG 3D versus 2D cultures (top), or U87MG AA versus NA, and short-term (48 h) pH 6.4 versus pH 7.4 conditions (bottom) (n = 3 biological replicates). g, Immunoblotting of HIF-1α and HIF-2α expression in U87MG AA and NA cells (representative of one or two independent experiments). β-actin was used as a loading control. h, Confocal imaging of the CS surface signal in U87MG and U3054MG cells treated with/without DMOG (0.5 or 1 mM respectively, 72 h, pH 7.4) (representative of ≥2 independent experiments). Scale bars: 10 μm. i, Flow cytometry quantification of the CS surface signal in U87MG and U3054MG cells treated as in h (mean fold of Ctrl ± s.e.m., n = 9, three independent experiments). j, Number of genes related to glycocalyx remodelling with HIF-1α peaks at promoter regions (<5-kb from the transcription start site, TSS) in the indicated subsets (NA-unique, AA-unique, common). k, Number of HIF-1α binding sites in the proximity of genes of interest (<5 kb, <10 kb and <100 kb from TSS). l, HIF-1α binding sites at the loci of CSGALNACT1, in U87MG AA and NA cells. Yellow-shaded regions indicate promoters annotated by the European Promoter Database or regulatory elements defined by ENCODE. Differential peaks: gained (red) or lost (blue) in AA versus NA cells, and invariable (grey). CS surface signal was visualized via CS-56 antibody (c,e,h) and quantified via CS-56-AF488 (d,i). Significance was determined by BH-adjusted nominal P value (a,f) or by two-sided t-test (d,i). *FDR < 0.1; **FDR< 0.05 and ****FDR< 0.001 (a,f).