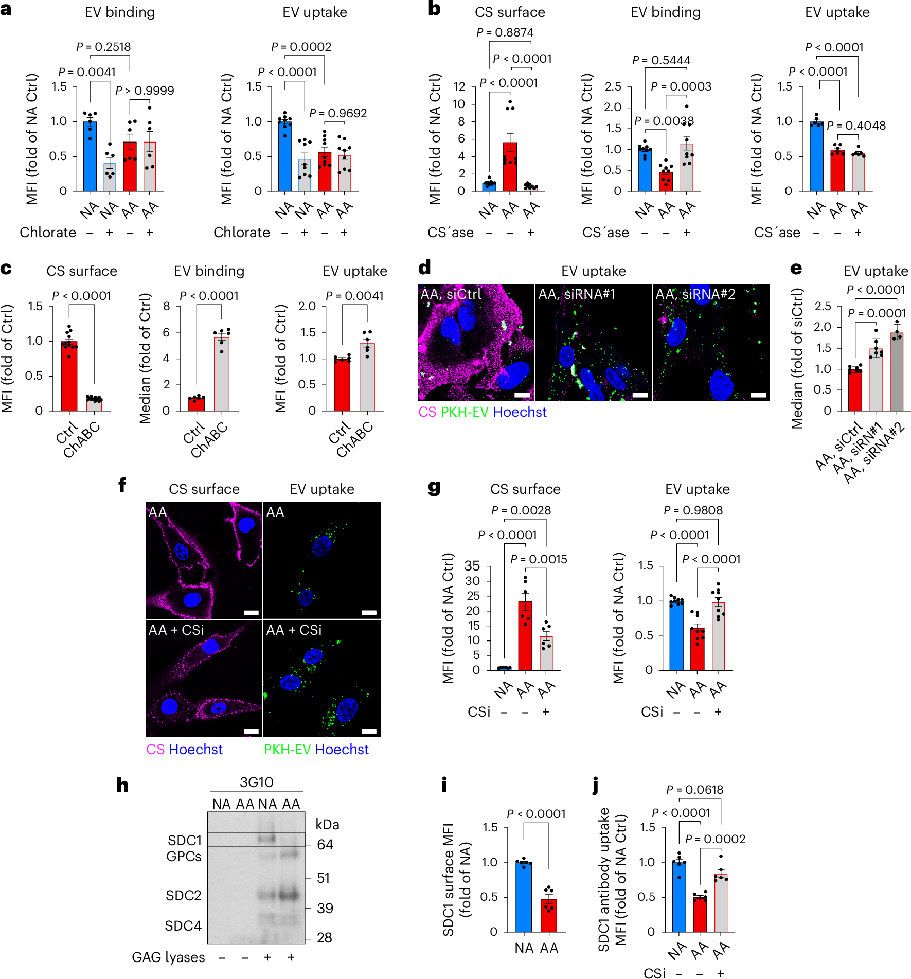
Fig. 5: Acidosis-induced CS-glycocalyx restricts lipid uptake through encapsulation and SDC1 glycan remodelling.
From: Tumour acidosis remodels the glycocalyx to control lipid scavenging and ferroptosis

a, Flow cytometry quantification of PKH67-EV cell-surface binding (60 μg ml−1; left) and uptake (15 μg ml−1, 1 h; right), in U87MG AA and NA cells after sodium chlorate pre-treatment (chlorate, 25 mM, 24 h) (mean fold of NA ± s.e.m., n = 6 (EV binding) and n = 9 (EV uptake), two and three independent experiments, respectively). b, Flow cytometry quantification of CS surface signal (left), PKH67-EV cell-surface binding (15 μg ml−1; middle) and PKH67-EV uptake (15 μg ml−1, 1 h; right), in U87MG AA cells after ChABC/AC1 lyases digestion (CS’ase, 6 h) (mean fold of AA or NA ± s.e.m., n = 9 (CS surface and EV binding) and n = 6 (EV uptake), three and two independent experiments, respectively). c, Flow cytometry quantification of CS surface signal (left), PKH67-EV cell-surface binding (30 μg ml−1; middle) and PKH67-EV uptake (30 μg ml−1, 1 h; right), in ChABC-expressing U87MG cells under acidic conditions (48 h, pH 6.4) (mean fold of Ctrl ± s.e.m., n = 12 (CS surface) and n = 6 (EV binding and uptake), four and two independent experiments, respectively). d,e, Confocal imaging (d) of CS surface signal and PKH67-EV uptake (40 μg ml−1, 1 h) (representative of ≥2 independent experiments), and corresponding flow cytometry quantification (e) of PKH67-EV uptake (20 μg ml−1, 1 h), in U87MG AA cells pre-treated with control siRNA (siCtrl) or two different siRNAs targeting CSGALNACT1 (siRNA#1 and #2) (mean fold of siCtrl ± s.e.m., n = 4 (siRNA#2) and n = 7 (all other groups), two independent experiments). Scale bars: 10 μm. f,g, Confocal imaging (f) of the CS surface signal and PKH67-EV uptake (40 μg ml−1, 1 h) (representative of two independent experiments), and corresponding flow cytometry quantification (g) of CS surface signal (left) and PKH67-EV uptake (15 μg ml−1, 1 h; right), in U87MG NA and AA cells pre-treated or not with CSi (2.5 mM, 48 h) (mean fold of NA Ctrl ± s.e.m., n = 6 (CS surface) and n = 9 (EV uptake), two and three independent experiments, respectively). Scale bars: 10 μm. h, Total PGs isolated from U87MG AA and NA cells were treated (+) or not (−) with GAG lyases (HS III and ABC lyase). Core proteins were then separated by SDS–PAGE and HSPGs visualized by immunoblotting with 3G10 anti-HS stub antibody. The band corresponding to SDC1 was absent in AA cells (signal highlighted within the black lines). Non-digested PGs (lanes 1 and 2) showed no signal, confirming 3G10 specificity (representative of two independent experiments). i,j, Flow cytometry quantification of cell-surface SDC1 (i) (mean fold of NA ± s.e.m., n = 6, two independent experiments), and anti-SDC1 antibody uptake (j) (mean fold of NA ± s.e.m., n = 6, two independent experiments), in U87MG AA and NA cells treated as in f. CS surface signal was quantified via CS-56-AF488 (b,c,g) and visualized via CS-56 antibody (d,f). Significance was determined by one-way ANOVA (a,b,e,g,j) or two-sided t-test (c,i).