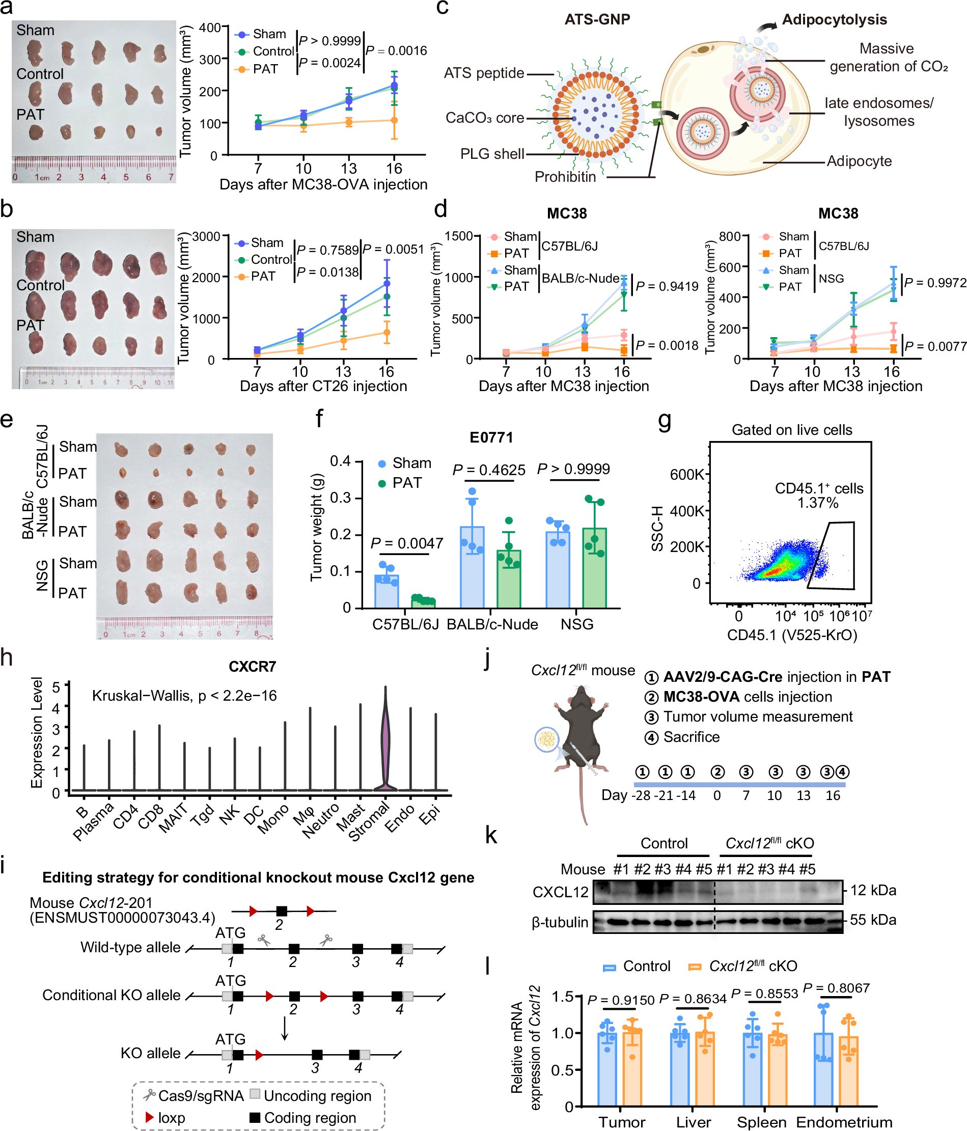
Extended Data Fig. 3: tVAT competes with tumour tissue for the infiltration lymphocytes.

a. Representative images of MC38-OVA (left) and tumour growth (right) in C57BL/6J mice (n = 5). b. Representative images of CT26 tumours (left) and tumour growth (right) in BALB/c mice (n = 5). c. Schematic diagram illustrating the working principle of ATS-GNP adipocytolysis. ATS-GNP, containing a CaCO3 core, is receptor-mediated for endocytosis. Upon reaching the acidic environment, ATS-GNP releases CO2 gas, disrupting the adipose cell membrane. d. Tumour growth of MC38 tumours in C57BL/6J, BALB/c-Nude (left), and NSG (right) mice (n = 5). e. Representative images of E0771 tumours at day 16 of the experiment in C57BL/6J mice following removal of PAT (n = 5). f. Tumour weights of E0771 tumours at day 16 in C57BL/6J mice with the removal of PAT (n = 5). g. Representative flow cytometry plots of CD45+ cells gated on live cells in MC38-OVA tumours. h. Violin plots showing the expression of CXCR7 across all cell types in CRC patients, analysed using the Kruskal-Wallis test. i. Editing strategy for constructing Cxcl12fl/fl cKO mouse. j. Experimental design for constructing Control and Cxcl12fl/fl cKO mice bearing MC38-OVA tumours near PAT. k. Western blot analysis for verifying the knockout efficiency of Cxcl12 in PAT of Control mice and Cxcl12fl/fl cKO mice. l. RT-qPCR analysis for verifying the Cxcl12 knockout efficiency in liver, spleen, uterus, and tumour tissues from Control mice and Cxcl12fl/fl cKO mice (n = 6). Data represent ≥ 3 independent experiments. P-values were calculated using two-way ANOVA with Tukey’s correction for multiple comparisons (a-right, b-right, and d), two-way ANOVA with Bonferroni’s correction for multiple comparisons (f), or a two-sided, unpaired Student’s t-test (l). Graphs display mean ± SD (a, b, d, f, l). Panels created with BioRender: c, i and j, Huaiqiang, J. https://biorender.com/cy7rgjm (2026).