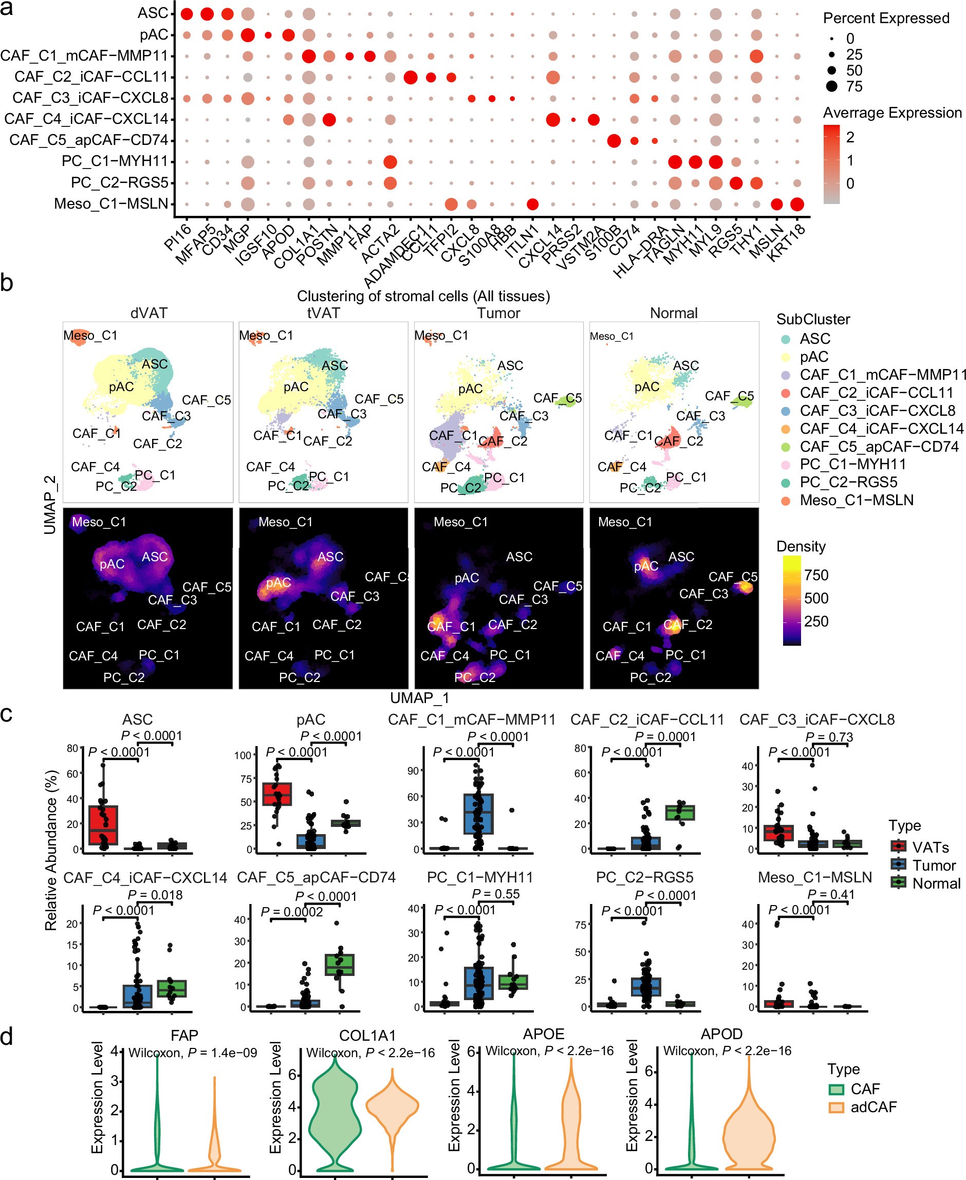
Extended Data Fig. 4: Cross-tissue diversity of stromal cells in VATs, PT and PN.

a. Top-ranked markers to define the stromal cell subclusters. b. Cross-tissue diversity (top) and abundance (bottom) of stromal cells in VATs, Tumour and Normal. c. Box plot to compare the abundance of stromal cells in VATs (n = 24), Tumour (n = 70) and Normal (n = 12). P-values were calculated using a two-side Wilcoxon test. The data are presented as a box-and-whisker graph (bounds of box: first to third quartile, bottom and top line: minimum to maximum, central line: median). d. Relative expression levels of CAF-associated markers (FAP and COL1A1) and adipose markers (APOE and APOD) in CAFs versus adCAFs from peritumoral adipose tissue of CRC patients, analysed using the two-sided Wilcoxon test.