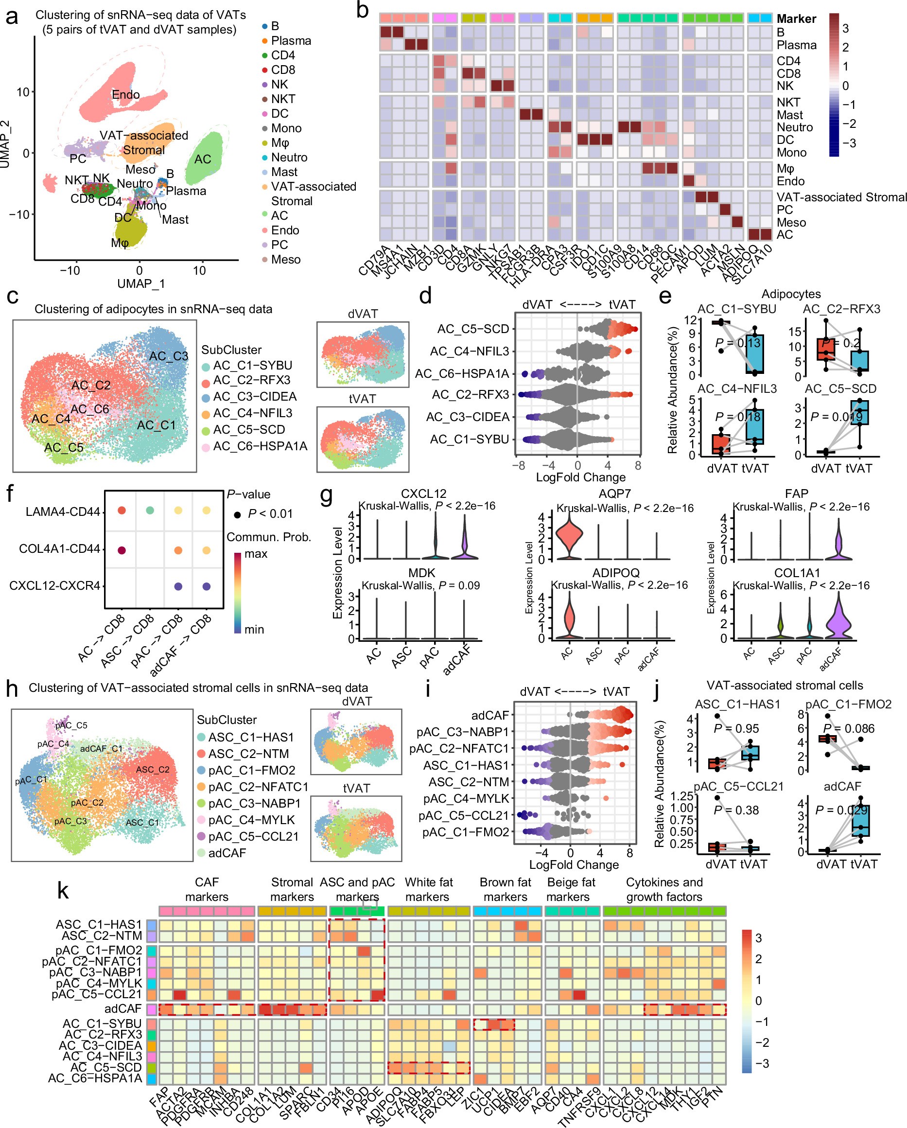
Extended Data Fig. 6: Single-nucleus RNA profiling characterizes the stromal microenvironment and mature adipocytes of tVAT.

a. UMAP of all cells in tVAT and dVAT from 5 CRC patients, with 16 clusters labelled by inferred cell types. Major lineages included various immunocytes, VAT-associated stromal cells, adipocytes (ACs), endothelial cells (ECs), pericytes (PCs) and mesothelial cells (Mesos). b. Heatmap of representative marker genes across all cell populations. c. UMAP of 6 subsets of ACs in tVAT and dVAT from 5 CRC patients. d. Beeswarm plot showing the distribution and abundance of ACs in Nhoods between tVAT and dVAT. e. Box plot to compare the abundance of ACs in dVAT (n = 5) and tVAT (n = 5). P-values were calculated using a two-side Wilcoxon test. f. Cell-cell communication analysis based on ligand-receptor interactions (top 3) between CD8+ T cells and adipocytes, and between CD8+ T cells and VAT-associated stromal cells in tVAT. A two-sided permutation test was used to determine the significance of pathways. Only significant ligand-receptor pairs (P < 0.05) are shown. Dot size encodes the interaction score, and colour scale indicates the communication probability. g. Violin plots showing the expression of CXCL12, VAT-associated markers, and CAF-associated markers in adipocytes and VAT-associated stromal cells from CRC patients. h. UMAP of 8 subsets of VAT-associated stromal cells in tVAT and dVAT from 5 CRC patients, including APCs, pACs and adipocyte-derived cancer-associated fibroasts (adCAFs). The 8 clusters, labelled by inferred cell types, are denoted by colour. i. Beeswarm plot showing the distribution and abundance of VAT-associated stromal cell types in Nhoods between tVAT (n = 5) and dVAT (n = 5). j. Box plot to compare the abundance of VAT-associated stromal cells in dVAT and tVAT. P-values were calculated using a two-side Wilcoxon test. k. Heatmap showing the RNA expression patterns of representative marker genes across all cell populations, including CAF markers, stromal markers, APC/pAC markers, white/brown/beige fat markers, and cytokines and growth markers. The data are presented as a box-and-whisker graph (bounds of box: first to third quartile, bottom and top line: minimum to maximum, central line: median) for (e, j).