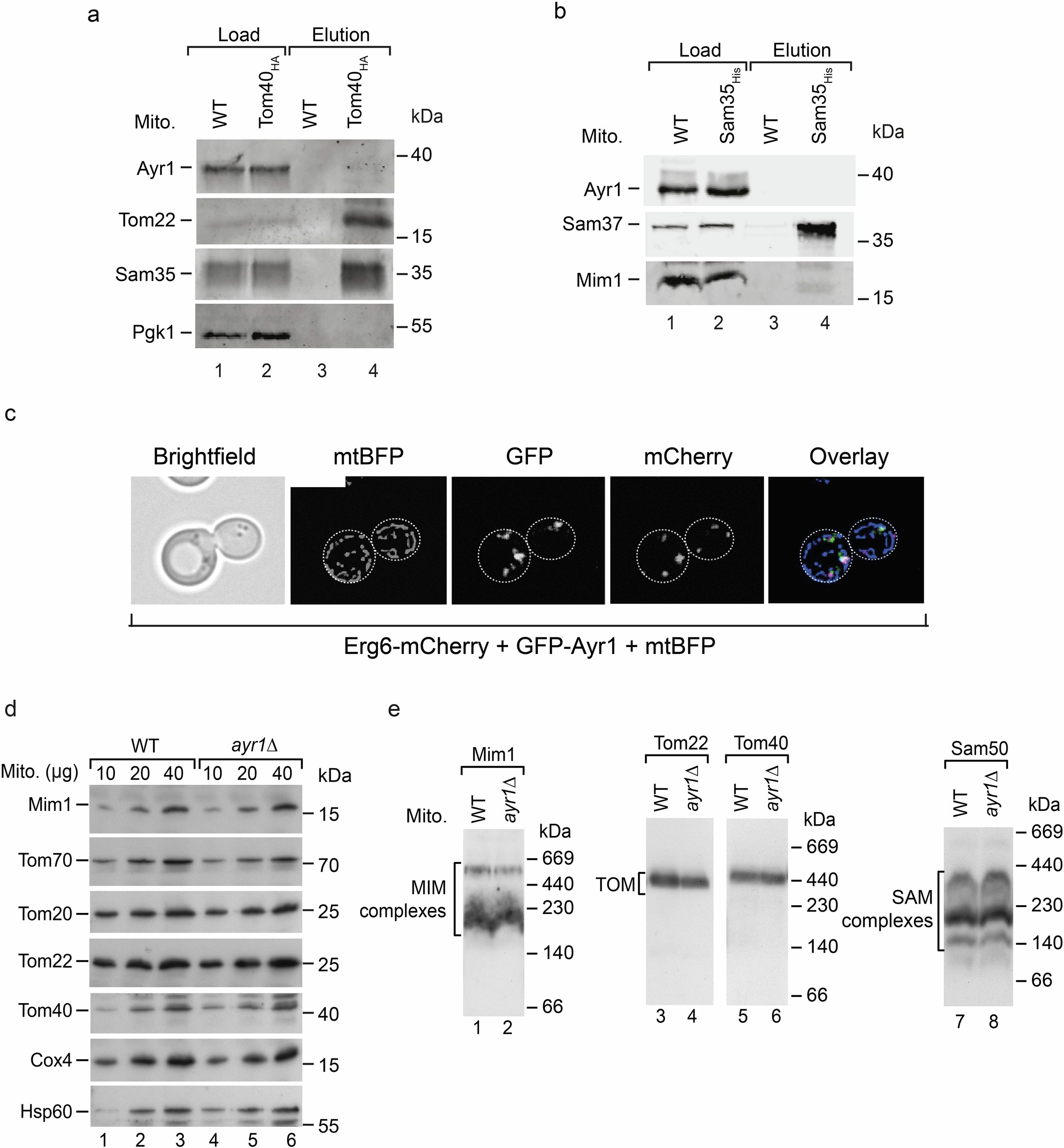
Extended Data Fig. 1: Characterization and localization of Ayr1 and analysis of ∆ayr1 mitochondria.

a,b, Wild-type (WT), Tom40HA and Sam35His mitochondria were lysed, subjected to affinity purification and analysed by immunodetection with the indicated antisera. Load 2%, elution 50%. c, Yeast cells expressing mtBFP (blue), GFP-tagged Ayr1 (white) and mCherryErg6 (magenta) were analysed by fluorescence microscopy. d, The indicated amounts of WT and ayr1∆ mitochondria were analysed by SDS–PAGE and immunodetection with the indicated antisera. e, Protein complexes of WT and ayr1∆ mitochondria were separated by blue native electrophoresis and analysed by immunodetection with the indicated antisera. Unprocessed gels are provided.