Abstract
Mitochondria play central roles in the energetics and metabolism of eukaryotic cells. Their outer membrane is essential for protein transport, membrane dynamics, signalling and metabolic exchange with other cellular compartments. The mitochondrial import (MIM) complex functions as main translocase for importing the precursors of more than 90% of integral outer-membrane proteins. Here we report that the MIM complex performs a second major function in lipid-droplet homeostasis. Lipid droplets are crucial in cellular lipid metabolism and as storage organelles for neutral lipids. The lipid metabolism enzyme Ayr1 captures the MIM complex, promoting the formation of mitochondria–lipid droplet contact sites. MIM and Ayr1 enhance the lipid droplet number in cells. Ayr1 binds to MIM via its single hydrophobic segment in a substrate-mimicry mechanism but remains bound and is not released into the outer membrane. The functional diversity is mediated by different MIM complexes: MIM–Ayr1 for recruiting lipid droplets and MIM–preprotein for protein insertion into the outer membrane. Our work uncovers translocase capture as a mechanism for functional conversion of a membrane protein complex from protein insertion to lipid metabolism.
This is a preview of subscription content, access via your institution
Access options
Access Nature and 54 other Nature Portfolio journals
Get Nature+, our best-value online-access subscription
$32.99 / 30 days
cancel any time
Subscribe to this journal
Receive 12 print issues and online access
$259.00 per year
only $21.58 per issue
Buy this article
- Purchase on SpringerLink
- Instant access to the full article PDF.
USD 39.95
Prices may be subject to local taxes which are calculated during checkout






Similar content being viewed by others
Data availability
The mass spectrometry data have been deposited to the ProteomeXchange Consortium88 via the PRIDE partner repository89. The data are available (http://proteomecentral.proteomexchange.org/) using the dataset identifiers PXD062106 (Mim2HA affinity purification), PXD062073 (Ayr1-overexpressing mitochondria) and PXD070899 (Ayr1S18A-, Ayr1G20,22A-overexpressing mitochondria). Further data supporting the reported findings are in the Supplementary Information. Source data are provided with this paper. All other data supporting the findings of this study are available from the corresponding authors on reasonable request.
References
Richter-Dennerlein, R., Dennerlein, S. & Rehling, P. Integrating mitochondrial translation into the cellular context. Nat. Rev. Mol. Cell Biol. 16, 586–592 (2015).
Maruszsczak, K. K., Ayyamperumal, S. & Chacinska, A. Defective mitochondrial import as challenge for cellular protein homeostasis. FEBS Lett. 597, 1555–1568 (2023).
Eaglesfield, R. & Tokatlidis, K. Targeting and insertion of membrane proteins in mitochondria. Front. Cell Dev. Biol. 9, 803205 (2021).
Kim, S., Ramalho, T. R. & Haynes, C. M. Regulation of proteostasis and innate immunity via mitochondria-nuclear communication. J. Cell Biol. 223, e202310005 (2024).
Boos, F., Labbadia, J. & Herrmann, J. M. How the mitoprotein-induced stress response safeguards the cytosol: a unified view. Trends. Cell Biol. 30, 241–254 (2020).
Suomalainen, A. & Nunnari, J. Mitochondria at the crossroads of health and disease. Cell 187, 2601–2627 (2024).
Pfanner, N., Warscheid, B. & Wiedemann, N. Mitochondrial proteins: from biogenesis to functional networks. Nat. Rev. Mol. Cell Biol. 20, 267–284 (2019).
Drwesh, L. & Rapaport, D. Biogenesis pathways of α-helical mitochondrial outer membrane proteins. Biol. Chem. 401, 677–686 (2020).
Araiso, Y., Imai, K. & Endo, T. Role of the TOM complex in protein import into mitochondria: structural view. Annu. Rev. Biochem. 21, 679–703 (2022).
Ganesan, I., Busto, J. V., Pfanner, N. & Wiedemann, N. Biogenesis of mitochondrial β-barrel membrane proteins. FEBS Open Bio 14, 1595–1609 (2024).
Doan, K. N. et al. The mitochondrial import complex MIM functions as main translocase for α-helical outer membrane proteins. Cell Rep. 31, 107567 (2020).
Vitali, D. G. et al. The biogenesis of mitochondrial outer membrane proteins show variable dependence on import factors. iScience 23, 100779 (2020).
Song, J., Herrmann, J. M. & Becker, T. Quality control of the mitochondrial proteome. Nat. Rev. Mol. Cell Biol. 22, 54–70 (2021).
Qiu, J. et al. Coupling of mitochondrial import and export translocases by receptor-mediated supercomplex formation. Cell 154, 596–608 (2013).
Wenz, L.-S. et al. Sam37 is crucial for formation of the mitochondrial TOM–SAM supercomplex, thereby promoting β-barrel biogenesis. J. Cell Biol. 210, 1047–1054 (2015).
Höhr, A. I. C. et al. Membrane protein insertion through a mitochondrial β-barrel gate. Science 359, eaah6834 (2018).
Takeda, H. et al. Mitochondrial sorting and assembly machinery operates by β-barrel switching. Nature 590, 163–169 (2021).
Ulrich, T. & Rapaport, D. Biogenesis of β-barrel proteins in evolutionary context. Int. J. Med. Microbiol. 305, 259–264 (2015).
Becker, T. et al. Biogenesis of the mitochondrial TOM complex: Mim1 promotes insertion and assembly of signal-anchored receptors. J. Biol. Chem. 283, 120–127 (2008).
Hulett, J. M. et al. The transmembrane segment of Tom20 is recognized by Mim1 for docking to the mitochondrial TOM complex. J. Mol. Biol. 376, 694–704 (2008).
Popov-Celeketić, J. et al. Mim1 functions in an oligomeric form to facilitate the integration of Tom20 into the mitochondrial outer membrane. J. Mol. Biol. 376, 671–680 (2008).
Becker, T. et al. The mitochondrial import protein Mim1 promotes biogenesis of multispanning outer membrane proteins. J. Cell Biol. 194, 387–395 (2011).
Papić, D. et al. Multispan mitochondrial outer membrane protein Ugo1 follows a unique Mim1-dependent import pathway. J. Cell Biol. 194, 397–405 (2011).
Kemper, C. et al. Integration of tail-anchored proteins into the mitochondrial outer membrane does not require any known import components. J. Cell Sci. 121, 1990–1998 (2008).
Krumpe, K. et al. Ergosterol content specifies targeting of tail-anchored proteins to mitochondrial outer membranes. Mol. Biol. Cell 23, 3927–3935 (2012).
Vögtle, F.-N. et al. The fusogenic lipid phosphatidic acid promotes the biogenesis of mitochondrial outer membrane protein Ugo1. J. Cell Biol. 210, 951–960 (2015).
Dimmer, K. S. et al. A crucial role for Mim2 in the biogenesis of mitochondrial outer membrane proteins. J. Cell Sci. 125, 3464–3473 (2012).
Stojanovski, D., Guiard, B., Kozjak-Pavlovic, V., Pfanner, N. & Meisinger, C. Alternative function for the mitochondrial SAM complex in biogenesis of α-helical TOM proteins. J. Cell Biol. 179, 881–893 (2007).
Cohen, S. Lipid droplets as organelles. Int. Rev. Cell Mol. Biol. 337, 83–110 (2018).
Henne, W. M. The (social) lives, deaths, and biophysical phases of lipid droplets. Curr. Opin. Cell Biol. 82, 102178 (2023).
Grillitsch, K. et al. Lipid particles/droplets of the yeast Saccharomyces cerevisiae revisited: lipidome meets proteome. Biochim. Biophys. Acta 1811, 1165–1176 (2011).
Olzmann, J. A. & Carvalho, P. Dynamics and functions of lipid droplets. Nat. Rev. Mol. Cell Biol. 20, 137–155 (2019).
Graef, M. Lipid droplet-mediated lipid and protein homeostasis in budding yeast. FEBS Lett. 592, 1291–1303 (2018).
Herker, E., Vieryres, G., Beller, M., Krahmer, N. & Bohnert, M. Lipid droplet contact sites in health and disease. Trends Cell Biol. 31, 345–358 (2021).
Baker, Z. N. et al. Triacylglyerol mobilization underpins mitochondrial stress recovery. Nat. Cell Biol. 27, 298–308 (2025).
Rambold, A. S. et al. Fatty acid trafficking in starved cells: regulation by lipid droplet lipolysis, autophagy, and mitochondrial fusion dynamics. Dev. Cell 32, 678–692 (2015).
Benador, I. Y. et al. Mitochondria bound to lipid droplets have unique bioenergetics, composition, and dynamics that support lipid droplet expansion. Cell Metab. 27, 869–885 (2018).
Freyre, C. A. C. et al. MIGA2 links mitochondria, the ER, and lipid droplets and promotes de novo lipogenesis in adipocytes. Mol. Cell 76, 811–825 (2019).
Enkler, L. et al. Arf1 coordinates fatty acid metabolism and mitochondrial homeostasis. Nat. Cell Biol. 25, 1157–1172 (2023).
Athenstaedt, K. & Daum, G. 1-Acyldihydroxyacetone-phosphate reductase (Ayr1p) of the yeast Saccharomyces cerevisiae encoded by the open reading frame YIL124w is a major component of lipid particles. J. Biol. Chem. 275, 235–240 (2000).
Natter, K. et al. The spatial organization of lipid synthesis in the yeast Saccharomyces cerevisiae derived from large scale green fluorescent protein tagging and high resolution microscopy. Mol. Cell. Prot. 4, 662–672 (2005).
Krüger, V. et al. Identification of new channels by systematic analysis of the mitochondrial outer membrane. J. Cell Biol. 216, 3485–3495 (2017).
Ploier, B. et al. Screening for hydrolytic enzymes reveals Ayr1p as a novel triacylglycerol lipase in Saccharomyces cerevisiae. J. Biol. Chem. 288, 36061–36072 (2013).
Sorger, D., Athenstaedt, K., Hrastnik, C. & Daum, G. A yeast strain lacking lipid particles bears a defect in ergosterol formation. J. Biol. Chem. 279, 31190–31196 (2004).
Schulte, U. et al. Mitochondrial complexome reveals quality-control pathways of protein import. Nature 614, 153–159 (2023).
Thornton, N. et al. Two modular forms of the mitochondrial sorting and assembly machinery are involved in biogenesis of α-helical outer membrane proteins. J. Mol. Biol. 396, 540–549 (2010).
Siniossoglou, S. et al. A novel complex of membrane proteins required for formation of a spherical nucleus. EMBO J. 17, 6449–6464 (1998).
Santos-Rosa, H. et al. The yeast lipin Smp2 couples phospholipid biosynthesis to nuclear membrane growth. EMBO J. 24, 1931–1941 (2005).
Karanasios, E. et al. A phosphorylation-regulated amphipathic helix controls the membrane translocation and function of the yeast phosphatidate phosphatase. Proc. Natl. Acad. Sci. USA 107, 17539–17544 (2010).
Fakas, S. et al. Phosphatidate phosphatase activity plays key role in protection against fatty acid-induced toxicity in yeast. J. Biol. Chem. 286, 29074–29085 (2011).
Markgraf, D. F. et al. An ER protein functionally couples neutral lipid metabolism on lipid droplets to membrane lipid synthesis in the ER. Cell Rep. 6, 44–55 (2014).
Shpilka, T. et al. Lipid droplets and their component triglycerides and steryl esters regulate autophagosome biogenesis. EMBO J. 34, 2117–2131 (2015).
Diep, D. T. V. et al. A metabolically controlled contact site between vacuoles and lipid droplets in yeast. Dev. Cell 59, 740–758 (2024).
Meisinger, C. et al. The morphology proteins Mdm12/Mmm1 function in the major β-barrel assembly pathway of mitochondria. EMBO J. 26, 2229–2239 (2007).
Kornmann, B. et al. An ER–mitochondria tethering complex revealed by a synthetic screen. Science 325, 477–481 (2009).
Bleazard, W. et al. The dynamin-related GTPase Dnm1 regulates mitochondrial fission in yeast. Nat. Cell Biol. 1, 298–304 (1999).
Persson, B. & Kallberg, Y. Classification and nomenclature of the superfamily of short-chain dehydrogenases/reductases (SDRs). Chem. Biol. Interact. 202, 111–115 (2013).
Bradley, P. H., Brauer, M. J., Rabinowitz, J. D. & Troyanskaya, O. G. Coordinated concentration changes of transcripts and metabolites in Saccharomyces cerevisiae. PLoS Comput. Biol. 5, e1000270 (2009).
Rao, M., Okreglak, V., Chio, U. S., Cho, H. & Walter, P. Multiple selection filters ensure accurate tail-anchored membrane protein targeting. eLife 5, e21301 (2016).
Wilfling, F. et al. Triacylglyerol synthesis enzymes mediate lipid droplet growth by relocalizing from the ER to lipid droplets. Dev. Cell 24, 384–399 (2013).
Olarte, M. J. et al. Determinants of enodplasmic reticulum-to-lipid droplet protein targeting. Dev. Cell 54, 471–487 (2020).
Fujiki, Y. et al. Isolation of intracellular membranes by means of sodium carbonate treatment: application to endoplasmic reticulum. J. Cell Biol. 93, 97–102 (1982).
Burri, L. et al. Integral membrane proteins in the mitochondrial outer membrane of Saccharomyces cerevisiae. FEBS J. 273, 1507–1515 (2006).
Truscott, K. N. et al. A J-protein is an essential subunit of the presequence translocase-associated protein import motor of mitochondria. J. Cell Biol. 163, 707–713 (2003).
Mokranjac, D., Sichting, M., Neupert, W. & Hell, K. Tim14, a novel key component of the import motor of the TIM23 protein translocase of mitochondria. EMBO J. 22, 4945–4956 (2003).
Morgenstern, M. et al. Quantitative high-confidence human mitochondrial proteome and its dynamics in cellular context. Cell Metab. 33, 2464–2483 (2021).
Guna et al. MTCH2 is a mitochondrial outer membrane protein insertase. Science 378, 317–322 (2022).
Dimogkioka, A. R., Elias, A. & Rapaport, D. The mammalian protein MTCH1 can function as an insertase. J. Cell Sci. 138, jcs263736 (2025).
Zahedi, R. P. et al. Proteomic analysis of the yeast mitochondrial outer membrane reveals accumulation of a subclass of preproteins. Mol. Biol. Cell 17, 1436–1450 (2006).
Schmitt, S. et al. Proteomics analysis of mitochondrial outer membrane from Neurospora crassa. Proteomics 6, 72–80 (2006).
Vögtle, F.-N. et al. Landscape of submitochondrial protein distribution. Nat. Commun. 8, 290 (2017).
Morgenstern, M. et al. Definition of a high-confidence mitochondrial proteome at quantitative scale. Cell Rep. 19, 2836–2852 (2017).
Araiso, Y. et al. Structure of the mitochondrial import gate reveals distinct preprotein paths. Nature 575, 395–401 (2019).
Tucker, K. & Park, E. Cryo-EM structure of the mitochondrial protein-import channel TOM complex at near-atomic resolution. Nat. Struct. Mol. Biol. 26, 1158–1166 (2019).
Knop, M. et al. Epitope tagging of yeast genes using a PCR-based strategy: more tags and improved practical routines. Yeast 15, 963–972 (1999).
Ellenrieder, L. et al. Separating mitochondrial protein assembly and endoplasmic reticulum tethering by selective coupling of Mdm10. Nat. Commun. 7, 13021 (2016).
Westermann, B. & Neupert, W. Mitochondria-targeted green fluorescent proteins: convenient tools for the study of organelle biogenesis in Saccharomyces cerevisiae. Yeast 16, 1421–1427 (2000).
Priesnitz, C., Pfanner, N. & Becker, T. Studying protein import into mitochondria. Methods Cell. Biol. 155, 45–79 (2020).
Kushnirov, V. V. Rapid and reliable protein extraction from yeast. Yeast 16, 857–860 (2000).
Schägger, H. & von Jagow, G. Blue native electrophoresis for isolation of membrane protein complexes in enzymatically active form. Anal. Biochem. 199, 223–231 (1991).
Zhao et al. The Myo2 adaptor Ldm1 and its receptor Ldo16 mediate actin-dependent lipid droplet motility. Cell Rep. 44, 116475 (2025).
Cox, J. & Mann, M. MaxQuant enables high peptide identification rates, individualized p.p.b.-range mass accuracies and proteome-wide protein quantification. Nat. Biotechnol. 26, 1367–1372 (2008).
Cox, J. et al. Andromeda: a peptide search engine integrated into the MaxQuant environment. J. Proteome Res. 10, 1794–1805 (2011).
Müller, T. & Winter, D. Systematic evaluation of protein reduction and alkylation reveals massive unspecific side effects by iodine-containing reagents. Mol. Cell. Proteomics 16, 1173–1187 (2017).
Tyanova, S., Temu, T. & Cox, J. The MaxQuant computational platform for mass spectrometry-based shotgun proteomics. Nat. Protoc. 11, 2301–2319 (2016).
Ejsing, C. S. et al. Global analysis of the yeast lipidome by quantitative shotgun mass spectrometry. Proc. Natl. Acad. Sci. USA 106, 2136–2141 (2009).
Klose, C. et al. Flexibility of a eukaryotic lipidome-insights from yeast lipidomics. PLoS ONE 7, e35063 (2012).
Deutsch, E. W. et al. The ProteomeXchange consortium at 10 years: 2023 update. Nucleic Acids Res. 51, D1539–D1548 (2023).
Perez-Riverol, Y. et al. The PRIDE at 20 years: 2025 update. Nucleic Acids Res. 53, D543–D553 (2025).
Acknowledgements
We thank J. Schiessl, R. Mahlberg, H. Lamby and J. Puchalski for technical support. Work in this study has also been performed in partial fulfilments of the requirements for the doctoral theses of S.H., A.G., I.S. and S.B. M.H. is a member of CiM-IMPRS, the joint graduate school of the Cells-in-Motion Interfaculty Centre, University of Münster, Germany and the International Max Planck Research School–Molecular Biomedicine, Münster, Germany. This study was supported by the Deutsche Forschungsgemeinschaft/DFG (BE 4679/2-2 project ID 269424439, SFB 1218 B11 project ID 269925409, BE 4679/9-1 project ID 528247081, priority program SPP 2453 BE 4679/11-1 project ID 541555098 to T.B.; BR 6283/5-1 project ID 529716110, BR 6283/6-1 project ID 541596792 to F.d.B.; PF 202/9-1 project ID 394024777 to N.P.; FOR5815 P6, project ID 538651361, SFB 1557 P03, project ID 467522186 to M.B.; WI 4506/1-1 project ID 406757425, SFB 1381 project ID 403222702 to N.W.; project ID 450216812, project ID 409673687, SFB1381 project ID 403222702, SFB1177 project ID 259130777, GRK 2606 project ID 423813989 to C.K.; SFB 1381 project ID 403222702 to C.M.; priority program SPP 2453 WA 1598/7-1 project ID 541758684, GRK 2234/2 project B7 to B.W.) and Germany’s Excellence Strategy (CIBSS–EXC-2189–project ID 390939984 to N.P., C.K., C.M. and N.W.) and the European Research Council (ERC) under the European Union’s Horizon 2020 research and innovation programme under grant agreement number 769065. This work reflects only the authors’ view and the European Union’s Horizon 2020 research and innovation programme is not responsible for any use that may be made of the information it contains. The mass spectrometer of the Core Facility ‘Analytical Proteomics’, University of Bonn was funded by the DFG (project ID 386936527).
Author information
Authors and Affiliations
Contributions
S.H., V.T., A.G., M.H., L.E., I.S., M.L., M.E., S.B., S.O., N.O., J.L., S.P., J.S. and T.B. performed the experiments and analysed them together with L.F., C.M., B.W., N.W., D.W., C.K., F.d.B., M.B., N.P. and T.B. T.B. and N.P. designed and supervised the project. S.H. and A.G. prepared the figures with help from N.P. and T.B. T.B. and N.P. wrote the Article. All authors discussed the results and commented on the manuscript.
Corresponding authors
Ethics declarations
Competing interests
The authors declare no competing interests.
Peer review
Peer review information
Nature Cell Biology thanks Edward Fon, Hui Jiang and the other, anonymous, reviewer(s) for their contribution to the peer review of this work. Peer reviewer reports are available.
Additional information
Publisher’s note Springer Nature remains neutral with regard to jurisdictional claims in published maps and institutional affiliations.
Extended data
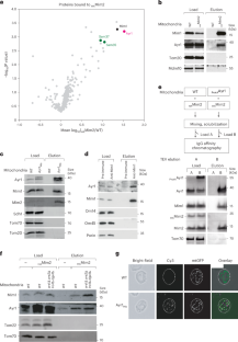
Extended Data Fig. 1 Characterization and localization of Ayr1 and analysis of ∆ayr1 mitochondria.
a,b, Wild-type (WT), Tom40HA and Sam35His mitochondria were lysed, subjected to affinity purification and analysed by immunodetection with the indicated antisera. Load 2%, elution 50%. c, Yeast cells expressing mtBFP (blue), GFP-tagged Ayr1 (white) and mCherryErg6 (magenta) were analysed by fluorescence microscopy. d, The indicated amounts of WT and ayr1∆ mitochondria were analysed by SDS–PAGE and immunodetection with the indicated antisera. e, Protein complexes of WT and ayr1∆ mitochondria were separated by blue native electrophoresis and analysed by immunodetection with the indicated antisera. Unprocessed gels are provided.
Extended Data Fig. 2 Characterization of the Ayr1-overexpressing mutant strain.
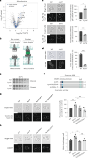
a, The phospholipid composition of isolated wild-type (WT) and Ayr1 overexpression mitochondria was determined by mass spectrometry. The mean values of the relative abundances of the major phospholipid classes from three biological replicates with their standard deviation (S.D.) are shown. LP, lysophospholipids, PS, phosphatidylserine, PI, phosphatidylinositol, PC, phosphatidylcholine, PE, phosphatidylethanolamine, CL, cardiolipin, PA, phosphatidic acid. b, Steady-state levels of WT and Ayr1 overexpression cells expressing Tom70–VN and Faa4–VC. c, Top, fluorescence image of yeast WT or dnm1∆ cells expressing mtGFP (white) with or without overexpression of the indicated Ayr1 variants are shown. Bottom, quantification of the number of cells with the indicated types of mitochondrial networks were quantified. Depicted are mean values of three biological replicates with 100 cells each and their corresponding standard error of the mean (S.E.M.). d, Growth analysis of the serial dilutions of the indicated strain at 30 °C on full medium containing either glycerol (YPG) or glucose (YPD) as carbon source. Source numerical data and unprocessed gels are provided.
Extended Data Fig. 3 Characterization of Ayr1S18A and Ayr1G20,22A mutants.
a, Import of the indicated Ayr1 variants into wild-type (WT) and HAMim2 mitochondria followed by affinity purification. Load 2 %, elution 100%. b, The indicated amounts of mitochondria isolated from WT or ayr1∆ cells overexpressing the indicated Ayr1 variants were analysed by SDS–PAGE and immunodetection with the indicated antisera. c, Steady-state levels of WT and cells overexpressing the indicated Ayr1 variants and expressing Tom70–VN and Faa4–VC. d, The ratio of selected lipid droplet proteins to Ayr1 in the mitochondrial fraction were determined by proteomic analysis in cells expressing Ayr1 (compare Fig. 3a), Ayr1S18A and Ayr1G20,22A. Depicted are mean values from three biological replicates with their corresponding standard error of the mean (S.E.M.). Compare Supplementary Table 2 for the complete list of detected proteins. Source numerical data and unprocessed gels are provided.
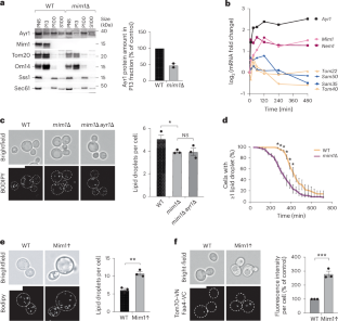
Extended Data Fig. 4 Characterization of Mim1 mutant strains.
a, The indicated amounts of mitochondria (protein content) from wild-type (WT) and mim1∆ cells11,72 were analysed by SDS–PAGE and immunodetection with the indicated antisera. b, Quantification of Pet10 in the mitochondrial fraction isolated from WT and mim1∆ cells11,72. The mean values of three biological replicates with their standard error of the mean (S.E.M.) are shown. For comparison between two groups, an unpaired t-test was used. The asterisks in the figures indicate the level of significance according to the following thresholds: p > 0.05 (ns), p ≤ 0.05 (*), p ≤ 0.01 (**), p ≤ 0.001 (***), p ≤ 0.0001 (****). c, Steady-state levels of WT and Mim1 overexpression cells expressing Tom70–VN and Faa4–VC. Source numerical data and unprocessed gels are provided.
Extended Data Fig. 5 Characterization of yeast cells expressing Ayr1–Tom5TMD.
a, The indicated amounts of mitochondria isolated from wild-type (WT) or Ayr1–Tom5TM overexpressing cells were analysed by SDS–PAGE and immunodetection with the indicated antisera. b–d,35S-labelled Ugo1 (b), Tom6 (c) or Tom20 (d) was imported into mitochondria isolated from WT or cells overexpressing either Ayr1–Tom5TM for the indicated time periods and analysed by blue native electrophoresis and autoradiography. Right panels, the assembly into the mature 140 kDa complex (Ugo1) or TOM complex (Tom6, Tom20) of 4 (Ugo1), 5 (Tom6) and 3 (Tom20) technical replicates were quantified. Depicted are mean values with the standard error of the mean (S.E.M.). e, Steady-state levels of WT and Ayr1 overexpression cells expressing Tom70–VN and Faa4–VC. Source numerical data and unprocessed gels are provided.
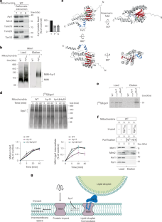
Extended Data Fig. 6 Characterization of yeast cells expressing Ayr1dmGPAT4.
a, Linear model of Ayr1 constructs. Rossmann fold, the NADPH-binding motif, the hydrophobic segment (HyS) are indicated. b, Steady-state levels of wild-type (WT) and Ayr1dmGPAT4 overexpression cells. c, Mitochondria from WT, Ayr1, and Ayr1GPAT4 overexpressing cells were lysed and subjected to co-immunoprecipitation via anti-Mim1 or pre-immune serum (PI). Bound proteins were detected by immunodetection with the indicated antisera. Load 2%, elution 50%. d, Left, WT and Ayr1GPAT4 overexpressing cells were stained with the lipid droplet-specific dye BODIPY 493/503 (white) and analysed by fluorescence microscopy. White scale bar corresponds to 10 µm. Right, the number of lipid droplets per cell was determined. Depicted are mean values of three biological replicates with 200 cells each and their corresponding standard error of the mean (S.E.M.). e, Fluorescent images of the split Venus assay in WT and Ayr1dmGPAT4 overexpressing cells. Right panels, quantification of the fluorescence intensity in the split Venus assay of WT, Ayr1 overexpression strains. Depicted are mean values of three biological replicates with 100 cells each and their corresponding standard error of the mean (S.E.M.). f, Left, fluorescence image of yeast WT or Ayr1dmGPAT4 cells expressing mtGFP (white) with or without overexpression of the indicated Ayr1 variants are shown. Right, quantification of the number of cells with tubular mitochondrial network was quantified. Depicted are mean values of three biological replicates with 100 cells each and their corresponding standard error of the mean (S.E.M.). g, Growth analysis of the serial dilutions of the indicated strain at 30 °C on full medium containing either glycerol (YPG) or glucose (YPD) as carbon source. d–f, For comparison of three or more groups, an ordinary one-way ANOVA followed by Tukey’s multiple comparison test was performed. The asterisks in the figures indicate the level of significance according to the following thresholds: p > 0.05 (ns), p ≤ 0.05 (*), p ≤ 0.01 (**), p ≤ 0.001 (***), p ≤ 0.0001 (****). Source numerical data and unprocessed gels are provided.
Extended Data Fig. 7 Characterization of the membrane integration of Ayr1.
a, Sequence alignments of the carboxy-terminal hydrophobic part of Ayr1 proteins in fungi. b, Sequence alignments of the carboxy-terminal hydrophobic part of Fis1 and Gem1 proteins in fungi. c, Intact or osmotically swollen wild-type (WT) mitochondria were treated with proteinase K. Proteins were analysed by SDS–PAGE and immunodetection with the indicated antisera. d, Intact and osmotic swollen WT and Ayr1His mitochondria were incubated with anti-His antibodies and analysed by blue native electrophoresis and immunodetection with anti-Ayr1 antibodies. e, Cell fractionation of Ayr1, Ayr1P267S, Ayr1E272K and Ayr1P267S E272K overexpressing cells. The post-nuclear supernatant, the mitochondria-enriched fraction (P13), the microsome-enriched fraction (P100) and the cytosol-enriched fraction (S100) were analysed by immunodetection with the indicated antisera. f, Intact or osmotically swollen WT, Ayr1, Ayr1P267S, Ayr1E272K and Ayr1P267S E272K mitochondria were treated with proteinase K. Proteins were analysed by SDS–PAGE and immunodetection with the indicated antisera. g, Mitochondria from WT, Ayr1, and Ayr1P267S E272K overexpressing cells were lysed and subjected to co-immunoprecipitation via anti-Mim1 or pre-immune serum (PI). Bound proteins were detected by immunodetection with the indicated antisera. Load 2%, elution 50%. Source numerical data and unprocessed gels are provided.
Extended Data Fig. 8 Protein import into mitochondria from Ayr1-overexpressing cells.
a–c, Import of Tom6 (a), Tom20 (b) and Tom22 (c) into mitochondria from wild-type (WT) or Ayr1-overexpressing cells. The import has been performed for the indicated time periods, analysed by blue native electrophoresis and autoradiography. Source numerical data and unprocessed gels are provided.
Supplementary information
Supplementary Information (download PDF )
References for Supplementary Tables.
Supplementary Tables 1–9 (download XLSX )
Combined file of Supplementary Tables.
Source data
Source Data Fig. 1 (download JPG )
Unprocessed gels.
Source Data Fig. 2 (download XLSX )
Statistical source data.
Source Data Fig. 2 (download JPG )
Unprocessed gels.
Source Data Fig. 3 (download XLSX )
Statistical source data.
Source Data Fig. 4 (download JPG )
Unprocessed gels.
Source Data Fig. 4 (download XLSX )
Statistical source data.
Source Data Fig. 5 (download XLSX )
Statistical source data.
Source Data Fig. 5 (download JPG )
Unprocessed gels.
Source Data Fig. 6 (download XLSX )
Statistical source data.
Source Data Fig. 6 (download JPG )
Unprocessed gels.
Source Data Extended Data Fig. 1 (download JPG )
Unprocessed gels.
Source Data Extended Data Fig. 2 (download JPG )
Unprocessed gels.
Source Data Extended Data Fig. 2 (download XLSX )
Statistical source data.
Source Data Extended Data Fig. 3 (download JPG )
Unprocessed gels.
Source Data Extended Data Fig. 3 (download XLSX )
Statistical source data.
Source Data Extended Data Fig. 4 (download JPG )
Unprocessed gels.
Source Data Extended Data Fig. 4 (download XLSX )
Statistical source data.
Source Data Extended Data Fig. 5 (download JPG )
Unprocessed gels.
Source Data Extended Data Fig. 5 (download XLSX )
Statistical source data.
Source Data Exended Data Fig. 6 (download JPG )
Unprocessed gels.
Source Data Extended Data Fig. 6 (download XLSX )
Statistical source data.
Source Data Extended Data Fig. 7 (download JPG )
Unprocessed gels.
Source Data Extended Data Fig. 8 (download JPG )
Unprocessed gels.
Source Data Extended Data Fig. 8 (download XLSX )
Statistical source data.
Rights and permissions
Springer Nature or its licensor (e.g. a society or other partner) holds exclusive rights to this article under a publishing agreement with the author(s) or other rightsholder(s); author self-archiving of the accepted manuscript version of this article is solely governed by the terms of such publishing agreement and applicable law.
About this article
Cite this article
Heinen, S., Tiku, V., Grevel, A. et al. Mitochondria contact lipid droplets through the mitochondrial import complex binding to lipid metabolism enzyme Ayr1. Nat Cell Biol 28, 436–448 (2026). https://doi.org/10.1038/s41556-026-01890-3
Received:
Accepted:
Published:
Version of record:
Issue date:
DOI: https://doi.org/10.1038/s41556-026-01890-3


