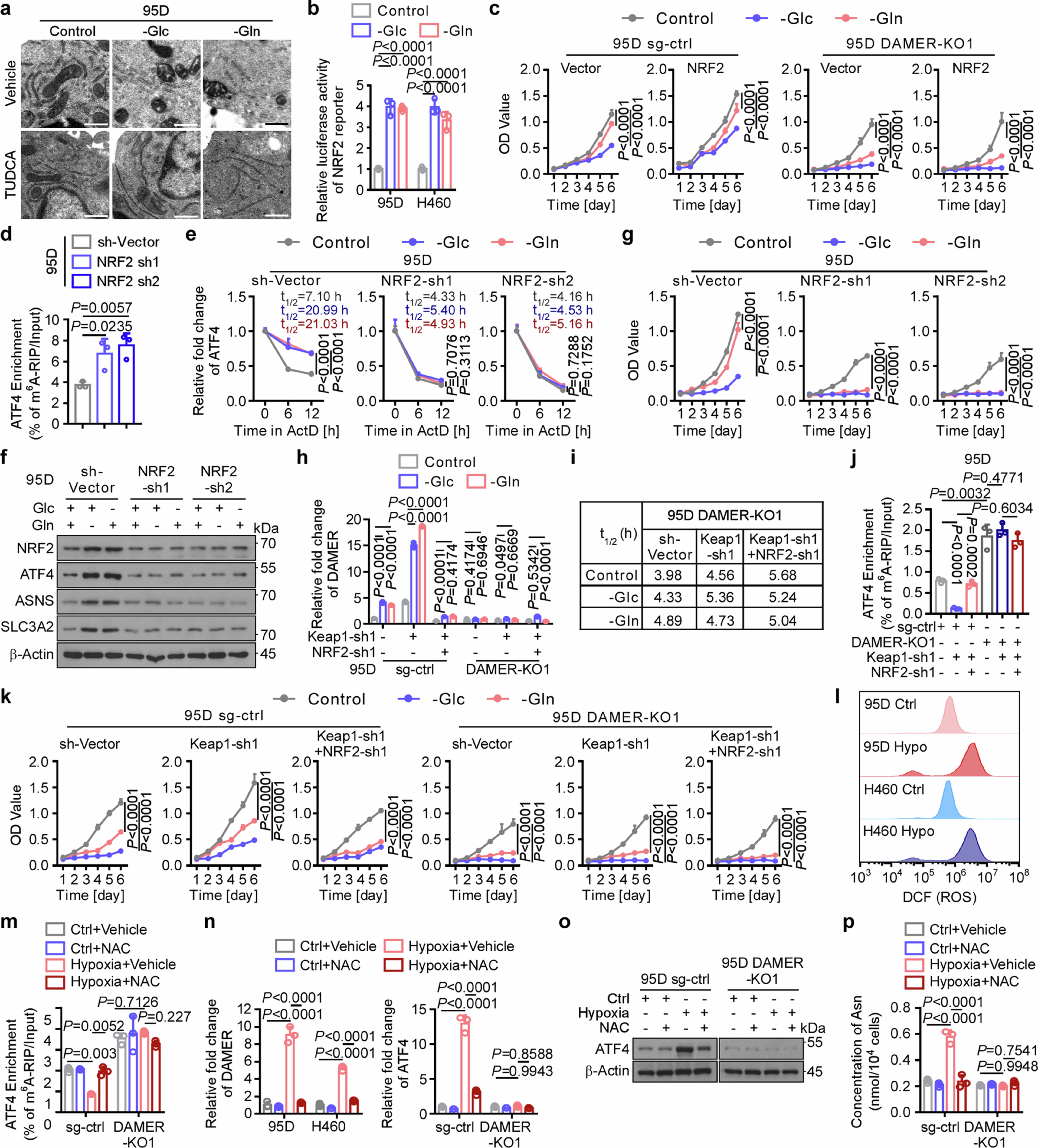
Extended Data Fig. 5: The DAMER–ATF4 axis is activated by upstream ER stress via ROS–NRF2 signalling.

a, Representative transmission electron microscopy images of endoplasmic reticulum morphology in 95D cells treated with or without TUDCA under nutrient deficiency. Scale bar, 1 μm. b, Luciferase assay of NRF2-binding sites in DAMER promoter in 95D and H460 cells under nutrient deficiency. c, MTT cell growth assays of NRF2-overexpressing sg-ctrl and DAMER-KO1 95D cells under nutrient deficiency. d, m6A-RIP analysis of m6A levels on ATF4 mRNA in NRF2-silenced 95D cells. e,f, ATF4 mRNA half-life assessed after ActD treatment (e) and WB analysis of NRF2, ATF4, ASNS, and SLC3A2 levels (f) in NRF2-silenced 95D cells under nutrient deficiency. g, MTT assays of NRF2-silenced 95D cells under nutrient deficiency. h,i, Relative DAMER expression (h) and ATF4 mRNA half-life (i) in Keap1- and NRF2-silenced sg-ctrl and DAMER-KO1 95D cells under nutrient deficiency. j, m6A-RIP analysis of m6A levels on ATF4 mRNA in the indicated 95D cells. k, MTT assays of the indicated 95D cells under nutrient deficiency. l, Flow cytometry analysis of ROS levels in 95D and H460 cells under hypoxia (hypo). m, m6A-RIP analysis of m6A levels on ATF4 mRNA in sg-ctrl or DAMER-KO1 cells treated with NAC under hypoxia. n, Relative fold change of DAMER (left) and ATF4 mRNA (right) in the indicated cells treated with NAC under hypoxia. o, WB analysis of ATF4 levels in 95D sg-ctrl and DAMER-KO1 cells treated with NAC under hypoxia. p, Asn concentrations in 95D sg-ctrl and DAMER-KO1 cells treated with NAC under hypoxia. Representative images or tables are shown for transmission electron microscopy (a), western blots (f,o), half-life data (i) and flow cytometry (l). All experiments were repeated independently three times with similar results. Data in quantitative graphs are presented as mean ± s.d. from n = 3 independent biological replicates (b–e,g,h,j,k,m,n,p). P values are calculated by two-way ANOVA followed by Tukey’s test (b,c,e,g,h,k,m,n,p) or two-tailed unpaired Student’s t-test (d,j). Source numerical data, precise P values and unprocessed blots are provided.