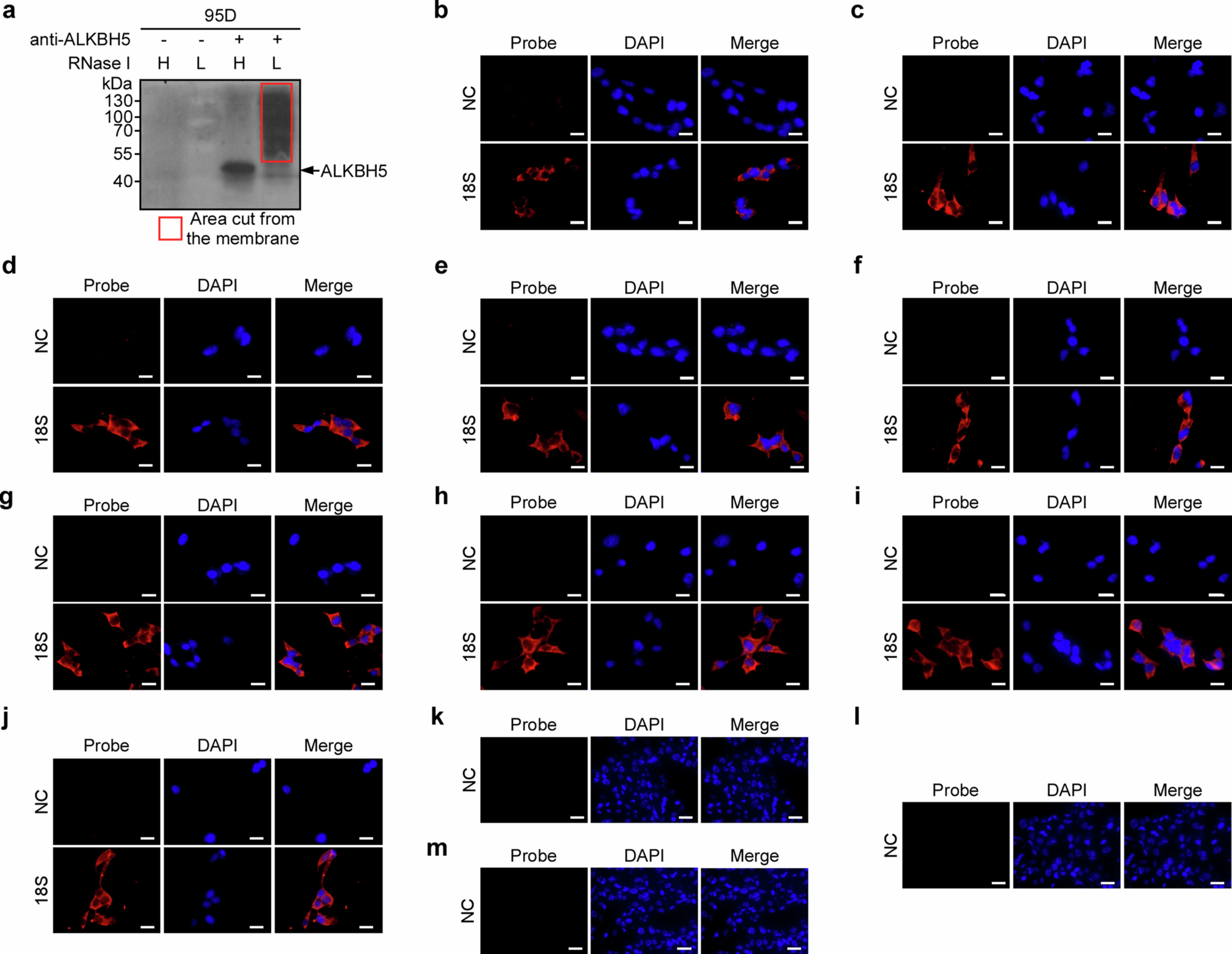
Extended Data Fig. 10: Validation and controls for CLIP and RNA-FISH experiments.

a, Validation of the CLIP assay. Image of biotinylated RNA demonstrating the specific, high-molecular-weight ALKBH5-RNA complex under optimized RNase conditions (L, lane 4). L: low RNase I, 1:500; H: high RNase I, 1:50. The red box indicates the membrane region excised for subsequent qRT-PCR analysis. b–j, Representative RNA-FISH images showing no-probe (negative control, NC) and 18S (positive control for cytoplasmic RNA) staining in 95D cells. These controls correspond to experiments shown in the following figures: b, Fig. 5a; c, Fig. 5b; d, Fig. 5d; e, Fig. 5g; f, Fig. 5i; g, Fig. 5m; h, Fig. 6f; i, Fig. 7d; j, Extended Data Fig. 8b. k–m, Additional no-probe negative controls for RNA-FISH experiments performed on lung cancer tissue sections shown in Fig. 8d (k), Fig. 8e and Extended Data Fig. 9m (l), Extended Data Fig. 9k (m). The CLIP validation gel (a) is from a representative experiment. The FISH control experiments shown in (b–m) are representative and were performed in parallel with their corresponding main experiments. All main experiments were repeated independently three times with similar results. Scale bars, 20 μm. Unprocessed blots are provided.