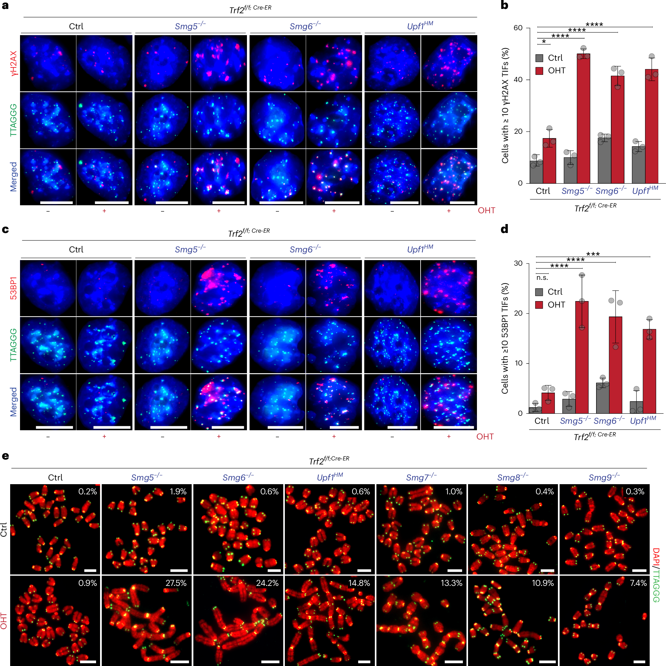
Fig. 2: NMD is required for telomere protection in the absence of TRF2.
From: Nonsense-mediated mRNA decay safeguards telomeres in pluripotent stem cells

a, Representative IF–FISH showing γH2AX (red) and telomeric DNA (green) in NMD-proficient cells (Ctrl) and NMD-deficient ES cells with or without OHT treatment to induce TRF2 depletion. b, Quantification of telomere dysfunction-induced foci (TIFs) in a, defined as ≥10 γH2AX foci colocalizing with telomeres. Data are mean ± s.d. from three biological replicates. Statistical analysis (n = 3 biological replicates) by one-way ANOVA; *P = 0.0117, ****P = 0.0001. c, Representative IF–FISH images showing 53BP1 (red) and telomeric DNA (green) in the indicated genotypes ± OHT. d, Quantification of TIFs as in b using 53BP1 foci colocalization. Data are mean ± s.d. from three biological replicates. Statistical analysis (n = 3 biological replicates) by one-way ANOVA; n.s., not significant (P = 0.9153), ***P = 0.0002, ****P = 0.0001. In b–d, more than 551 cells in total per genotype were scored. For details on the exact cell number per genotype, see the Source data. e, Representative metaphases from ES cells with indicated genotypes ± OHT. Telomeric fusions per metaphase are indicated within each panel. More than 1,981 chromosomes in total per genotype were scored (n = 3 biological replicates). For details on the exact chromosome number per genotype, see the Source data. For additional data, see Extended Data Fig. 2b. Source numerical data, unprocessed blots and images are available in the Source data.