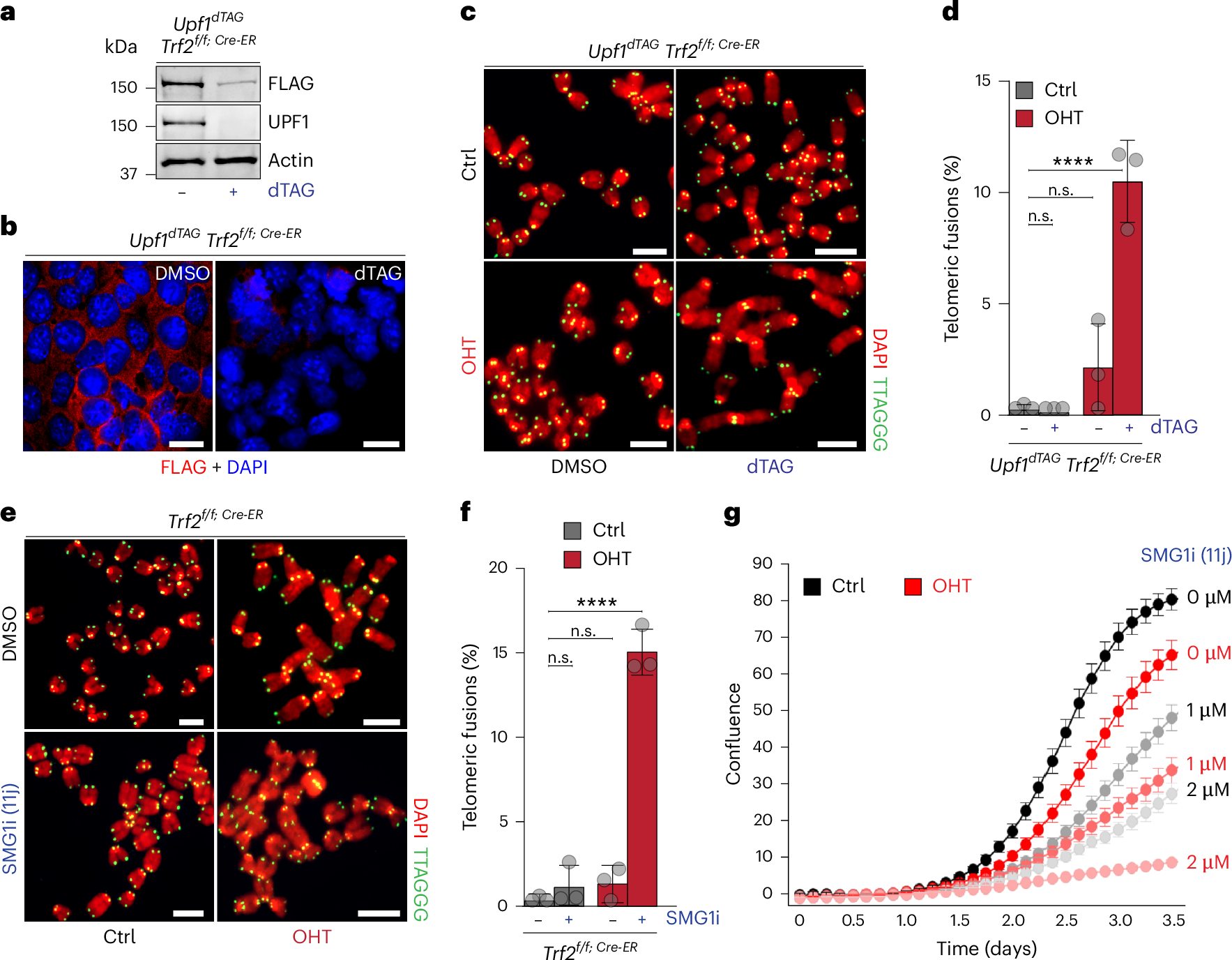
Fig. 3: Effects of acute NMD depletion on viability and telomere integrity in Trf2−/− ES cells.
From: Nonsense-mediated mRNA decay safeguards telomeres in pluripotent stem cells

a, Western blot showing expression of UPF1 in Upf1dTAG ES cells either treated with dimethyl sulfoxide (DMSO) (−) or treated with the small molecule dTAG-13 (+). Detection performed by antibody detecting endogenous UPF1, or by anti-FLAG antibody detecting Upf1dTAG-FLAG. Representative images from minimum two independent experiments per genotype are shown. b, FLAG IF in UPF1dTAG treated with DMSO or dTAG-13 (dTAG). c, FISH for telomeric DNA (green) and DAPI staining (red) on metaphases derived from TRF2-proficient (Ctrl) or TRF2-deficient (OHT) ES cells, either left untreated (DMSO) or treated with dTAG-13 (dTAG) to degrade UPF1. d, Quantification of telomeric fusions shown in c, mean ± s.d. from three (n = 3) biological replicates. More than 1,656 chromosomes per genotype were scored. For details on the exact chromosome number per genotype, see the Source data. Statistical analysis by one-way ANOVA; n.s., not significant (P > 0.9999; P = 0.3962), ****P = 0.0001. e, Representative metaphases from ESCs treated with the SMG1 inhibitor 11j ± OHT. f, Quantification of telomeric fusions in e, mean ± s.d., n = 3 biological replicates. Statistical analysis by one-way ANOVA; n.s., not significant (P = 0.7548, P = 0.6116), ****P = 0.0001. More than 2,130 chromosomes per genotype were scored. For details on the exact chromosome number per genotype, see the Source data. g, Cell proliferation of TRF2-proficient (black lines) and TRF2-deficient (OHT-treated, red lines) cells in the presence of increasing concentrations of the SMG1 inhibitor (SMG1i). Cells were either untreated (0 μM) or treated with the indicated doses of SMG1i. Proliferation was monitored by confluence using the Incucyte S3 system. Data represent the mean ± s.d derived from the analysis of 49 images per condition. Representative images from minimum two independent experiments per genotype are shown. Source numerical data, unprocessed blots and images are available in Source data.