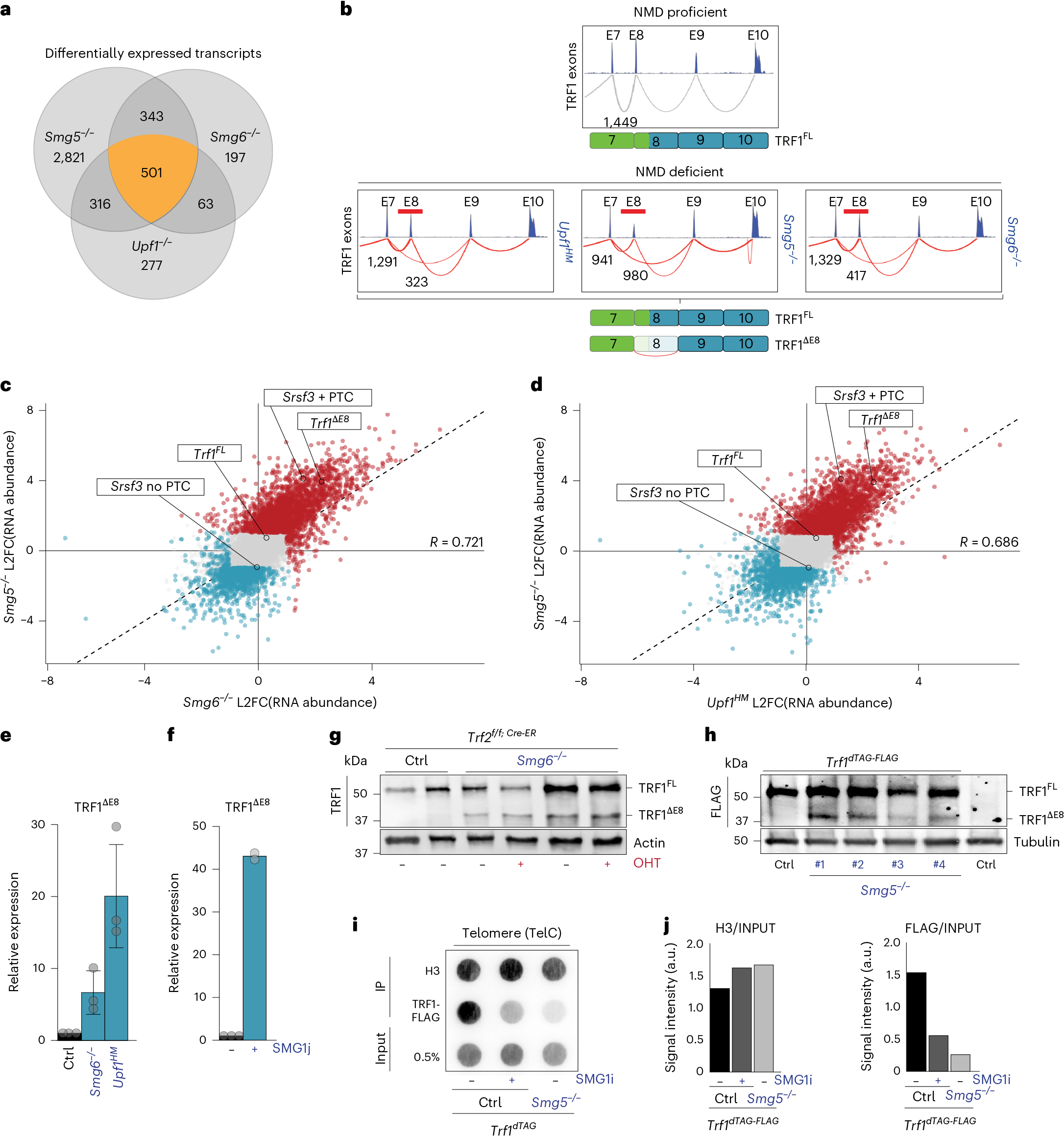
Fig. 4: NMD loss leads to expression of a dominant-negative TRF1ΔE8 isoform.
From: Nonsense-mediated mRNA decay safeguards telomeres in pluripotent stem cells

a, Venn diagram illustrating the overlap and unique sets of differentially expressed transcript isoforms in Smg5−/−, Smg6−/− and Upf1HM ES cells compared with NMD-proficient controls. Numbers indicate the total number of isoforms that are differentially expressed either uniquely in one genotype or shared across two or more conditions. b, Sashimi plots showing splicing events across exons 7–10 of the Trf1 transcript in wild type (NMD-proficient) and Upf1HM, Smg6−/− and Smg5−/− ES cells. Junction read numbers are shown. Note the presence of a splice variant lacking exon 8 (Trf1ΔE8) in NMD-deficient ES cells. c, Scatter plot showing differential RNA abundance (L2FC) in Smg5−/− (y axis) and Smg6−/− (x axis) ES cells relative to wild-type controls. Each point represents a transcript isoform. Isoforms significantly upregulated are shown in red, downregulated in blue and non-significantly changed in grey. NMD-sensitive (PTC-containing) and NMD-insensitive isoforms of Trf1 and Srsf3 are labelled. The Pearson correlation coefficient (R), indicating the similarity in isoform expression changes between the two genotypes, is shown on the right. d, The same as c, but comparing Smg5−/− (y axis) and Upf1HM (x axis) ES cells. e, Detection of the splice variant lacking exon 8 (Trf1ΔE8) by RT–qPCR in NMD-proficient (Ctrl), Smg6−/− and Upf1HM ES cells. Data are mean ± s.d. from three biological replicates; statistical analysis by one-way ANOVA. f, Detection of the splice variant lacking exon 8 (Trf1ΔE8) by RT–qPCR in cells either left untreated or treated with the SMG1 inhibitor, 11j. Two biologically independent SMG1 inhibitory experiments were performed; data points are shown on the graph. g, Western blot analysis for TRF1 expression in NMD-proficient (Ctrl) cells and Smg6−/− ES cells. Actin was used as a loading control. h, Western blot analysis for the expression of the TRF1–dTAG–FLAG fusion protein in cells in which the endogenous TRF1 gene was either untagged (WT) or tagged with a dTAG–FLAG construct (TRF1dTAG). Cell lysates were collected from SMG5-proficient cells (Ctrl). For g and h, representative images from three independent experiments per genotype are shown. i, ChIP assay performed on TRF1dTAG ES cells that are SMG5-proficient (Ctrl) or deficient (Smg5−/−), in the presence (+) of, or in the absence of the SMG1 inhibitor 11j. Input DNA (0.5% of the total DNA used), as well as DNA pulled down with H3 or FLAG, was hybridized with a radio-labelled telomeric probe (TelC). j, ChIP and input signals from i were quantified using ImageJ, and the ChIP signal was normalized with the corresponding input signal for both H3 and FLAG. Source numerical data and unprocessed blots are available in the Source data.