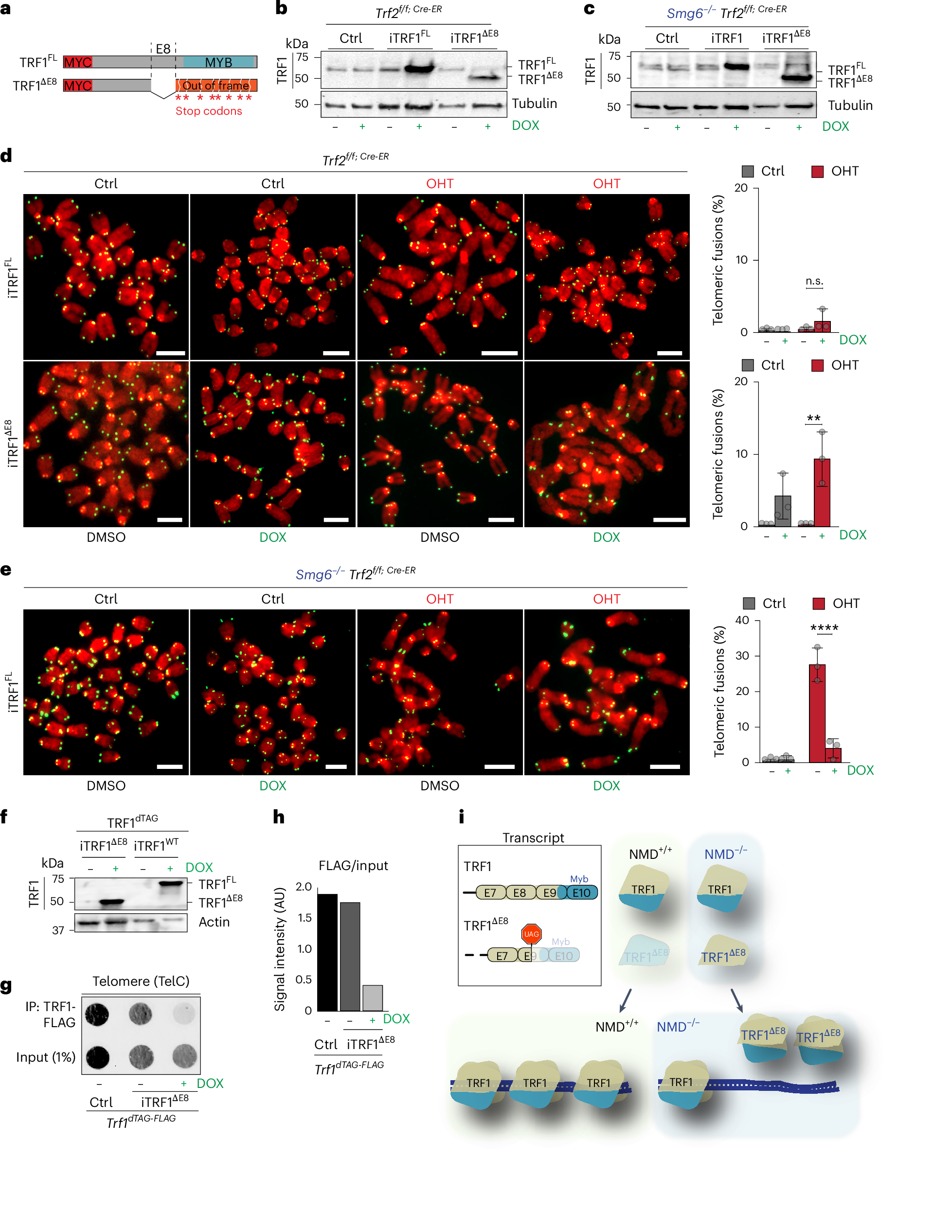
Fig. 5: Elevated TRF1 levels prevent telomere fusions in NMD-deficient cells.
From: Nonsense-mediated mRNA decay safeguards telomeres in pluripotent stem cells

a, Schematic of Myc-tagged TRF1FL and TRF1ΔE8 DOX-inducible constructs. Stop codons resulting from exon 8 skipping events are indicated in the Trf1ΔE8 construct. b,c, Expression of TRF1 and, as a loading control, tubulin in NMD-proficient cells (b) and SMG6-deficient cells (c). DOX treatment results in the expression of full length TRF1 in iTRF1FL cells and of the TRF1ΔE8 variant in the iTRF1ΔE8 cells. d, Metaphases derived from Ctrl or Trf2−/− ES cells expressing TRF1FL or TRF1ΔE8 ± DOX. Percentage of telomere fusions were calculated from a total of >17 metaphases per genotype. More than 678 chromosomes per genotype (n = 3 biological replicates) were scored. For details on the exact chromosome number per genotype, see the Source Data. Mean ± s.d., one-way ANOVA; n.s., not significant (P ≥ 0.9950), **P = 0.0013. e, Metaphases from Smg6−/− or Smg6−/− Trf2−/− ES cells expressing TRF1FL ± DOX. The percentage of telomere fusions was calculated from a total of >19 metaphases per genotype. More than 880 chromosomes per genotype (n = 3 biological replicates) were scored. For details on the exact chromosome number per genotype, see the Source Data. Mean ± s.d., one-way ANOVA; ****P = 0.0001. f, Expression of TRF1FL and iTRF1ΔE8 without (−) and upon DOX treatment (+DOX), with actin as a loading control. g, ChIP assay performed on TRF1dTAG ES cells (Ctrl.), untreated TRF1dTAG iTRF1ΔE8 (−) and treated with DOX (+DOX). Input DNA (1% of the total DNA used), as well as DNA pulled down with FLAG, was hybridized with a radio-labelled telomeric probe (TelC). A representative image from three independent experiments per genotype is shown. h, ChIP and input signals from g were quantified using ImageJ, the ChIP signal was normalized with the corresponding input signal for FLAG. i, Model: NMD activity restrict the expression of the Trf1ΔE8 splice variant. Upon NMD inhibition, the Trf1ΔE8 transcript accumulates, producing TRF1ΔE8 protein, which binds full-length TRF1, and interferes with its binding to telomeres, resulting in telomere deprotection. Source numerical data, unprocessed blots and images are available in the Source data.