Extended Data Fig. 2: Increased end-to-end fusions in NMD-deficient Trf2−/− ESCs.
From: Nonsense-mediated mRNA decay safeguards telomeres in pluripotent stem cells

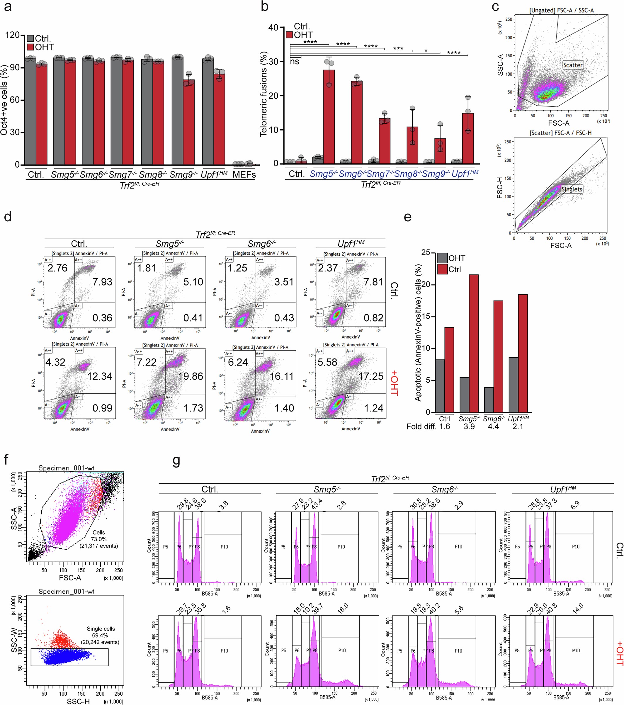
a, Quantification of OCT4+ve cells in indicated genotypes; MEFs serve as negative control. Related to Fig. 1e. Data from three independent experiments. More than 656 cells per genotype (n = 3 biological replicates) were scored. Details on the exact cell number per genotype are in Source Data File. b, Percentage of telomere fusions calculated from a total of >19 metaphases per genotype. More than 1981 chromosomes per genotype were scored. Details on the exact chromosome number per genotype are in Source Data File. Related to Fig. 2e. Statistical analysis (n = 3 biological replicates) by one-way ANOVA; *P = 0.0117 ns, not significant, P > 0.9999; ****P = 0.0001; ***P = 0.001; *P = 0.0124. c, Representative gating strategy for all genotypes in (d) is shown. d, Annexin-V and Propidium Iodide co-staining analysis by flow cytometry is shown for TRF2-proficient and TRF2-deficient cells in control (Ctrl) and NMD-deficient cells (Smg5−/−, Smg6−/− and Upf1HM). Representative strategy from minimum three independent experiments per genotype are shown. e, Percentage of apoptotic cells positively stained with Annexin-V is shown. f, Representative gating strategy for all genotypes in (g) is shown. g, Cell cycle analysis by Propidium Iodide incorporation in fixed cells of indicated genotypes. Representative strategy from minimum three independent experiments per genotype are shown.